Suppr超能文献

乳腺癌脑转移中长链非编码RNA的独特5-甲基胞嘧啶图谱。

Distinct 5-methylcytosine profiles of LncRNA in breast cancer brain metastasis.

作者信息

Wang Song, Guo Jianran, Xian Xinmiao, Li Min, Zhang Anqi, Liu Yujiao, Zhang Yifei, Chen Shen, Gu Guohao, Zhang Xuehua, Yan Dong, An Meng, Pan Li, Fu Bo

机构信息

Department of Precision Biomedical Key Laboratory, Liaocheng People's Hospital, Liaocheng, P. R. China.

Shandong Provincial Key Medical and Health Laboratory of Precision Medicine for Aging Intervention and Active Health, Liaocheng, P. R. China.

出版信息

BMC Cancer. 2025 Mar 27;25(1):557. doi: 10.1186/s12885-025-13948-w.

Abstract

BACKGROUND

Recent studies have identified a complex relationship between methylation patterns and the development of various cancers. Breast cancer (BC) is the second leading cause of cancer mortality among women. Approximately 5-20% of BC patients are at risk of BC brain metastases (BCBM). Although 5-methylcytosine (m5C) has been identified as an important regulatory modifier, its distribution in BCBM is not well understood. This study aimed to investigate the distribution of m5C in BCBM.

MATERIALS AND METHODS

Samples from BCBM (231-BR cells) and BC (MDA-MB-231 cells) groups were subjected to a comprehensive analysis of the m5C methylation in long non-coding RNA (lncRNA) using methylated RNA immunoprecipitation next-generation sequencing (MeRIP-seq). The expression levels of methylated genes in BC and adjacent tissues were verified through quantitative real-time polymerase chain reaction (RT-qPCR). Enrichment pathway analyses were through Gene Ontology (GO) and the Kyoto Encyclopedia of Genes and Genomes (KEGG) to predict the potential functions of m5C in BCBM.

RESULTS

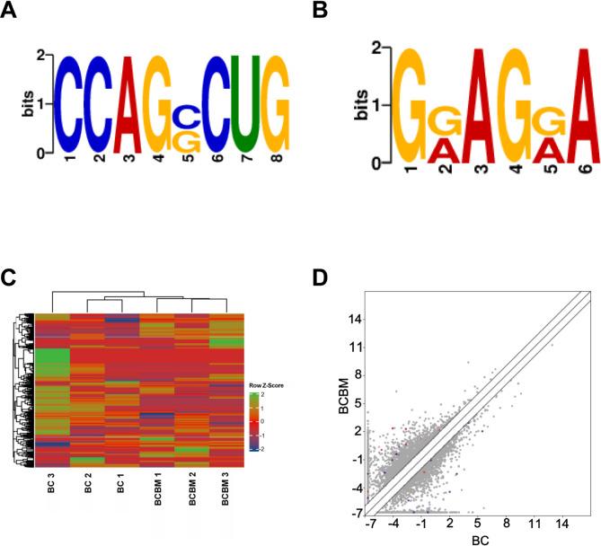
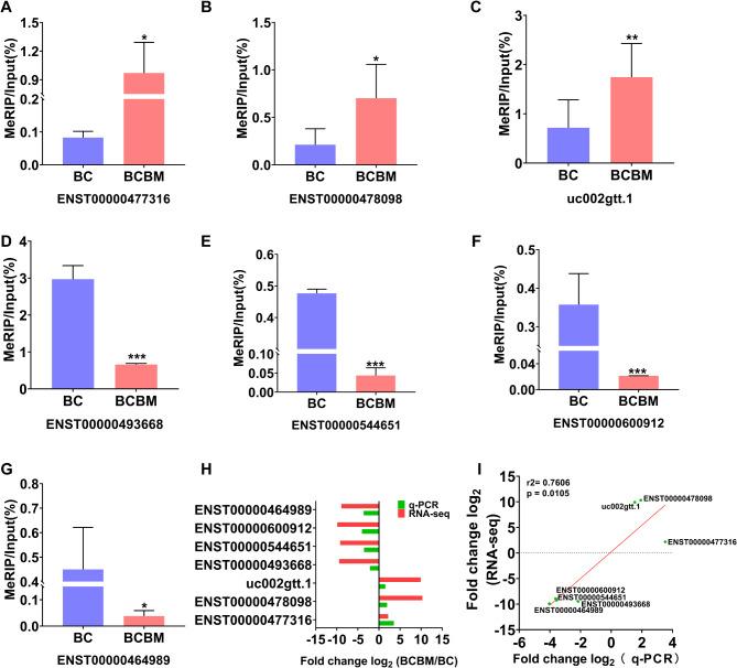
The MeRIP-seq analysis identified 23,934 m5C peaks in BCBM and 21,236 m5C in BC. A total of 9,480 annotated genes (BCBM) and 8,481 annotated genes (BC) were mapped. Notably, 1,819 methylation sites in lncRNA were upregulated in BCBM, whereas 2,415 methylation sites were upregulated in BC. Significant m5C hypermethylated lncRNAs included ENST00000477316, ENST00000478098 and uc002gtt.1, whereas hypomethylated lncRNAs included ENST00000600912, ENST00000493668, ENST00000544651 and ENST00000464989. These results were verified by qPCR and MeRIP-qPCR in BC and BCBM. Considering the strong association between m5C RNA methylation regulators and lncRNA, we examined the expression levels of 13 m5C RNA methylation regulators and observed significant differences between BC tissues and adjacent normal tissues. In addition, the interaction between regulators of altered expression and the differentially expressed genes in vitro was analyzed. The GO and KEGG pathways analyses revealed that genes significantly associated with m5C sites in lncRNA were linked to the BCBM signaling pathways.

CONCLUSION

This uncovered significant variations in the levels and distribution of m5C in BCBM compared to BC. The findings provide a new theoretical understanding of the mechanisms of BCBM.

摘要

背景

最近的研究已经确定了甲基化模式与各种癌症发展之间的复杂关系。乳腺癌(BC)是女性癌症死亡的第二大主要原因。大约5%-20%的BC患者有发生BC脑转移(BCBM)的风险。尽管5-甲基胞嘧啶(m5C)已被确定为一种重要的调节修饰因子,但其在BCBM中的分布尚不清楚。本研究旨在调查m5C在BCBM中的分布。

材料与方法

使用甲基化RNA免疫沉淀下一代测序(MeRIP-seq)对BCBM组(231-BR细胞)和BC组(MDA-MB-231细胞)的样本进行长链非编码RNA(lncRNA)中m5C甲基化的综合分析。通过定量实时聚合酶链反应(RT-qPCR)验证BC及癌旁组织中甲基化基因的表达水平。通过基因本体论(GO)和京都基因与基因组百科全书(KEGG)进行富集通路分析,以预测m5C在BCBM中的潜在功能。

结果

MeRIP-seq分析在BCBM中鉴定出23,934个m5C峰,在BC中鉴定出21,236个m5C峰。共定位到9,480个注释基因(BCBM)和8,481个注释基因(BC)。值得注意的是,lncRNA中的1,819个甲基化位点在BCBM中上调,而2,415个甲基化位点在BC中上调。显著m5C高甲基化的lncRNA包括ENST00000477316、ENST00000478098和uc002gtt.1,而低甲基化的lncRNA包括ENST00000600912、ENST00000493668、ENST00000544651和ENST00000464989。这些结果在BC和BCBM中通过qPCR和MeRIP-qPCR得到验证。考虑到m5C RNA甲基化调节因子与lncRNA之间的强关联,我们检测了13种m5C RNA甲基化调节因子的表达水平,观察到BC组织与癌旁正常组织之间存在显著差异。此外,还分析了体外表达改变的调节因子与差异表达基因之间的相互作用。GO和KEGG通路分析表明,与lncRNA中m5C位点显著相关的基因与BCBM信号通路相关。

结论

这揭示了与BC相比,BCBM中m5C水平和分布存在显著差异。这些发现为BCBM的机制提供了新的理论认识。

https://cdn.ncbi.nlm.nih.gov/pmc/blobs/9fda/11951547/67f3f834807a/12885_2025_13948_Fig1_HTML.jpg

文献AI研究员

20分钟写一篇综述,助力文献阅读效率提升50倍。

立即体验

用中文搜PubMed

大模型驱动的PubMed中文搜索引擎

马上搜索

文档翻译

学术文献翻译模型,支持多种主流文档格式。

立即体验