Suppr超能文献

人乳牙干细胞的条件培养基含有与细胞外基质组织相关的因子,并促进角膜上皮伤口愈合。

Conditioned media of stem cells from human exfoliated deciduous teeth contain factors related to extracellular matrix organization and promotes corneal epithelial wound healing.

作者信息

Sato Shinri, Teramura Yuji, Ogawa Yoko, Shimizu Eisuke, Otake Masato, Hori Keigo, Kamata Takamitsu, Shu Yujing, Seta Yasuhiro, Kuramochi Akiko, Asai Kazuki, Shimizu Shota, Negishi Kazuno, Hirayama Masatoshi

机构信息

Department of Ophthalmology, Keio University School of Medicine, 35 Shinanomachi, Shinjuku-ku, Tokyo 160-8582, Japan.

Cellular and Molecular Biotechnology Research Institute (CMB), National Institute of Advanced Industrial Science and Technology (AIST), AIST Tsukuba Central 5, 1-1-1 Higashi, Tsukuba, Ibaraki 305-8565, Japan.

出版信息

Regen Ther. 2025 Mar 18;29:148-161. doi: 10.1016/j.reth.2025.03.002. eCollection 2025 Jun.

Abstract

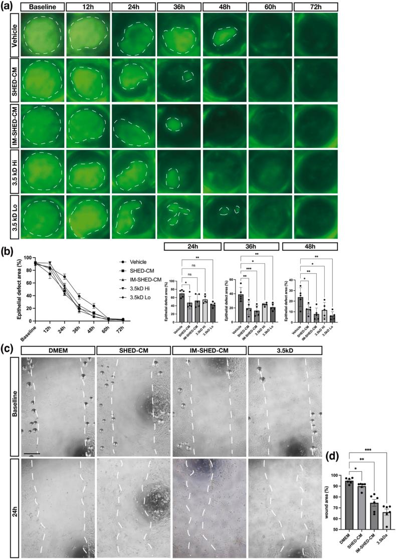
This study aimed to investigate the therapeutic potential of cell-free conditioned media (CM) from human mesenchymal stem cells (hMSCs), specifically stem cells from human exfoliated deciduous teeth (SHED), for treating ocular surface diseases. The proteomes of various hMSC-CMs were compared using cytokine array and liquid chromatography-mass spectrometry (LC-MS). Bioinformatic analysis identified key biological pathways associated with SHED-CM, immortalized SHED-CM (IM-SHED-CM), and a fractionated component of IM-SHED-CM in which low weight molecules (less than 3.5kD) were depleted. Corneal epithelial wound healing models were constructed by epithelial scraping and treated with eye drops derived from SHED-CM. For the migration assay, the human corneal epithelial cells were wounded and then incubated with SHED-CM. SHED-CM, IM-SHED-CM, and >3.5 kD fractionated component eyedrops were administered to a chronic graft-versus-host disease (cGVHD) mouse model with sever corneal epithelial damages. SHED-CM, IM-SHED-CM, and >3.5 kD fractionated component of IM-SHED-CM were enriched in factors involved in epithelial wound healing, particularly extracellular matrix (ECM) organization. Both and assays demonstrated that SHED-CM significantly enhanced corneal epithelial wound healing. Furthermore, SHED-CM-derived eye drops reduced corneal epithelial damage, inflammatory cell infiltration, and oxidative stress in the corneal epithelium and maintained the expression of limbal stem cell markers in the cGVHD mouse model. These findings suggest that SHED-CM eye drops could be a novel treatment for corneal epithelial damage, highlighting the role of bioactive factors in promoting wound healing and offering an alternative to cell-based MSC therapies for corneal wound healing.

摘要

本研究旨在探讨人骨髓间充质干细胞(hMSCs),特别是人脱落乳牙干细胞(SHED)的无细胞条件培养基(CM)治疗眼表疾病的潜力。使用细胞因子阵列和液相色谱 - 质谱联用(LC - MS)比较了各种hMSC - CM的蛋白质组。生物信息学分析确定了与SHED - CM、永生化SHED - CM(IM - SHED - CM)以及IM - SHED - CM中低分子量分子(小于3.5kD)被耗尽的分级组分相关的关键生物学途径。通过上皮刮擦构建角膜上皮伤口愈合模型,并用源自SHED - CM的眼药水进行治疗。对于迁移试验,将人角膜上皮细胞划伤,然后与SHED - CM一起孵育。将SHED - CM、IM - SHED - CM和>3.5 kD分级组分眼药水施用于患有严重角膜上皮损伤的慢性移植物抗宿主病(cGVHD)小鼠模型。SHED - CM、IM - SHED - CM和IM - SHED - CM的>3.5 kD分级组分富含参与上皮伤口愈合的因子,特别是细胞外基质(ECM)组织。划痕试验和迁移试验均表明,SHED - CM显著增强了角膜上皮伤口愈合。此外,源自SHED - CM的眼药水减少了cGVHD小鼠模型中角膜上皮损伤、炎性细胞浸润和角膜上皮中的氧化应激,并维持了角膜缘干细胞标志物的表达。这些发现表明,SHED - CM眼药水可能是治疗角膜上皮损伤的一种新方法,突出了生物活性因子在促进伤口愈合中的作用,并为基于细胞的MSC疗法治疗角膜伤口愈合提供了一种替代方案。

https://cdn.ncbi.nlm.nih.gov/pmc/blobs/3df5/11960544/a2050927287f/gr1.jpg

文献AI研究员

20分钟写一篇综述,助力文献阅读效率提升50倍。

立即体验

用中文搜PubMed

大模型驱动的PubMed中文搜索引擎

马上搜索

文档翻译

学术文献翻译模型,支持多种主流文档格式。

立即体验