Suppr超能文献

小胶质细胞Toll样受体4-淋巴细胞特异性酪氨酸蛋白激酶是阿尔茨海默病中神经炎症、β-淀粉样蛋白吞噬作用、神经元损伤和细胞存活的关键调节因子。

Microglial TLR4-Lyn kinase is a critical regulator of neuroinflammation, Aβ phagocytosis, neuronal damage, and cell survival in Alzheimer's disease.

作者信息

Islam Rezwanul, Choudhary Hadi Hasan, Zhang Feng, Mehta Hritik, Yoshida Jun, Thomas Ajith J, Hanafy Khalid

机构信息

Cooper Medical School of Rowan University, Camden, NJ, USA.

Department of Neurology, Cooper University Health Care, Camden, NJ, USA.

出版信息

Sci Rep. 2025 Apr 3;15(1):11368. doi: 10.1038/s41598-025-96456-y.

Abstract

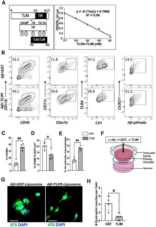
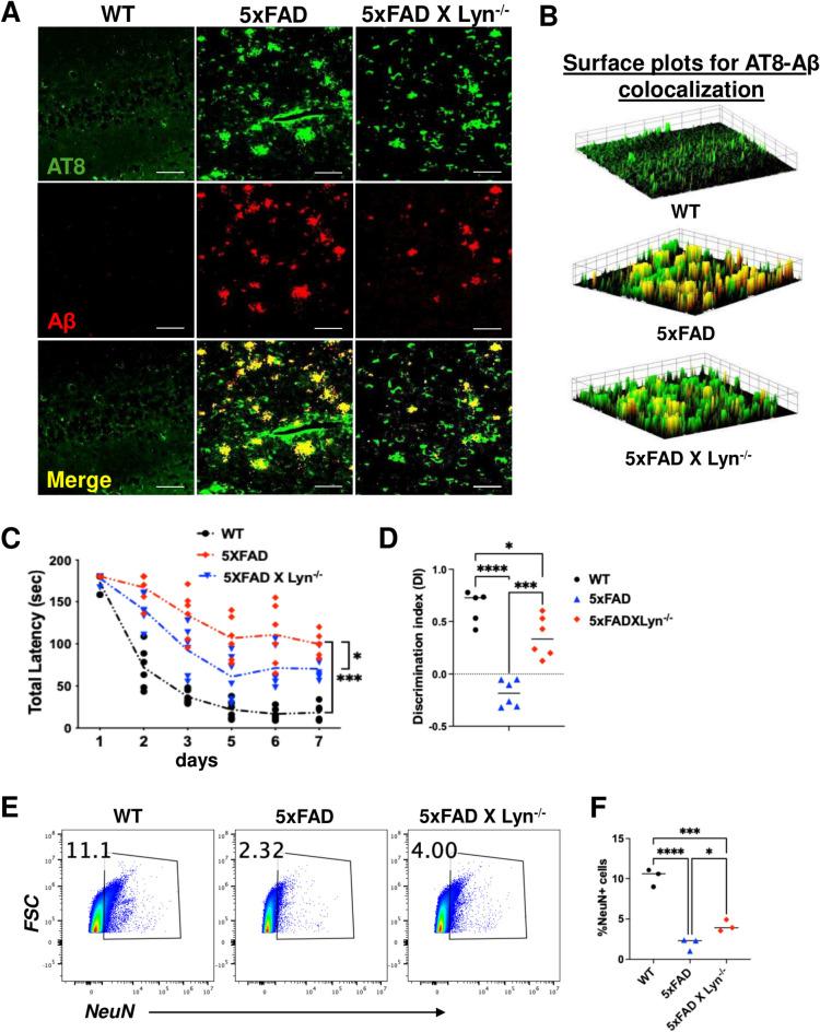
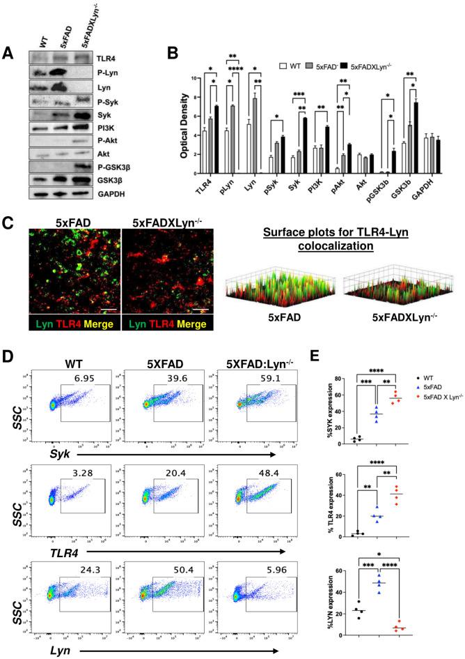
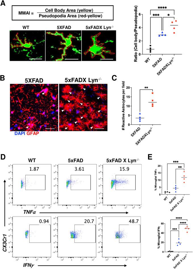
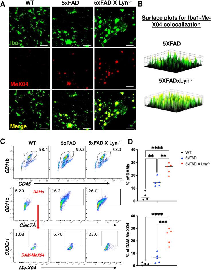
Disease-Associated Microglia (DAM) are a focus in Alzheimer's disease (AD) research due to their central involvement in the response to amyloid-beta plaques. Microglial Toll-like receptor 4 (TLR4) is instrumental in the binding of fibrillary amyloid proteins, while Lyn kinase (Lyn) is a member of the Src family of non-receptor tyrosine kinases involved in immune signaling. Lyn is a novel, non-canonical, intracellular adaptor with diverse roles in cell-specific signaling which directly binds to TLR4 to modify its function. Lyn can be activated in response to TLR4 stimulation, leading to phosphorylation of various substrates and modulation of inflammatory and phagocytosis signaling pathways. Here, we investigated the TLR4-Lyn interaction in neuroinflammation using WT, 5XFAD, and 5XFAD x Lyn mouse models by western blotting (WB), co-immunoprecipitation (co-IP), immunohistochemistry (IHC) and flow cytometric (FC) analysis. A spatial transcriptomic analysis of microglia in WT, 5XFAD, and 5XFAD x Lyn mice revealed essential genes involved in neuroinflammation, Aβ phagocytosis, and neuronal damage. Finally, we explored the effects of a synthetic, TLR4-Lyn modulator protein (TLIM) through an in vitro AD model using primary murine microglia. Our WB, co-IP, IHC, and FC data show an increased, novel, direct protein-protein interaction between TLR4 and Lyn kinase in the brains of 5XFAD mice compared to WT. Furthermore, in the absence of Lyn (5XFAD x Lyn mice); increased expression of protective Syk kinase was observed, enhanced microglial Aβ phagocytosis, increased astrocyte activity, decreased neuronal dystrophy, and a further increase in the cell survival signaling and protective DAM population was noted. The DAM population in 5XFAD mice which produce more inflammatory cytokines and phagocytose more Aβ were observed to express greater levels of TLR4 and Lyn. Pathway analysis comparison between WT, 5XFAD, and 5XFAD x Lyn mice supported these findings via our microglial spatial transcriptomic analysis. Finally, we created an in vitro co-culture system with primary murine microglial and primary murine hippocampal cells exposed to Aβ as a model of AD. When these co-cultures were treated with our TLR4-Lyn Interaction Modulators (TLIMs), an increase in Aβ phagocytosis and a decrease in neuronal dystrophy was seen. Lyn kinase has a central role in modulating TLR4-induced inflammation and Syk-induced protection in a 5XFAD mouse model. Our TLIMs ameliorate AD sequalae in an in vitro model of AD and could be a promising therapeutic strategy to treat AD.

摘要

疾病相关小胶质细胞(DAM)是阿尔茨海默病(AD)研究的重点,因为它们在对淀粉样β斑块的反应中起核心作用。小胶质细胞Toll样受体4(TLR4)有助于纤维状淀粉样蛋白的结合,而Lyn激酶(Lyn)是非受体酪氨酸激酶Src家族的成员,参与免疫信号传导。Lyn是一种新型的、非经典的细胞内衔接蛋白,在细胞特异性信号传导中具有多种作用,它直接与TLR4结合以改变其功能。Lyn可响应TLR4刺激而被激活,导致各种底物的磷酸化以及炎症和吞噬信号通路的调节。在这里,我们通过蛋白质印迹法(WB)、免疫共沉淀法(co-IP)、免疫组织化学法(IHC)和流式细胞术(FC)分析,使用野生型(WT)、5XFAD和5XFAD x Lyn小鼠模型研究了神经炎症中TLR4-Lyn的相互作用。对WT、5XFAD和5XFAD x Lyn小鼠小胶质细胞的空间转录组分析揭示了参与神经炎症、Aβ吞噬和神经元损伤的关键基因。最后,我们通过使用原代小鼠小胶质细胞的体外AD模型探索了一种合成的TLR4-Lyn调节剂蛋白(TLIM)的作用。我们的WB、co-IP、IHC和FC数据显示,与WT相比,5XFAD小鼠大脑中TLR4和Lyn激酶之间新的直接蛋白质-蛋白质相互作用增加。此外,在缺乏Lyn的情况下(5XFAD x Lyn小鼠);观察到保护性Syk激酶的表达增加,小胶质细胞Aβ吞噬增强,星形胶质细胞活性增加,神经元营养不良减少,并且细胞存活信号传导和保护性DAM群体进一步增加。观察到产生更多炎性细胞因子并吞噬更多Aβ的5XFAD小鼠中的DAM群体表达更高水平的TLR4和Lyn。WT、5XFAD和5XFAD x Lyn小鼠之间的通路分析比较通过我们的小胶质细胞空间转录组分析支持了这些发现。最后,我们创建了一个体外共培养系统,将原代小鼠小胶质细胞和原代小鼠海马细胞暴露于Aβ作为AD模型。当用我们的TLR4-Lyn相互作用调节剂(TLIM)处理这些共培养物时,观察到Aβ吞噬增加和神经元营养不良减少。在5XFAD小鼠模型中,Lyn激酶在调节TLR4诱导的炎症和Syk诱导的保护中起核心作用。我们的TLIM在AD体外模型中改善了AD后遗症,可能是一种有前途的AD治疗策略。

https://cdn.ncbi.nlm.nih.gov/pmc/blobs/e204/11965285/702447ba6694/41598_2025_96456_Fig1_HTML.jpg

文献AI研究员

20分钟写一篇综述,助力文献阅读效率提升50倍。

立即体验

用中文搜PubMed

大模型驱动的PubMed中文搜索引擎

马上搜索

文档翻译

学术文献翻译模型,支持多种主流文档格式。

立即体验