Suppr超能文献

基于血液的蛋白质组学分析确定OSMR为急性髓系白血病预后的新型生物标志物。

Blood-based proteomic profiling identifies OSMR as a novel biomarker of AML outcomes.

作者信息

Reville Patrick K, Wang Bofei, Marvin-Peek Jennifer, Yuan Bin, Kuo Yu-An, Garza Araceli, Root Jessica, Qiao Wei, Arruda Andrea, Veletic Ivo, Liu Yiwei, Short Nicholas J, DiNardo Courtney D, Kadia Tapan M, Daver Naval G, Lorenzi Philip L, Sasaki Koji, Kornblau Steven, Minden Mark D, Ravandi Farhad, Kantarjian Hagop M, Abbas Hussein A

机构信息

Division of Cancer Medicine, Department of Leukemia, The University of Texas MD Anderson Cancer Center, Houston, TX.

Division of Discovery Science, Department of Biostatistics, The University of Texas MD Anderson Cancer Center, Houston, TX.

出版信息

Blood. 2025 Jun 19;145(25):3015-3029. doi: 10.1182/blood.2024027244.

Abstract

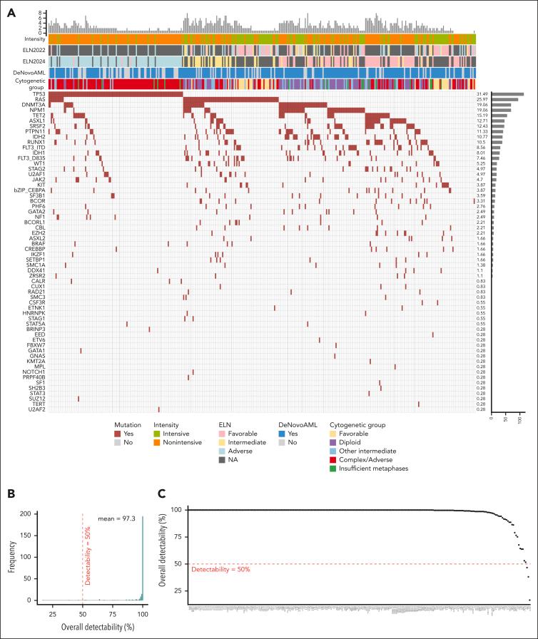
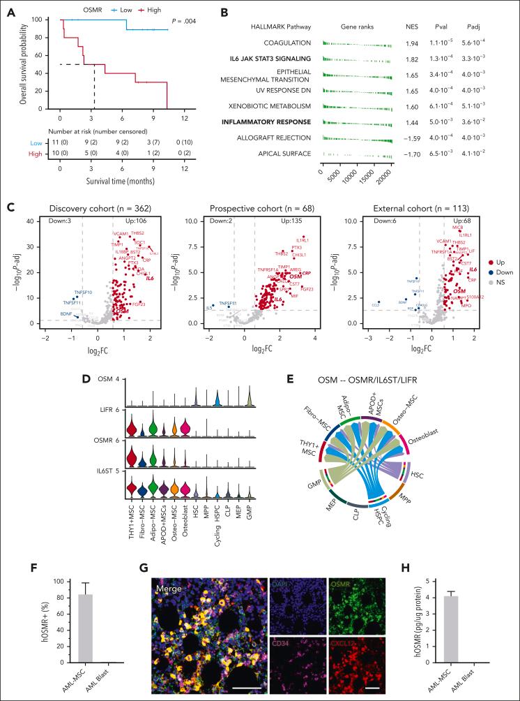
Inflammation is increasingly recognized as a critical factor in acute myeloid leukemia (AML) pathogenesis. We performed blood-based proteomic profiling of 251 inflammatory proteins in 543 patients with newly diagnosed AML. Using a machine learning model, we derived an 8-protein prognostic score termed the leukemia inflammatory risk score (LIRS). Individual proteins were evaluated in multivariable Cox models, and model performance was assessed by cumulative concordance index. Findings were validated in internal and external cohorts across 2 institutions. Blood-based LIRS significantly outperformed the European LeukemiaNet 2022 risk model and was independently prognostic of overall survival after accounting for known clinical and molecular prognostic factors. Oncostatin M receptor was uniquely identified as the strongest independent predictor of survival, early mortality, and induction chemotherapy response, and further validated in an independent assay. These blood-based biomarkers could have significant clinical implications for risk stratification and prognostication in patients with newly diagnosed AML.

摘要

炎症越来越被认为是急性髓系白血病(AML)发病机制中的一个关键因素。我们对543例新诊断的AML患者进行了251种炎症蛋白的血液蛋白质组分析。使用机器学习模型,我们得出了一个名为白血病炎症风险评分(LIRS)的8蛋白预后评分。在多变量Cox模型中评估单个蛋白质,并通过累积一致性指数评估模型性能。研究结果在2个机构的内部和外部队列中得到验证。基于血液的LIRS显著优于欧洲白血病网2022风险模型,并且在考虑已知的临床和分子预后因素后,对总生存期具有独立的预后价值。抑瘤素M受体被独特地确定为生存、早期死亡率和诱导化疗反应的最强独立预测因子,并在一项独立试验中得到进一步验证。这些基于血液的生物标志物可能对新诊断的AML患者的风险分层和预后具有重要的临床意义。

https://cdn.ncbi.nlm.nih.gov/pmc/blobs/7abe/12226760/57306a1556a7/BLOOD_BLD-2024-027244-ga1.jpg

文献AI研究员

20分钟写一篇综述,助力文献阅读效率提升50倍。

立即体验

用中文搜PubMed

大模型驱动的PubMed中文搜索引擎

马上搜索

文档翻译

学术文献翻译模型,支持多种主流文档格式。

立即体验