Suppr超能文献

微塑料积累在脑类器官和小鼠脑中诱导犬尿氨酸衍生的神经毒性。

Microplastics Accumulation Induces Kynurenine-Derived Neurotoxicity in Cerebral Organoids and Mouse Brain.

作者信息

Park Sung Bum, Jo Jeong Hyeon, Kim Seong Soon, Jung Won Hoon, Bae Myung Ae, Koh Byumseok, Kim Ki Young

机构信息

Therapeutics and Biotechnology Division, Korea Research Institute of Chemical Technology (KRICT), Daejeon 34114, Republic of Korea.

Graduate School of New Drug Discovery and Development, Chungnam National University, Daejeon 34134, Republic of Korea.

出版信息

Biomol Ther (Seoul). 2025 May 1;33(3):447-457. doi: 10.4062/biomolther.2024.185. Epub 2025 Apr 4.

Abstract

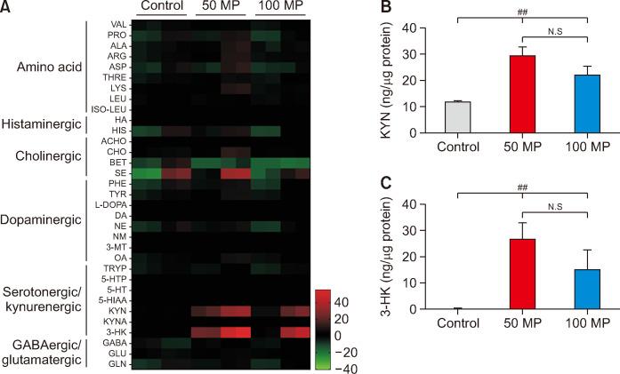
Microplastics (MP) are pervasive environmental pollutants with potential adverse effects on human health, particularly concerning neurotoxicity. This study investigates the accumulation and neurotoxic effects of MP in cerebral organoids and mouse brains. Utilizing cerebral organoids and mouse models, we examined the penetration of MP, revealing that smaller MP (50 nm) infiltrated deeper into the organoids compared to larger ones (100 nm). Exposure to 50 nm MP resulted in a significant reduction in organoid viability. Furthermore, total RNA sequencing indicated substantial alterations in neurotoxicity-related gene expression. , MP-treated mice exhibited notable DNA fragmentation in the hippocampus and cortex, alongside elevated levels of inflammatory markers and neurotoxic metabolites, such as kynurenine (KYN) and 3-hydroxykynurenine (3-HK). Our findings suggest that MP may promote neurotoxicity through the kynurenine pathway, leading to heightened levels of neurotoxic compounds like quinolinic acid. This research highlights the potential for MP to induce neuroinflammatory responses and disrupt normal brain function, underscoring the need for further investigation into the long-term effects of MP exposure on neurological health.

摘要

微塑料(MP)是普遍存在的环境污染物,对人类健康具有潜在的不利影响,尤其是在神经毒性方面。本研究调查了微塑料在脑类器官和小鼠大脑中的积累及神经毒性作用。利用脑类器官和小鼠模型,我们检测了微塑料的渗透情况,发现较小的微塑料(50纳米)比较大的微塑料(100纳米)能更深地渗透到类器官中。暴露于50纳米的微塑料会导致类器官活力显著降低。此外,全RNA测序表明神经毒性相关基因表达发生了显著变化。经微塑料处理的小鼠在海马体和皮层中表现出明显的DNA片段化,同时炎症标志物和神经毒性代谢物(如犬尿氨酸(KYN)和3-羟基犬尿氨酸(3-HK))的水平升高。我们的研究结果表明,微塑料可能通过犬尿氨酸途径促进神经毒性,导致喹啉酸等神经毒性化合物水平升高。这项研究突出了微塑料诱导神经炎症反应和破坏正常脑功能的可能性,强调有必要进一步研究微塑料暴露对神经健康的长期影响。

https://cdn.ncbi.nlm.nih.gov/pmc/blobs/64fc/12059365/38ed1a2e6dc7/bt-33-3-447-f1.jpg

文献AI研究员

20分钟写一篇综述,助力文献阅读效率提升50倍。

立即体验

用中文搜PubMed

大模型驱动的PubMed中文搜索引擎

马上搜索

文档翻译

学术文献翻译模型,支持多种主流文档格式。

立即体验