Suppr超能文献

淫羊藿素通过靶向HSP90-TXNDC9相互作用抑制自噬以促进结肠癌细胞凋亡并增强低温光热治疗效果。

Icaritin Represses Autophagy to Promote Colorectal Cancer Cell Apoptosis and Sensitized Low-Temperature Photothermal Therapy via Targeting HSP90-TXNDC9 Interactions.

作者信息

He Dan, Chen Siliang, Wang Xiaoyun, Wen Xiang, Gong Changyang, Liu Lei, He Gu

机构信息

Division of Head & Neck Tumor Multimodality Treatment, Cancer Center and Department of Dermatology & Venerology, West China Hospital, Sichuan University, Chengdu, 610041, China.

Department of Oncology, The Second Affiliated Hospital of Chengdu Medical College, Nuclear Industry 416 Hospital, Chengdu, 610051, China.

出版信息

Adv Sci (Weinh). 2025 May;12(20):e2412953. doi: 10.1002/advs.202412953. Epub 2025 Apr 4.

Abstract

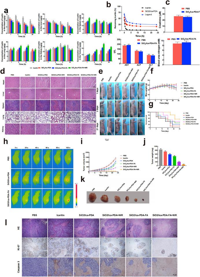
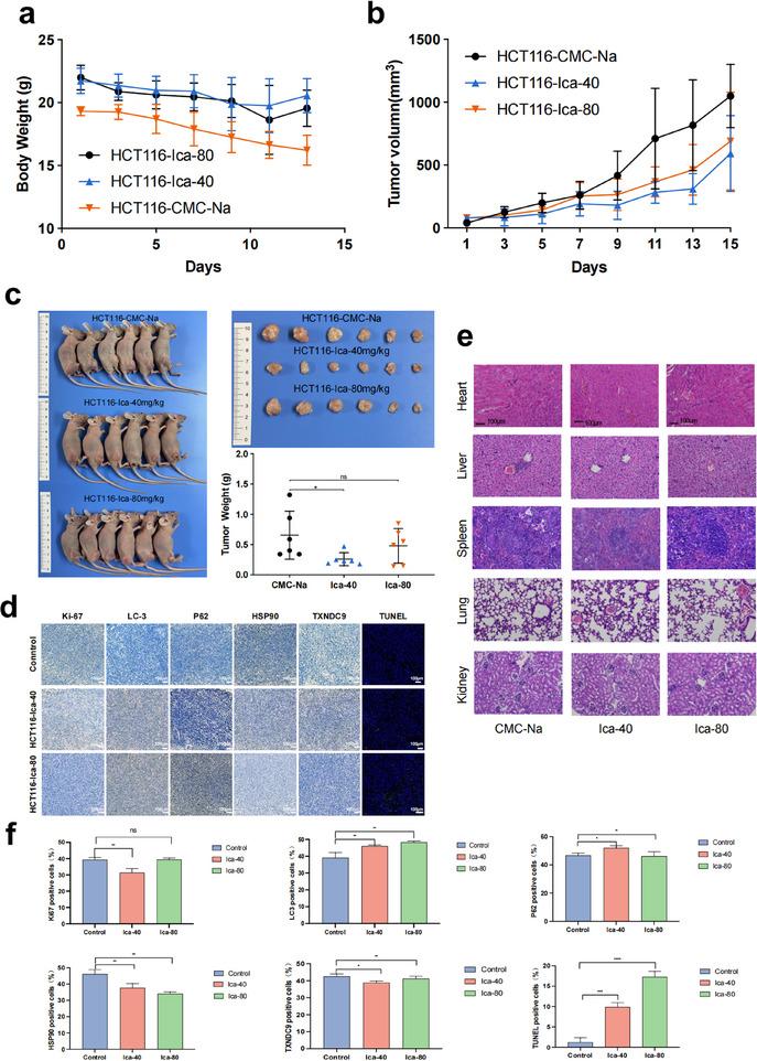
Colorectal cancer (CRC) ranks among the leading causes of cancer-related dea ths worldwide, and the rising incidence and mortality of CRC underscores the urgent need for better understanding and management strategies. Icaritin (ICA) is the metabolites of icariin, a natural flavonoid glycoside compound derived from the stems and leaves of Epimedium. It has broad spectrum antitumor activity and inhibits the proliferation, migration, and invasion of CRC cells, and causes S phase cell cycle arrest. It exerts its antitumor effects against CRC through repressing autophagy to promote CRC cell apoptosis via interfering the HSP90-TXNDC9 interactions. The safety and efficacy of ICA are also affirmed in a mouse xenograft model. Additionally, to test whether ICA exerts synergistic effects with low-temperature photothermal therapy (LTPTT), a novel nanodrug delivery system, employing SiO nanocarriers, is designed aiming to load ICA with photothermal materials polydopamine (PDA), and folic acid (FA). This SiO/Ica-PDA-FA multifunctional nanocomposite actively targets tumor tissues through the high affinity of FA for cancer cells. Once internalized, the acidic intracellular environment triggers the controlled release of ICA, inhibiting HSP90-TXNDC9 interactions. By LTPTT and ICA drug therapy under near-infrared illumination, a dual synergistic antitumor effect is achieved, holding promise for enhancing therapeutic outcomes in CRC treatment.

摘要

结直肠癌(CRC)是全球癌症相关死亡的主要原因之一,CRC发病率和死亡率的不断上升凸显了更好地理解和制定管理策略的迫切需求。淫羊藿素(ICA)是淫羊藿苷的代谢产物,淫羊藿苷是一种从淫羊藿茎叶中提取的天然黄酮糖苷化合物。它具有广谱抗肿瘤活性,可抑制CRC细胞的增殖、迁移和侵袭,并导致S期细胞周期停滞。它通过抑制自噬,干扰HSP90-TXNDC9相互作用来促进CRC细胞凋亡,从而发挥其对CRC的抗肿瘤作用。ICA的安全性和有效性也在小鼠异种移植模型中得到了证实。此外,为了测试ICA是否与新型纳米药物递送系统——低温光热疗法(LTPTT)产生协同作用,设计了一种采用SiO纳米载体的系统,旨在将ICA与光热材料聚多巴胺(PDA)和叶酸(FA)负载在一起。这种SiO/Ica-PDA-FA多功能纳米复合材料通过FA对癌细胞的高亲和力主动靶向肿瘤组织。一旦被内化,酸性细胞内环境会触发ICA的控释,抑制HSP90-TXNDC9相互作用。通过在近红外光照下进行LTPTT和ICA药物治疗,实现了双重协同抗肿瘤作用,有望提高CRC治疗的疗效。

https://cdn.ncbi.nlm.nih.gov/pmc/blobs/dca2/12120733/04a96fb61667/ADVS-12-2412953-g006.jpg

文献AI研究员

20分钟写一篇综述,助力文献阅读效率提升50倍。

立即体验

用中文搜PubMed

大模型驱动的PubMed中文搜索引擎

马上搜索

文档翻译

学术文献翻译模型,支持多种主流文档格式。

立即体验