Suppr超能文献

微孢子虫感染期间T细胞的单细胞转录反应。

Single-cell transcriptional responses of T cells during microsporidia infection.

作者信息

Tang Yunlin, Cao Lu, Jin Jiangyan, Li Tangxin, Chen Yebo, Lu Yishan, Li Tian, Weiss Louis M, Pan Guoqing, Bao Jialing, Zhou Zeyang

机构信息

State Key Laboratory of Resource Insects, Southwest University, Chongqing, China.

Chongqing Key Laboratory of Microsporidia Infection and Control, Southwest University, Chongqing, China.

出版信息

Commun Biol. 2025 Apr 5;8(1):567. doi: 10.1038/s42003-025-07990-4.

Abstract

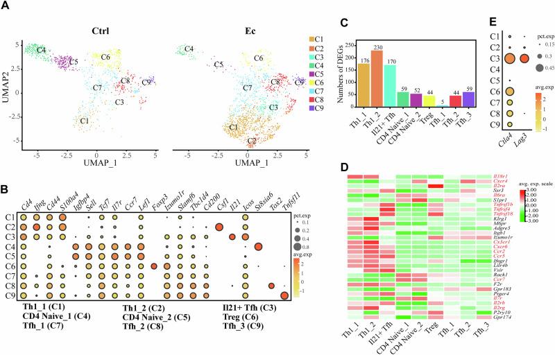
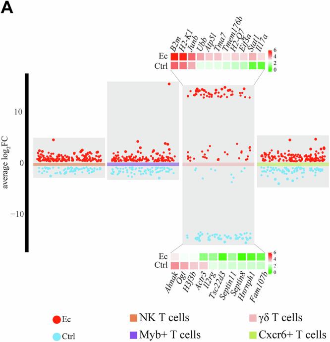
T cells have been reported to play critical roles in preventing of microsporidia dissemination. However, there roles and functions of each subset remain unclear. Here in the study, we performed a thorough analysis of murine splenic T-cell response analysis via single-cell RNA sequencing during microsporidia E. cuniculi infection. We demonstrated that Type I T helper (Th1) cells, T follicular helper (Tfh) cells, effector CD8 + T cells and proliferating CD8 + T cells were activated and expanded after infection. Activated Th1 cells and Tfh cells presented significantly upregulated gene expression of Ifng and Il21, respectively. A subcluster of Th1 cells with high Csf1 expression was detected after infection. Subsets of activated CD8 + T cells were markedly enriched with high expression of cytotoxic-function related genes such as Gzma and Gzmb, whereas some active CD8 T cells were enriched with proliferation-function related genes Mki67 and Stmn1. Other subsets of T cells including NK T cells, Myb+ T cells, γδ T cells and Cxcr6+ T cells, were also analyzed in this study yet no expansion was observed. In summary, our findings provide in-depth and comprehensive insights into T-cell responses during microsporidia infection, which will be valuable for further investigations.

摘要

据报道,T细胞在预防微孢子虫传播中发挥关键作用。然而,每个亚群的具体作用和功能仍不清楚。在本研究中,我们通过单细胞RNA测序对微小隐孢子虫感染期间小鼠脾脏T细胞反应进行了全面分析。我们证明,I型辅助性T细胞(Th1)、滤泡辅助性T细胞(Tfh)、效应性CD8 + T细胞和增殖性CD8 + T细胞在感染后被激活并扩增。活化的Th1细胞和Tfh细胞分别呈现出Ifng和Il21基因表达的显著上调。感染后检测到一个具有高Csf1表达的Th1细胞亚群。活化的CD8 + T细胞亚群显著富集了细胞毒性功能相关基因如Gzma和Gzmb的高表达,而一些活化的CD8 T细胞则富集了增殖功能相关基因Mki67和Stmn1。本研究还分析了其他T细胞亚群,包括自然杀伤T细胞、Myb + T细胞、γδ T细胞和Cxcr6 + T细胞,但未观察到扩增。总之,我们的研究结果为微孢子虫感染期间的T细胞反应提供了深入而全面的见解,这将对进一步的研究具有重要价值。

https://cdn.ncbi.nlm.nih.gov/pmc/blobs/0bba/11971339/5a0c5aa2aa6b/42003_2025_7990_Fig1_HTML.jpg

文献AI研究员

20分钟写一篇综述,助力文献阅读效率提升50倍。

立即体验

用中文搜PubMed

大模型驱动的PubMed中文搜索引擎

马上搜索

文档翻译

学术文献翻译模型,支持多种主流文档格式。

立即体验