Suppr超能文献

单细胞分析揭示结核性胸腔积液和非结核性胸腔积液中不同的免疫反应图谱。

Single-cell profiling reveals distinct immune response landscapes in tuberculous pleural effusion and non-TPE.

机构信息

Tuberculosis Department, Beijing Chest Hospital, Capital Medical University, Beijing, China.

Department of Clinical Laboratory, Beijing Chest Hospital, Capital Medical University, Beijing Tuberculosis and Thoracic Tumor Institute, Beijing, China.

出版信息

Front Immunol. 2023 Jun 26;14:1191357. doi: 10.3389/fimmu.2023.1191357. eCollection 2023.

Abstract

BACKGROUND

Tuberculosis (TB) is caused by () and remains a major health threat worldwide. However, a detailed understanding of the immune cells and inflammatory mediators in -infected tissues is still lacking. Tuberculous pleural effusion (TPE), which is characterized by an influx of immune cells to the pleural space, is thus a suitable platform for dissecting complex tissue responses to infection.

METHODS

We employed singe-cell RNA sequencing to 10 pleural fluid (PF) samples from 6 patients with TPE and 4 non-TPEs including 2 samples from patients with TSPE (transudative pleural effusion) and 2 samples with MPE (malignant pleural effusion).

RESULT

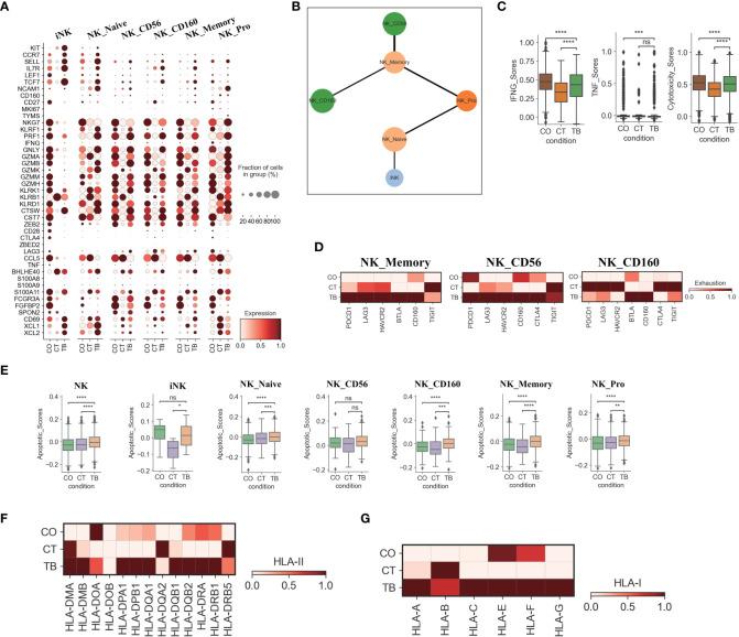
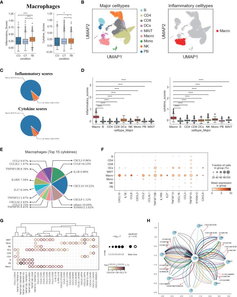
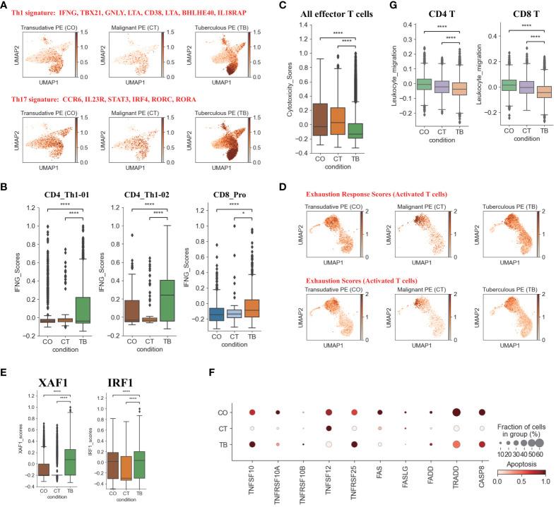
Compared to TSPE and MPE, TPE displayed obvious difference in the abundance of major cell types (e.g., NK, CD4+T, Macrophages), which showed notable associations with disease type. Further analyses revealed that the CD4 lymphocyte population in TPE favored a Th1 and Th17 response. Tumor necrosis factors (TNF)-, and XIAP related factor 1 (XAF1)-pathways induced T cell apoptosis in patients with TPE. Immune exhaustion in NK cells was an important feature in TPE. Myeloid cells in TPE displayed stronger functional capacity for phagocytosis, antigen presentation and IFN-γ response, than TSPE and MPE. Systemic elevation of inflammatory response genes and pro-inflammatory cytokines were mainly driven by macrophages in patients with TPE.

CONCLUSION

We provide a tissue immune landscape of PF immune cells, and revealed a distinct local immune response in TPE and non-TPE (TSPE and MPE). These findings will improve our understanding of local TB immunopathogenesis and provide potential targets for TB therapy.

摘要

背景

结核病(TB)是由 ()引起的,仍然是全球主要的健康威胁。然而,人们对感染组织中的免疫细胞和炎症介质的了解仍不深入。结核性胸腔积液(TPE)的特点是免疫细胞涌入胸腔,因此是剖析复杂组织对 感染反应的合适平台。

方法

我们采用单细胞 RNA 测序技术分析了 10 份来自 6 例 TPE 患者和 4 例非 TPE 患者的胸腔积液(PF)样本,其中包括 2 例 TSPE(渗出性胸腔积液)患者和 2 例 MPE(恶性胸腔积液)患者的样本。

结果

与 TSPE 和 MPE 相比,TPE 中主要细胞类型(如 NK、CD4+T、巨噬细胞)的丰度明显不同,这与疾病类型有显著关联。进一步分析显示,TPE 中的 CD4 淋巴细胞群倾向于 Th1 和 Th17 反应。TNF- 和 XIAP 相关因子 1(XAF1)相关通路诱导 T 细胞凋亡在 TPE 患者中。NK 细胞的免疫衰竭是 TPE 的一个重要特征。TPE 中的髓样细胞表现出比 TSPE 和 MPE 更强的吞噬、抗原呈递和 IFN-γ 反应功能能力。TPE 患者全身炎症反应基因和促炎细胞因子的系统升高主要由巨噬细胞驱动。

结论

我们提供了 PF 免疫细胞的组织免疫图谱,并揭示了 TPE 和非 TPE(TSPE 和 MPE)之间明显不同的局部免疫反应。这些发现将提高我们对局部结核病免疫发病机制的理解,并为结核病治疗提供潜在靶点。

https://cdn.ncbi.nlm.nih.gov/pmc/blobs/4c72/10331301/2c280520c440/fimmu-14-1191357-g001.jpg

文献AI研究员

20分钟写一篇综述,助力文献阅读效率提升50倍。

立即体验

用中文搜PubMed

大模型驱动的PubMed中文搜索引擎

马上搜索

文档翻译

学术文献翻译模型,支持多种主流文档格式。

立即体验