Suppr超能文献

整合多组学技术鉴定海鞘脊索管腔形成的关键信号通路

Integrated multi-omics identify key signalling pathways for notochord lumenogenesis in ascidian .

作者信息

Zhang Jin, Tan Zicheng, Qin Qishu, Peng Hongzhe, Shi Wenjie, Yu Haiyan, Dong Bo

机构信息

Fang Zongxi Center for Marine EvoDevo, MoE Key Laboratory of Marine Genetics and Breeding, College of Marine Life Sciences, Ocean University of China, Qingdao 266003, People's Republic of China.

Laboratory for Marine Biology and Biotechnology, Qingdao National Laboratory for Marine Science and Technology, Qingdao 266237, People's Republic of China.

出版信息

Open Biol. 2025 Apr;15(4):240402. doi: 10.1098/rsob.240402. Epub 2025 Apr 9.

Abstract

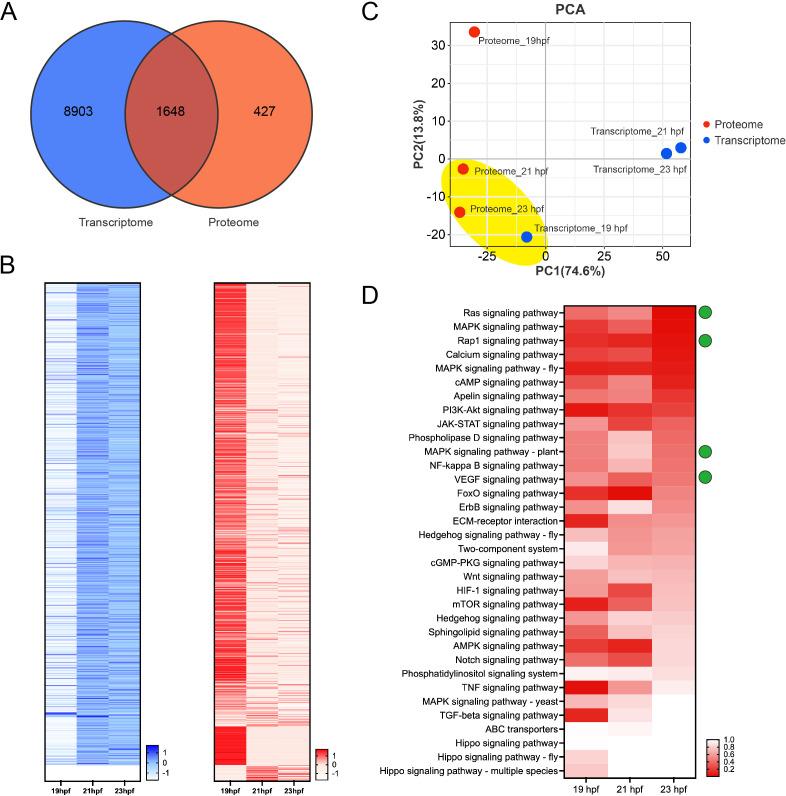
Lumen formation and inflation are crucial for tubular organ morphogenesis and function. However, the key signalling pathways for lumenogenesis regulation were not well identified. Here, we performed tissue-specific transcriptomic sequencing for the isolated notochord tissue, in which 10 551 genes in total were identified. To investigate crucial signalling pathways in regulating lumenogenesis, KEGG was performed and the results showed that the Rap1 signalling pathway, vascular endothelial growth factor signalling pathway, mitogen activated protein kinase (MAPK) signalling pathway (plant) and Ras signalling pathway might play important roles in lumenogenesis. Moreover, correlation analysis with proteomic data and comparison analysis of single-cell transcriptomic data were further utilized to identify the potential critical roles of the Rap1 signalling pathway and Ras signalling pathway in lumenogenesis. To verify their functions in lumenogenesis, the Ras/calcium-Rap1-MAPK signalling axis was blocked, and the results showed that the notochord lumenogenesis failed. Meanwhile, we identified that CDC42 was a potential downstream target factor of the Ras-Rap1-MAPK signalling axis, playing crucial functions in notochord lumenogenesis. Overall, we systematically revealed the key regulatory signalling pathways for notochord lumen formation and verified a lumenogenesis-related signalling axis, providing a foundational data resource for exploring the mechanisms of lumenogenesis.

摘要

管腔形成和扩张对于管状器官的形态发生和功能至关重要。然而,管腔发生调控的关键信号通路尚未得到很好的确定。在此,我们对分离的脊索组织进行了组织特异性转录组测序,共鉴定出10551个基因。为了研究调控管腔发生的关键信号通路,我们进行了KEGG分析,结果表明Rap1信号通路、血管内皮生长因子信号通路、丝裂原活化蛋白激酶(MAPK)信号通路(植物)和Ras信号通路可能在管腔发生中发挥重要作用。此外,我们进一步利用蛋白质组学数据的相关性分析和单细胞转录组数据的比较分析,来确定Rap1信号通路和Ras信号通路在管腔发生中的潜在关键作用。为了验证它们在管腔发生中的功能,我们阻断了Ras/钙-Rap1-MAPK信号轴,结果表明脊索管腔发生失败。同时,我们确定CDC42是Ras-Rap1-MAPK信号轴的一个潜在下游靶因子,在脊索管腔发生中发挥关键作用。总体而言,我们系统地揭示了脊索管腔形成的关键调控信号通路,并验证了一个与管腔发生相关的信号轴,为探索管腔发生机制提供了基础数据资源。

https://cdn.ncbi.nlm.nih.gov/pmc/blobs/9b11/11978462/ff1d6112cb12/rsob.240402.fg002.jpg

文献AI研究员

20分钟写一篇综述,助力文献阅读效率提升50倍。

立即体验

用中文搜PubMed

大模型驱动的PubMed中文搜索引擎

马上搜索

文档翻译

学术文献翻译模型,支持多种主流文档格式。

立即体验