Suppr超能文献

一个自然选择的αβ T细胞受体可结合HLA - DQ2分子,而无需与呈递的肽共同接触。

A naturally selected αβ T cell receptor binds HLA-DQ2 molecules without co-contacting the presented peptide.

作者信息

Lim Jia Jia, Jones Claerwen M, Loh Tiing Jen, Dao Hien Thy, Tran Mai T, Tye-Din Jason A, La Gruta Nicole L, Rossjohn Jamie

机构信息

Infection and Immunity Program and Department of Biochemistry and Molecular Biology, Biomedicine Discovery Institute, Monash University, Clayton, VIC, Australia.

Immunology Division, The Walter and Eliza Hall Institute, Parkville, VIC, Australia.

出版信息

Nat Commun. 2025 Apr 8;16(1):3330. doi: 10.1038/s41467-025-58690-w.

Abstract

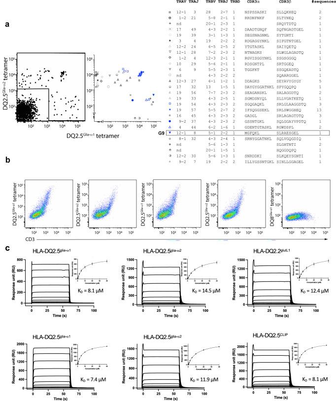
αβ T cell receptors (TCR) co-recognise peptide (p) antigens that are presented by major histocompatibility complex (MHC) molecules. While marked variations in TCR-p-MHC docking topologies have been observed from structural studies, the co-recognition paradigm has held fast. Using HLA-DQ2.5-peptide tetramers, here we identify a TRAV12-1-TRBV5-1 G9 TCR from human peripheral blood that binds HLA-DQ2.5 in a peptide-agnostic manner. The crystal structures of TCR-HLA-DQ2.5-peptide complexes show that the G9 TCR binds HLA-DQ2.5 in a reversed docking topology without contacting the peptide, with the TCR contacting the β1 region of HLA-DQ2.5 and distal from the peptide antigen binding cleft. High-throughput screening of HLA class I and II molecules finds the G9 TCR to be pan-HLA-DQ2 reactive, with leucine-55 of HLA-DQ2.5 being a key determinant underpinning G9 TCR specificity excluding other HLA-II allomorphs. Consistent with the functional assays, the interactions of the G9 TCR and HLA-DQ2.5 precludes CD4 binding, thereby impeding T cell activation. Collectively, we describe a naturally selected αβTCR from human peripheral blood that deviates from the TCR-p-MHC co-recognition paradigm.

摘要

αβ T细胞受体(TCR)共同识别由主要组织相容性复合体(MHC)分子呈递的肽(p)抗原。虽然从结构研究中观察到TCR-p-MHC对接拓扑结构存在显著差异,但共同识别模式一直保持不变。在这里,我们使用HLA-DQ2.5-肽四聚体,从人外周血中鉴定出一种TRAV12-1-TRBV5-1 G9 TCR,它以肽不依赖的方式结合HLA-DQ2.5。TCR-HLA-DQ2.5-肽复合物的晶体结构表明,G9 TCR以反向对接拓扑结构结合HLA-DQ2.5,不与肽接触,TCR与HLA-DQ2.5的β1区域接触,远离肽抗原结合裂隙。对HLA I类和II类分子的高通量筛选发现,G9 TCR对HLA-DQ2具有泛反应性,HLA-DQ2.5的亮氨酸-55是决定G9 TCR特异性的关键因素,排除了其他HLA-II同种异型。与功能分析一致,G9 TCR与HLA-DQ2.5的相互作用阻止了CD4的结合,从而阻碍了T细胞的激活。总的来说,我们描述了一种从人外周血中自然选择的αβTCR,它偏离了TCR-p-MHC共同识别模式。

https://cdn.ncbi.nlm.nih.gov/pmc/blobs/950b/11979002/b94077e51bbb/41467_2025_58690_Fig1_HTML.jpg

文献AI研究员

20分钟写一篇综述,助力文献阅读效率提升50倍。

立即体验

用中文搜PubMed

大模型驱动的PubMed中文搜索引擎

马上搜索

文档翻译

学术文献翻译模型,支持多种主流文档格式。

立即体验