Suppr超能文献

负载穿心莲内酯的口服脂质纳米载体可减轻TNF-α诱导的神经炎症小鼠的应激行为和海马损伤。

Oral andrographolide loaded lipid nanocarriers alleviate stress behaviors and hippocampal damage in TNF alpha induced neuroinflammatory mice.

作者信息

Lapmanee Sarawut, Rimsueb Natchanon, Bunwatcharaphansakun Phichaporn, Namdee Katawut, Wongchitrat Prapimpun, Bhubhanil Sakkarin, Supkamonseni Nattapon, Charoenphon Natthawut, Inchan Anjaree, Saenmuangchin Rattaporn, Khongkow Mattaka

机构信息

Chulabhorn International College of Medicine, Thammasat University, Pathumthani, 10120, Thailand.

Department of Basic Medical Sciences, Faculty of Medicine, Siam University, Bangkok, 10160, Thailand.

出版信息

Sci Rep. 2025 Apr 8;15(1):11939. doi: 10.1038/s41598-025-96758-1.

Abstract

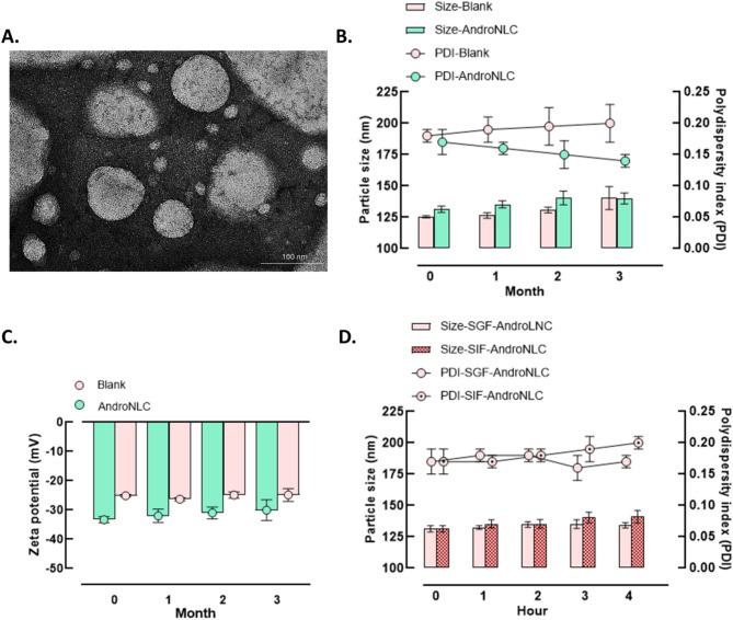
This study aimed to improve the delivery efficacy of andrographolide (Andro) by encapsulating it in nanostructured lipid carriers (NLCs) and to evaluate its effectiveness in reducing systemic inflammation. These AndroNLCs exhibited homogeneity with a particle size of 131.40 ± 1.30 nm and approximately 89% encapsulation efficiency. AndroNLCs potentially enhanced oral efficacy by improving gastrointestinal stability, with reduced toxicity and inflammation in SH-SY5Y neuroblastoma cells. Inflammation was induced in sexually active C57BL/6 male mice with five intraperitoneal doses of 63 µg/kg TNF-alpha every three days. This was accompanied by daily oral administration of 10 mg/kg AndroNLCs, venlafaxine, or 1 mg/kg dexamethasone for 14 days. Mice with TNF-alpha-induced inflammation showed sickness signs and abnormal behaviors, assessed via physical changes, anxiety and depression tests (i.e., open field, elevated-T maze, tail suspension, and forced swimming), and biochemical assays. These changes included weight loss and compensatory responses to inflammation, as indicated by increased immune- and stress-modulated organ weights, elevated serum corticosterone levels, altered liver function markers, and higher levels of hippocampal IL-6 and TNF-alpha. Furthermore, histological analysis showed pyknotic cells, reduced layer thickness, and decreased hippocampal cell survival. Conversely, AndroNLCs significantly improved stress- and inflammation-related markers, alleviated behavioral abnormalities, reduced liver toxicity, and restored hippocampal morphology, showing effects greater than Andro alone and comparable to traditional treatments. These findings suggest that AndroNLCs have therapeutic effects on neuroinflammation but may risk contributing to mood disorders.

摘要

本研究旨在通过将穿心莲内酯(Andro)包裹于纳米结构脂质载体(NLCs)中来提高其递送效果,并评估其在减轻全身炎症方面的有效性。这些穿心莲内酯纳米脂质载体(AndroNLCs)表现出均一性,粒径为131.40±1.30纳米,包封率约为89%。AndroNLCs通过改善胃肠道稳定性潜在地增强了口服效果,同时降低了SH-SY5Y神经母细胞瘤细胞中的毒性和炎症。对性活跃的C57BL/6雄性小鼠每隔三天腹腔注射5次63微克/千克的肿瘤坏死因子-α(TNF-α)以诱导炎症。在此期间,每天口服10毫克/千克的AndroNLCs、文拉法辛或1毫克/千克的地塞米松,持续14天。通过身体变化、焦虑和抑郁测试(即旷场试验、高架十字迷宫试验、尾悬试验和强迫游泳试验)以及生化分析评估,TNF-α诱导炎症的小鼠表现出疾病体征和异常行为。这些变化包括体重减轻以及对炎症的代偿反应,表现为免疫和应激调节器官重量增加、血清皮质酮水平升高、肝功能标志物改变以及海马白细胞介素-6(IL-6)和TNF-α水平升高。此外,组织学分析显示细胞核固缩、层厚度减小以及海马细胞存活率降低。相反,AndroNLCs显著改善了与应激和炎症相关的标志物,减轻了行为异常,降低了肝脏毒性,并恢复了海马形态,其效果大于单独使用Andro,且与传统治疗相当。这些发现表明,AndroNLCs对神经炎症具有治疗作用,但可能有导致情绪障碍的风险。

https://cdn.ncbi.nlm.nih.gov/pmc/blobs/db28/11978996/921d4114e326/41598_2025_96758_Fig1_HTML.jpg

文献AI研究员

20分钟写一篇综述,助力文献阅读效率提升50倍。

立即体验

用中文搜PubMed

大模型驱动的PubMed中文搜索引擎

马上搜索

文档翻译

学术文献翻译模型,支持多种主流文档格式。

立即体验