Suppr超能文献

寡糖基转移酶复合体是多发性骨髓瘤浆细胞的一个重要组成部分。

The oligosaccharyltransferase complex is an essential component of multiple myeloma plasma cells.

作者信息

Nguyen Hong Phuong, Liu Enze, Le Anh Quynh, Lamsal Mahesh, Misra Jagannath, Srivastava Sankalp, Hemavathy Harikrishnan, Kapur Reuben, Zaid Mohammad Abu, Abonour Rafat, Zhang Ji, Wek Ronald C, Walker Brian A, Tran Ngoc Tung

机构信息

Herman B. Wells Center for Pediatric Research, Department of Pediatrics, Indiana University School of Medicine, Indianapolis, IN, USA.

Melvin and Bren Simon Comprehensive Cancer Center, Division of Hematology and Oncology, School of Medicine, Indiana University, Indianapolis, IN, USA.

出版信息

Mol Ther Oncol. 2025 Mar 8;33(2):200964. doi: 10.1016/j.omton.2025.200964. eCollection 2025 Jun 18.

Abstract

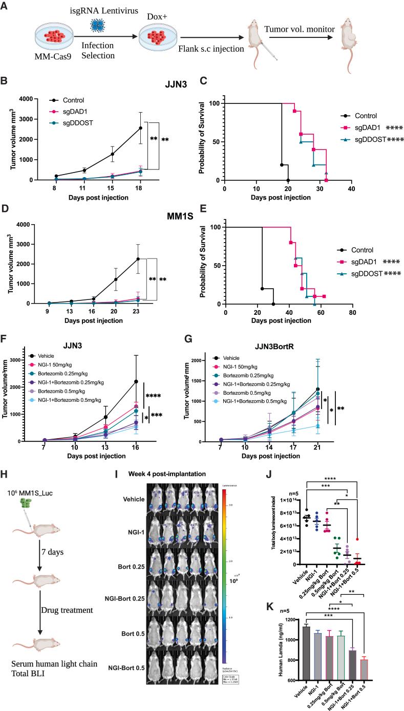
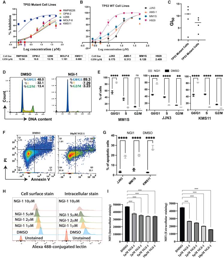
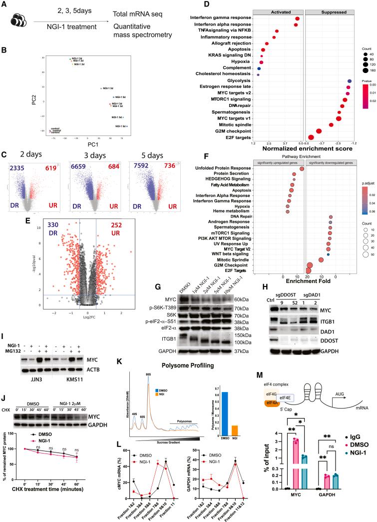
Multiple myeloma (MM) is an incurable malignancy characterized by mutated plasma cell clonal expansion in the bone marrow, leading to severe clinical symptoms. Thus, identifying new therapeutic targets for MM is crucial. We identified the oligosaccharyltransferase (OST) complex as a novel vulnerability in MM cells. Elevated expression of this complex is associated with relapsed, high-risk MM, and poor prognosis. Disrupting the OST complex suppressed MM cell growth, induced cell-cycle arrest, and apoptosis. Combined inhibition with bortezomib synergistically eliminated MM cells and , via suppressing genes related to bortezomib-resistant phenotypes. Mechanistically, OST complex disruption downregulated MM pathological pathways (mTORC1 pathway, glycolysis, MYC targets, and cell cycle) and induced TRAIL-mediated apoptosis. Notably, MYC translation was robustly suppressed upon inhibiting the OST complex. Collectively, the OST complex presents a novel target for MM treatment, and combining its inhibition with bortezomib offers a promising approach for relapsed MM patients.

摘要

多发性骨髓瘤(MM)是一种无法治愈的恶性肿瘤,其特征是骨髓中发生突变的浆细胞克隆性扩增,导致严重的临床症状。因此,确定MM的新治疗靶点至关重要。我们将寡糖基转移酶(OST)复合物确定为MM细胞中的一种新的易损靶点。该复合物的高表达与复发的高危MM以及不良预后相关。破坏OST复合物可抑制MM细胞生长,诱导细胞周期停滞和凋亡。与硼替佐米联合抑制可协同消除MM细胞,并通过抑制与硼替佐米耐药表型相关的基因。从机制上讲,OST复合物破坏可下调MM病理途径(mTORC1途径、糖酵解、MYC靶点和细胞周期)并诱导TRAIL介导的凋亡。值得注意的是,抑制OST复合物后,MYC翻译受到强烈抑制。总体而言,OST复合物是MM治疗的一个新靶点,将其抑制与硼替佐米联合使用为复发MM患者提供了一种有前景的方法。

https://cdn.ncbi.nlm.nih.gov/pmc/blobs/79ec/11978334/cbedcf65edfc/fx1.jpg

文献AI研究员

20分钟写一篇综述,助力文献阅读效率提升50倍。

立即体验

用中文搜PubMed

大模型驱动的PubMed中文搜索引擎

马上搜索

文档翻译

学术文献翻译模型,支持多种主流文档格式。

立即体验