Suppr超能文献

L-茶氨酸通过PI3K/AKT/Nrf2信号通路减轻热应激诱导的骨骼肌细胞氧化损伤。

L-Theanine attenuates oxidative damage induced by heat stress through the PI3K/AKT/Nrf2 signaling pathway in skeletal muscle cells.

作者信息

Wu Qiong, Wan Xiaochun, Wang Dongxu, Ma Mingqi, Hu Xinru, Chen Xingyong, Ding Xiaoling, Zhang Cheng

机构信息

College of Animal Science and Technology, Anhui Agricultural University, Hefei 230036, China.

State Key Laboratory of Tea Plant Biology and Utilization, Anhui Agricultural University, Hefei 230036, China.

出版信息

Poult Sci. 2025 Apr 4;104(6):105140. doi: 10.1016/j.psj.2025.105140.

Abstract

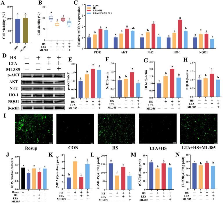
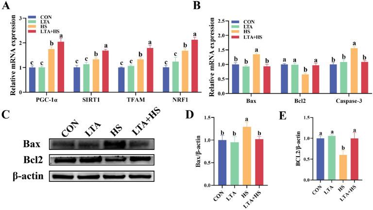
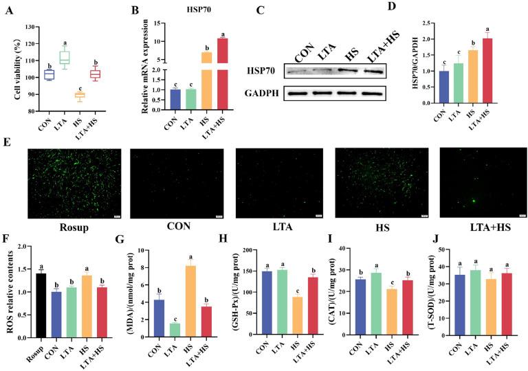
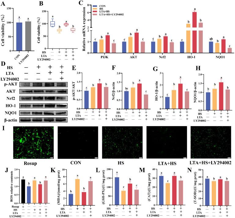
The rising prevalence of heat stress (HS), because of global warming, presents a considerable challenge to both human and animal health and welfare. L-Theanine (LTA), a naturally occurring amino acid, may enhance poultry muscle yield and quality, suggesting its potential application in alleviating the negative impacts of HS. However, the molecular mechanisms through which LTA exerts its beneficial effects remain to be fully understood. This study explored the protective effects of LTA on cultured broiler skeletal muscle cells under oxidative stress induced by HS, focusing on the molecular mechanisms involved. Our findings indicate that treatment with LTA significantly improved cell survival, bolstered the activity of antioxidant enzymes, decreased reactive oxygen species (ROS) contents and diminished malondialdehyde (MDA) levels in HS-treated cultured cells. Furthermore, LTA enhanced the phosphatidylinositol 3-kinase (PI3K)/protein kinase B (AKT) and nuclear factor erythroid 2-related factor 2 (Nrf2) signaling pathways in HS-treated cultured cells, facilitating mitochondrial biogenesis and reducing cell apoptosis. The protective effects of LTA in HS-treated cultured cells were significantly reduced by the PI3K inhibitor LY294002 or the Nrf2 inhibitor ML385. In conclusion, our study showed that LTA protects cultured skeletal muscle cells from HS-induced oxidative damage by modulating the PI3K/AKT/Nrf2 signaling pathway, positioning LTA as a promising natural antioxidant for poultry feed additives aimed at improving muscle health.

摘要

由于全球变暖,热应激(HS)的患病率不断上升,这对人类和动物的健康与福利构成了巨大挑战。L-茶氨酸(LTA)是一种天然存在的氨基酸,可能会提高家禽的肌肉产量和品质,这表明其在减轻热应激负面影响方面具有潜在应用价值。然而,LTA发挥其有益作用的分子机制仍有待充分了解。本研究探讨了LTA对热应激诱导的氧化应激下培养的肉鸡骨骼肌细胞的保护作用,重点关注其中涉及的分子机制。我们的研究结果表明,用LTA处理可显著提高细胞存活率,增强抗氧化酶的活性,降低热应激处理的培养细胞中活性氧(ROS)含量并减少丙二醛(MDA)水平。此外,LTA增强了热应激处理的培养细胞中的磷脂酰肌醇3-激酶(PI3K)/蛋白激酶B(AKT)和核因子红细胞2相关因子2(Nrf2)信号通路,促进线粒体生物发生并减少细胞凋亡。PI3K抑制剂LY294002或Nrf2抑制剂ML385可显著降低LTA对热应激处理的培养细胞的保护作用。总之,我们的研究表明,LTA通过调节PI3K/AKT/Nrf2信号通路保护培养的骨骼肌细胞免受热应激诱导的氧化损伤,这使LTA成为一种有前景的天然抗氧化剂,可用于旨在改善肌肉健康的家禽饲料添加剂。

https://cdn.ncbi.nlm.nih.gov/pmc/blobs/a375/12005892/d74a414ea0e6/ga1.jpg

文献AI研究员

20分钟写一篇综述,助力文献阅读效率提升50倍。

立即体验

用中文搜PubMed

大模型驱动的PubMed中文搜索引擎

马上搜索

文档翻译

学术文献翻译模型,支持多种主流文档格式。

立即体验