Suppr超能文献

先前的化疗会降低B细胞非霍奇金淋巴瘤中用于嵌合抗原受体T细胞(CAR T细胞)疗法的T细胞质量。

Prior chemotherapy deteriorates T-cell quality for CAR T-cell therapy in B-cell non-Hodgkin's lymphoma.

作者信息

Junkuhn Charlotte, Schiele Phillip, Walter Anna Luzie, Hamm Frederik, Obermayer Benedikt, Busch David, Stroux Andrea, Frick Mareike, Penack Olaf, Damm Frederik, Polansky Julia, Bullinger Lars, Künkele Annette, Frentsch Marco, Na Il-Kang

机构信息

Berlin Institute of Health at Charité, Universitätsmedizin Berlin, BIH Center for Regenerative Therapies (BCRT), Berlin, Germany.

BSIO Berlin School of Integrative Oncology, Charité - Universitätsmedizin Berlin, corporate member of Freie Universität Berlin and Humboldt-Universität zu Berlin, Berlin, Germany.

出版信息

J Immunother Cancer. 2025 Apr 9;13(4):e010709. doi: 10.1136/jitc-2024-010709.

Abstract

BACKGROUND

Chimeric antigen receptor (CAR) T-cell therapy depends on T cells that are genetically modified to recognize and attack cancer cells. Their effectiveness thus hinges on the functionality of a patient's own T cells. Since CAR T-cell therapy is currently only approved for advanced cancers after at least one line of chemotherapy, we evaluated the potential negative effects of prior exposure to chemotherapy on T-cell functionality.

METHODS

We studied T cells of two B-cell non-Hodgkin's lymphoma patient cohorts, one collected before treatment (pre-therapy) and the other after one or more (median 3) lines of chemotherapy (post-therapy). Leveraging advanced multiparameter flow cytometry, single-cell RNA sequencing (scRNA-seq), whole-genome DNA methylation arrays and in vitro functionality testing of generated CAR T cells, we compared patient samples in their suitability for effective CAR T-cell therapy.

RESULTS

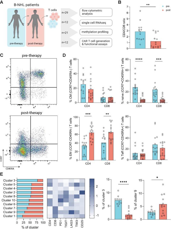
We discovered significant modifications in T-cell subsets and their transcriptional profiles secondary to chemotherapy exposure. Our analysis revealed a discernible shift towards phenotypically more differentiated T cells and an upregulation of markers indicative of T-cell exhaustion. Additionally, scRNA-seq and DNA methylation analyses revealed gene expression and epigenetic changes associated with diminished functionality in post-therapy T cells. Cytotoxicity assays demonstrated superior killing efficacy of CAR T cells derived from treatment-naïve patients compared with those with chemotherapy history.

CONCLUSIONS

These findings corroborate that employing T cells collected prior to frontline chemotherapy could enhance the effectiveness of CAR T-cell therapy and improve patient outcomes.

摘要

背景

嵌合抗原受体(CAR)T细胞疗法依赖于经过基因改造以识别和攻击癌细胞的T细胞。因此,其有效性取决于患者自身T细胞的功能。由于CAR T细胞疗法目前仅在至少一线化疗后才被批准用于晚期癌症,我们评估了先前接触化疗对T细胞功能的潜在负面影响。

方法

我们研究了两个B细胞非霍奇金淋巴瘤患者队列的T细胞,一个在治疗前(治疗前)收集,另一个在接受一线或多线(中位数为3)化疗后(治疗后)收集。利用先进的多参数流式细胞术、单细胞RNA测序(scRNA-seq)、全基因组DNA甲基化阵列以及生成的CAR T细胞的体外功能测试,我们比较了患者样本对有效CAR T细胞疗法的适用性。

结果

我们发现化疗暴露后T细胞亚群及其转录谱发生了显著改变。我们的分析显示,T细胞在表型上向更分化的方向有明显转变,并且表明T细胞耗竭的标志物上调。此外,scRNA-seq和DNA甲基化分析揭示了与治疗后T细胞功能降低相关的基因表达和表观遗传变化。细胞毒性试验表明,与有化疗史的患者相比,从未接受过治疗的患者来源的CAR T细胞具有更高的杀伤效力。

结论

这些发现证实,采用一线化疗前收集的T细胞可提高CAR T细胞疗法的有效性并改善患者预后。

https://cdn.ncbi.nlm.nih.gov/pmc/blobs/6ea6/11987159/e355367a307d/jitc-13-4-g001.jpg

文献AI研究员

20分钟写一篇综述,助力文献阅读效率提升50倍。

立即体验

用中文搜PubMed

大模型驱动的PubMed中文搜索引擎

马上搜索

文档翻译

学术文献翻译模型,支持多种主流文档格式。

立即体验