Suppr超能文献

功能丧失性突变会导致小头畸形和身材矮小。

loss-of-function mutations cause microcephaly and short stature.

作者信息

Verdu Schlie Aitana, Leitch Andrea, Arismendi Maria Izabel, Stok Colin, Castro Leal Andrea, Parry David A, Marcondes Lerario Antonio, Harley Margaret E, Lucheze Bruna, Carroll Paula L, Musialik Kamila I, Auer Julia M T, Martin Carol-Anne, Gerasimavicius Lukas, Quigley Alan J, de Menezes Correia-Deur Joya Emilie, Marsh Joseph A, Reijns Martin A M, Lampe Anne K, Jackson Andrew P, Jorge Alexander A L, Tamayo-Orrego Lukas

机构信息

MRC Human Genetics Unit, Institute of Genetics and Cancer, University of Edinburgh, Edinburgh EH4 2XU, United Kingdom.

Genetic Endocrinology Unit (LIM25), Endocrinology Division, Faculdade de Medicina da Universidade de São Paulo (HC-FMUSP), São Paulo 01246-903, Brazil.

出版信息

Genes Dev. 2025 May 2;39(9-10):634-651. doi: 10.1101/gad.352311.124.

Abstract

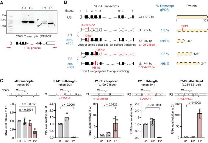
Cell number is a major determinant of organism size in mammals. In humans, gene mutations in cell cycle components result in restricted growth through reduced cell numbers. Here we identified biallelic mutations in as a cause of microcephaly and short stature. encodes a key cell cycle kinase that associates with D-type cyclins during G1 of the cell cycle to promote S-phase entry and cell proliferation through retinoblastoma (RB) phosphorylation. CDK4 and CDK6 are believed to be functionally redundant and are targeted jointly by chemotherapeutic CDK4/6 inhibitors. Using molecular and cell biology approaches, we show that functional CDK4 protein is not detectable in cells with mutations. Cells display impaired RB phosphorylation in G1, leading to G1/S-phase transition defects and reduced cell proliferation, consistent with complete loss of cellular CDK4 enzymatic activity. Together, these findings demonstrate that CDK4 is itself required for cell proliferation, human growth, and brain size determination during development.

摘要

细胞数量是哺乳动物机体大小的主要决定因素。在人类中,细胞周期组分的基因突变会通过减少细胞数量导致生长受限。在此,我们鉴定出双等位基因突变是小头畸形和身材矮小的一个病因。该基因编码一种关键的细胞周期激酶,在细胞周期的G1期与D型细胞周期蛋白结合,通过视网膜母细胞瘤(RB)磷酸化促进S期进入和细胞增殖。CDK4和CDK6被认为在功能上是冗余的,并被化疗性CDK4/6抑制剂共同靶向。使用分子和细胞生物学方法,我们发现,在有该基因突变的细胞中检测不到功能性CDK4蛋白。细胞在G1期显示RB磷酸化受损,导致G1/S期转换缺陷和细胞增殖减少,这与细胞CDK4酶活性完全丧失一致。总之,这些发现表明,CDK4本身是发育过程中细胞增殖、人类生长和脑大小决定所必需的。

https://cdn.ncbi.nlm.nih.gov/pmc/blobs/6a7e/12047651/a3a9169c1d0c/634f01.jpg

文献AI研究员

20分钟写一篇综述,助力文献阅读效率提升50倍。

立即体验

用中文搜PubMed

大模型驱动的PubMed中文搜索引擎

马上搜索

文档翻译

学术文献翻译模型,支持多种主流文档格式。

立即体验