Suppr超能文献

FMNL2/SRC介导的雄激素受体易位至细胞核促进前列腺癌对恩杂鲁胺的耐药性。

FMNL2/SRC-mediated androgen receptor translocation into the nucleus promotes enzalutamide resistance of prostate cancer.

作者信息

Yu Jianpeng, Gao Yukui, Zhang Mingpeng, Gao Yue, Wang Chun, Niu Yuanjie, Shang Zhiqun

机构信息

Department of Urology, Tianjin Key Laboratory of Urology Basic Medicine, The Second Hospital of Tianjin Medical University, Tianjin Medical University, Tianjin, China.

Tianjin Institute of Urology, Tianjin, China.

出版信息

iScience. 2025 Mar 12;28(4):112205. doi: 10.1016/j.isci.2025.112205. eCollection 2025 Apr 18.

Abstract

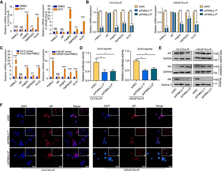
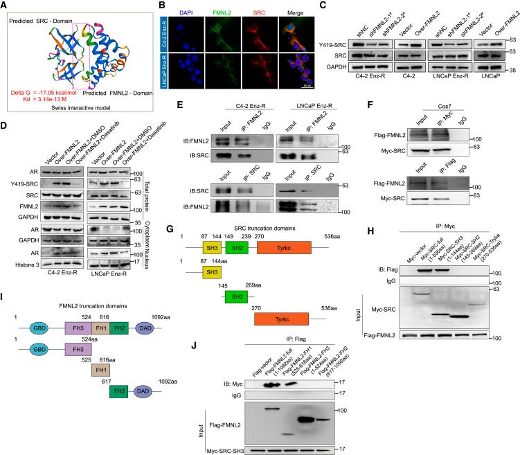
Enzalutamide, a second-generation androgen receptor (AR) antagonist, has represented the association with improved overall survival in men with prostate cancer (PCa). However, PCa patients receiving enzalutamide will eventually develop resistance through various mechanisms without effective regimens. Here, we observed a higher level of formin-like 2 (FMNL2) in enzalutamide-resistant PCa cells. Functionally, FMNL2 knockdown partially re-sensitized enzalutamide-resistant PCa cells. Mechanistically, FMNL2 directly interacted with SRC kinase through FMNL2-FH1 and SRC-SH3 domain, which induced AR translocation from the cytoplasm to the nucleus, resulting in increased expression of the AR-targeted genes and leading to resistance to enzalutamide. Consistently, SRC inhibitor dasatinib rescued enzalutamide sensitivity and inhibited the proliferation of enzalutamide-resistant cancer cells. Taken together, our findings demonstrate a substantial role for FMNL2/SRC interaction in the regulation of AR translocation, suggesting that targeting FMNL2-mediated SRC activation might be a potential therapeutic strategy for enzalutamide-resistant PCa and dasatinib could be an option.

摘要

恩杂鲁胺是一种第二代雄激素受体(AR)拮抗剂,已显示与前列腺癌(PCa)男性患者总体生存率的提高相关。然而,接受恩杂鲁胺治疗的PCa患者最终会通过各种机制产生耐药性,且缺乏有效的治疗方案。在此,我们观察到恩杂鲁胺耐药的PCa细胞中formin样蛋白2(FMNL2)水平较高。在功能上,敲低FMNL2可部分恢复恩杂鲁胺耐药PCa细胞的敏感性。在机制上,FMNL2通过FMNL2-FH1和SRC-SH3结构域直接与SRC激酶相互作用,这诱导AR从细胞质转移到细胞核,导致AR靶向基因的表达增加并导致对恩杂鲁胺产生耐药性。一致地,SRC抑制剂达沙替尼恢复了恩杂鲁胺敏感性并抑制了恩杂鲁胺耐药癌细胞的增殖。综上所述,我们的研究结果表明FMNL2/SRC相互作用在AR易位调节中起重要作用,提示靶向FMNL2介导的SRC激活可能是恩杂鲁胺耐药PCa的一种潜在治疗策略,达沙替尼可能是一种选择。

https://cdn.ncbi.nlm.nih.gov/pmc/blobs/fd2e/11985155/b469eac18693/gr1.jpg

文献AI研究员

20分钟写一篇综述,助力文献阅读效率提升50倍。

立即体验

用中文搜PubMed

大模型驱动的PubMed中文搜索引擎

马上搜索

文档翻译

学术文献翻译模型,支持多种主流文档格式。

立即体验