Suppr超能文献

神经元细胞中的细胞骨架改变与刚地弓形虫的分泌机制及宿主含微小RNA的细胞外囊泡有关。

Cytoskeletal alterations in neuronal cells implicate Toxoplasma gondii secretory machinery and host microRNA-containing extracellular vesicles.

作者信息

Mazza Thomas, Aslanzadeh Morteza, Berentsen Lïse, Bonath Franziska, Friedländer Marc R, Barragan Antonio

机构信息

Department of Molecular Biosciences, The Wenner-Gren Institute, Stockholm University, Stockholm, Sweden.

Science for Life Laboratory, Department of Molecular Biosciences, The Wenner-Gren Institute, Stockholm University, Stockholm, Sweden.

出版信息

Sci Rep. 2025 Apr 12;15(1):12606. doi: 10.1038/s41598-025-96298-8.

Abstract

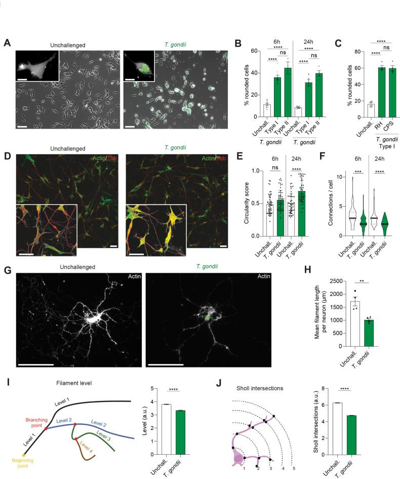
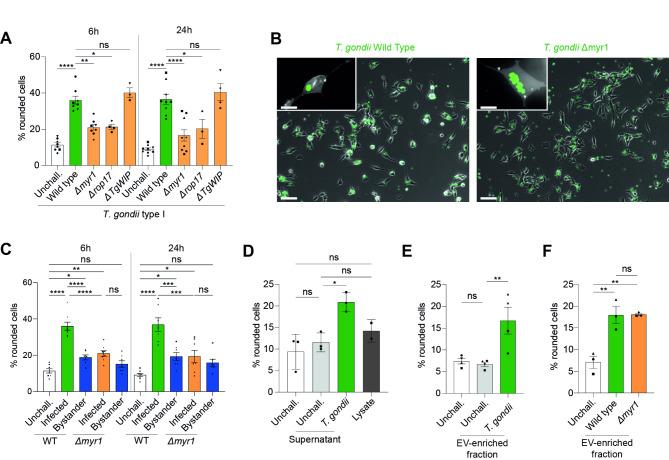
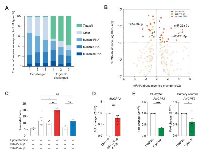
The widespread protozoan Toxoplasma gondii chronically infects neural tissue in vertebrates and is linked to various neurological and neuropsychiatric disorders in humans. However, its effects on sparsely infected neurons and on broader neural circuits remain elusive. Our study reveals that T. gondii infection disrupts cytoskeletal dynamics in SH-SY5Y neuronal cells and primary cortical neurons. Infected neuronal cells undergo significant cytomorphological changes, including retraction of dendritic extensions and alterations in microtubule and F-actin networks, across both parasite genotypes I and II. These cytoskeletal alterations were notably diminished in cells exposed to T. gondii mutants with impaired secretion via the MYR translocon, and were independent of intraneuronal parasite replication. Moreover, a bystander effect was observed, with supernatants from T. gondii-challenged cells inducing similar cytoskeletal changes in uninfected cells. Analyses of extracellular vesicles (EVs) in supernatants revealed differential expression of host microRNAs in response to infection, most notably the upregulation of miR-221-3p, a microRNA not previously associated with T. gondii. The data indicate that unidentified parasite-derived effector(s) secreted via the MYR translocon, in conjunction with MYR-independently induced EV-associated host microRNAs, mediate cytoskeletal alterations in both infected and bystander neuronal cells. The findings provide new insights into molecular mechanisms by which T. gondii infection may disrupt neural networks, shedding light on its potential role in neuronal dysregulation.

摘要

广泛传播的原生动物刚地弓形虫会长期感染脊椎动物的神经组织,并与人类的各种神经和神经精神疾病有关。然而,其对稀疏感染的神经元以及更广泛的神经回路的影响仍不清楚。我们的研究表明,弓形虫感染会破坏SH-SY5Y神经元细胞和原代皮质神经元中的细胞骨架动力学。在两种寄生虫基因型I和II中,受感染的神经元细胞都会发生显著的细胞形态学变化,包括树突延伸的回缩以及微管和F-肌动蛋白网络的改变。在暴露于通过MYR转位子分泌受损的弓形虫突变体的细胞中,这些细胞骨架改变明显减少,并且与神经元内寄生虫复制无关。此外,还观察到一种旁观者效应,即来自弓形虫攻击细胞的上清液在未感染细胞中诱导出类似的细胞骨架变化。对上清液中细胞外囊泡(EV)的分析显示,宿主微小RNA在感染后有差异表达,最显著的是miR-221-3p的上调,这是一种以前与弓形虫无关的微小RNA。数据表明,通过MYR转位子分泌的未鉴定的寄生虫衍生效应物,与MYR独立诱导的EV相关宿主微小RNA一起,介导了感染和旁观者神经元细胞中的细胞骨架改变。这些发现为弓形虫感染可能破坏神经网络的分子机制提供了新见解,揭示了其在神经元失调中的潜在作用。

https://cdn.ncbi.nlm.nih.gov/pmc/blobs/56a0/11993698/dfc56c8ec8fa/41598_2025_96298_Fig1_HTML.jpg

文献AI研究员

20分钟写一篇综述,助力文献阅读效率提升50倍。

立即体验

用中文搜PubMed

大模型驱动的PubMed中文搜索引擎

马上搜索

文档翻译

学术文献翻译模型,支持多种主流文档格式。

立即体验