Suppr超能文献

脓毒症急性肾损伤中的线粒体质量控制系统:分子机制与治疗意义

Mitochondrial Quality Control Systems in Septic AKI: Molecular Mechanisms and Therapeutic Implications.

作者信息

Tan Ying, Ouyang Yue, Ma Zisheng, Huang Jianming, Tan Chuhong, Qiu Junxiong, Wu Feng

机构信息

Department of Critical Care Medicine, Nanfang Hospital, Southern Medical University, Guangzhou 510515, China.

Department of Critical Care Medicine, The First School of Clinical Medicine, Southern Medical University, Guangzhou 510515, China.

出版信息

Int J Med Sci. 2025 Mar 19;22(8):1852-1864. doi: 10.7150/ijms.107012. eCollection 2025.

Abstract

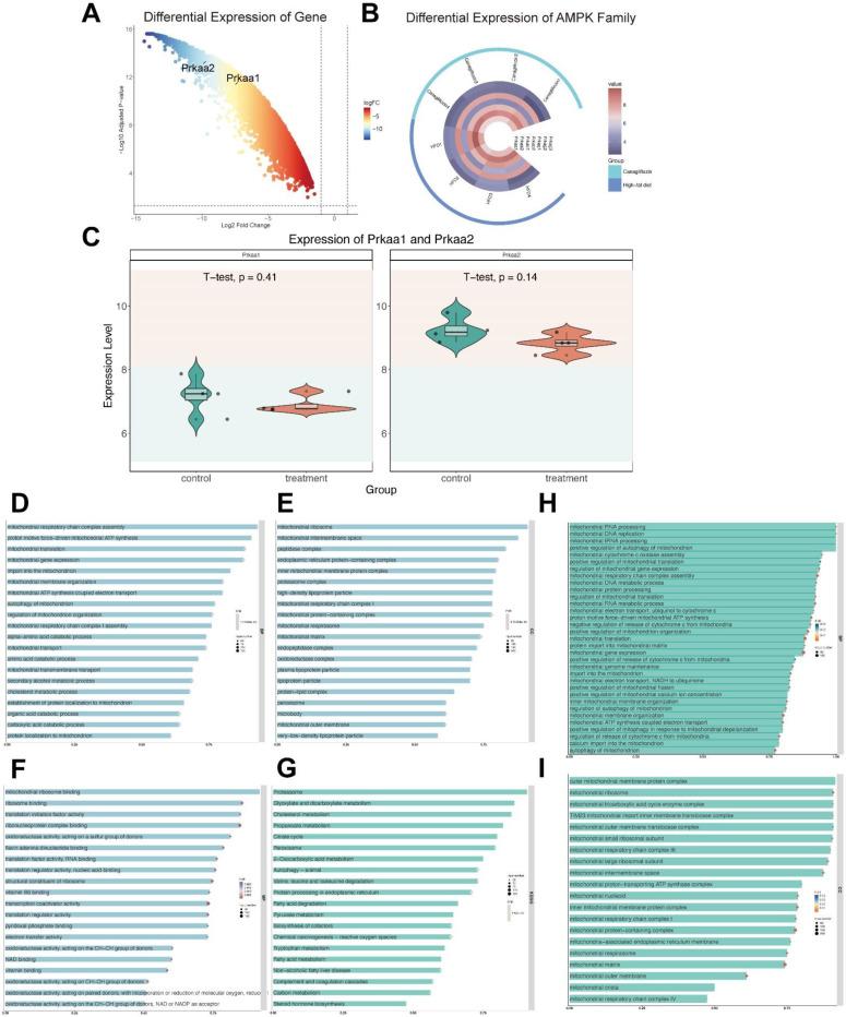
Despite significant advancements in medical treatments, the creation of a successful treatment strategy for acute kidney injury (AKI) remains a pressing concern. Given the well-documented clinical benefits of canagliflozin in renal protection, our research focused on exploring the possible therapeutic benefits of canagliflozin in treating AKI, with a focus on its underlying mechanisms of action. To induce AKI, we utilized lipopolysaccharide (LPS) in the presence of canagliflozin, allowing us to assess the drug's effects on kidney function and structure. Our results indicate that canagliflozin lowered blood urea nitrogen and serum creatinine concentrations while enhancing tubular architecture in rodents with LPS-triggered septic AKI. It additionally diminished inflammation, oxidative damage, and tubular cell apoptosis. , canagliflozin maintained mitochondrial functionality in LPS-exposed HK-2 cells by stabilizing membrane potential, reducing ROS generation, and normalizing respiratory chain activity. Its benefits were facilitated through the AMPKα1/PGC1α/NRF1 axis, promoting mitochondrial regeneration. Importantly, blocking this pathway or employing AMPKα1-deficient animals negated canagliflozin's protective effects, highlighting the essential role of AMPKα1 in its kidney-protective mechanisms. Our investigation implies that canagliflozin might represent a viable treatment strategy for septic AKI, operating through the stimulation of the AMPKα1/PGC1α/NRF1 axis to preserve kidney performance and structural integrity. These findings warrant further investigation into the clinical potential of canagliflozin in this context.

摘要

尽管在医学治疗方面取得了重大进展,但为急性肾损伤(AKI)制定成功的治疗策略仍然是一个紧迫的问题。鉴于卡格列净在肾脏保护方面已被充分证明的临床益处,我们的研究重点是探索卡格列净在治疗AKI方面可能的治疗益处,重点关注其潜在的作用机制。为了诱导AKI,我们在卡格列净存在的情况下使用脂多糖(LPS),以便评估该药物对肾功能和结构的影响。我们的结果表明,卡格列净降低了LPS诱导的脓毒症AKI啮齿动物的血尿素氮和血清肌酐浓度,同时增强了肾小管结构。它还减少了炎症、氧化损伤和肾小管细胞凋亡。此外,卡格列净通过稳定膜电位、减少活性氧生成和使呼吸链活性正常化,维持了LPS处理的HK-2细胞中的线粒体功能。其益处是通过AMPKα1/PGC1α/NRF1轴促进线粒体再生实现的。重要的是,阻断该途径或使用AMPKα1缺陷动物会消除卡格列净的保护作用,突出了AMPKα1在其肾脏保护机制中的重要作用。我们的研究表明,卡格列净可能是脓毒症AKI的一种可行治疗策略,通过刺激AMPKα1/PGC1α/NRF1轴来维持肾脏功能和结构完整性。这些发现值得进一步研究卡格列净在这方面的临床潜力。

https://cdn.ncbi.nlm.nih.gov/pmc/blobs/0a6a/11983313/a0d12b3e9de8/ijmsv22p1852g001.jpg

文献AI研究员

20分钟写一篇综述,助力文献阅读效率提升50倍。

立即体验

用中文搜PubMed

大模型驱动的PubMed中文搜索引擎

马上搜索

文档翻译

学术文献翻译模型,支持多种主流文档格式。

立即体验