Suppr超能文献

综合生物信息学分析表明,OPRK1抑制前列腺癌中的铁死亡并诱导恩杂鲁胺耐药。

Integrated bioinformatics analysis reveals that OPRK1 inhibits ferroptosis and induces enzalutamide resistance in prostate cancer.

作者信息

Zhang Liangrong, Liu Yanqin, Wen Xiaodong, Zhang Xiangkai, Fan Peng, Cao Xiaoming

机构信息

Department of Urology, The First Hospital of Shanxi Medical University, 85 Jiefang South Street, Yingze District, Taiyuan, 030001, Shanxi, People's Republic of China.

Department of Urology, Shanxi Provincial People's Hospital, Taiyuan, 030012, Shanxi, People's Republic of China.

出版信息

Eur J Med Res. 2025 Apr 15;30(1):279. doi: 10.1186/s40001-025-02484-9.

Abstract

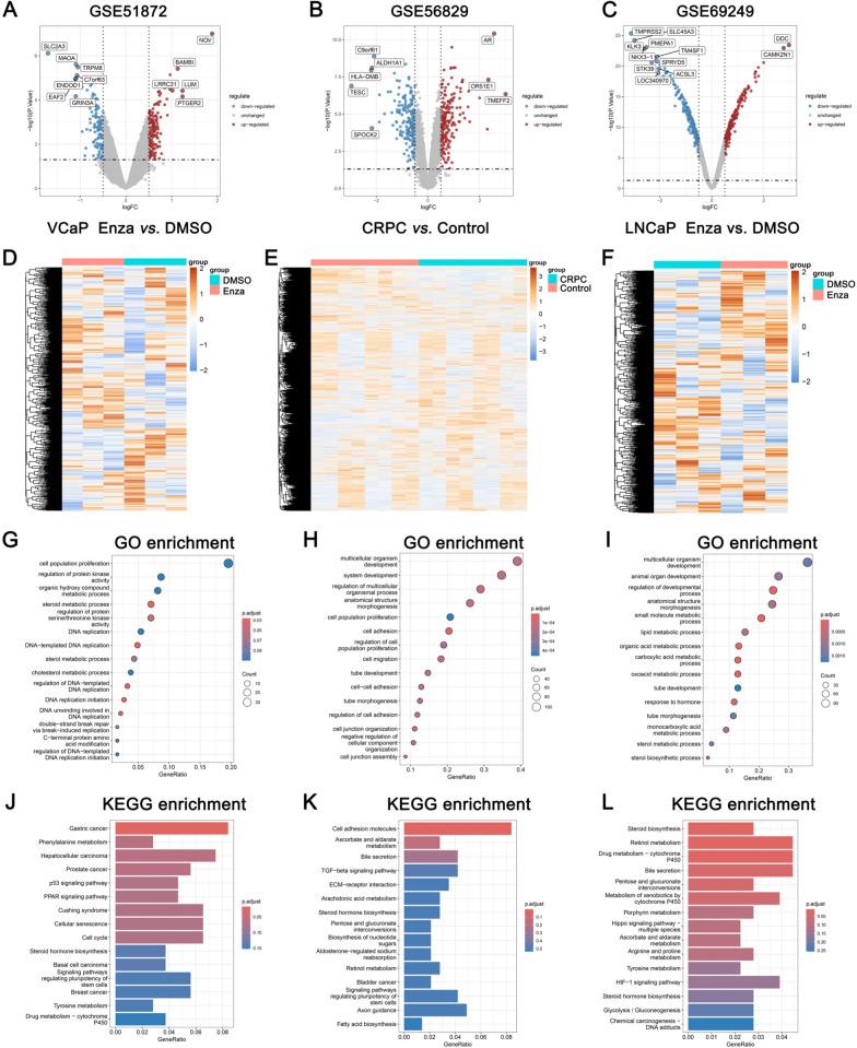
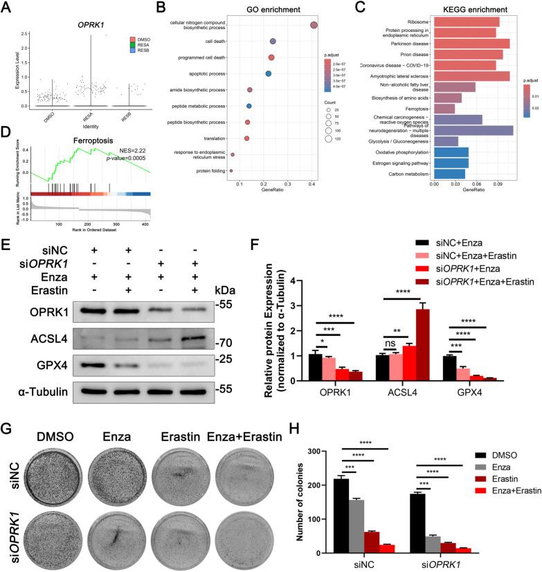
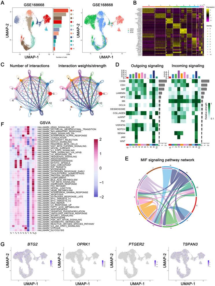
Enzalutamide (Enz) is employed in the management of castration-resistant prostate cancer (CRPC). However, a substantial subset of patients may develop resistance to Enz, thereby reducing its therapeutic effectiveness. The underlying mechanisms contributing to the development of Enz resistance in PCa, whether arising from androgen deprivation or the burden of Enz treatment, remain inadequately understood. OPRK1 plays a key role in Enz resistance through ferroptosis inhibition, which is detected by the analysis of Gene Expression Omnibus (GEO) databases. Silencing OPRK1 via small interfering RNA (siRNA) resulted in the activation of ferroptosis signaling in LNCaP cells. These findings indicate that OPRK1 significantly contributes to Enz resistance in PCa and may serve as a promising therapeutic target for resistant patients.

摘要

恩杂鲁胺(Enz)用于去势抵抗性前列腺癌(CRPC)的治疗。然而,相当一部分患者可能会对恩杂鲁胺产生耐药性,从而降低其治疗效果。导致前列腺癌中恩杂鲁胺耐药性产生的潜在机制,无论是源于雄激素剥夺还是恩杂鲁胺治疗的负担,目前仍未得到充分了解。通过对基因表达综合数据库(GEO)的分析发现,OPRK1通过抑制铁死亡在恩杂鲁胺耐药中起关键作用。通过小干扰RNA(siRNA)沉默OPRK1可导致LNCaP细胞中铁死亡信号的激活。这些发现表明,OPRK1在前列腺癌的恩杂鲁胺耐药中起重要作用,可能成为耐药患者有前景的治疗靶点。

https://cdn.ncbi.nlm.nih.gov/pmc/blobs/a030/11998335/6e63497873d9/40001_2025_2484_Fig1_HTML.jpg

文献AI研究员

20分钟写一篇综述,助力文献阅读效率提升50倍。

立即体验

用中文搜PubMed

大模型驱动的PubMed中文搜索引擎

马上搜索

文档翻译

学术文献翻译模型,支持多种主流文档格式。

立即体验