Suppr超能文献

溶血磷脂酰丝氨酸/ GPR174轴通过激活环磷酸腺苷-蛋白激酶A-环磷腺苷反应元件结合蛋白信号通路驱动食管鳞状细胞癌的转移进程。

The LysoPS/GPR174 axis drives metastatic progression in esophageal squamous cell carcinoma through cAMP-PKA-CREB signaling activation.

作者信息

Xiao Rong, Xu Pei, Li Xiangyuan, Shen Feng, Tao Shuangfen, Zhu Xiaocen, Cai Yu, Feng Zhuowei, Liu Zhiyi, Xiao Haibo, Ding Fangbao, Zhu Meiling

机构信息

Department of Oncology, Xinhua Hospital Affiliated to Shanghai Jiao Tong University School of Medicine, Shanghai, 200092, China.

Department of Cardiothoracic Surgery, Xinhua Hospital Affiliated to Shanghai Jiao Tong University School of Medicine, Shanghai, 200092, China.

出版信息

J Transl Med. 2025 Apr 14;23(1):438. doi: 10.1186/s12967-025-06419-0.

Abstract

BACKGROUND

Esophageal squamous cell carcinoma (ESCC) is a highly lethal malignancy with a 5-year survival rate of less than 20%, largely due to its high propensity for metastasis and recurrence. There is an urgent need to identify targeted therapeutic agents for this disease. While lysophosphatidylserine (LysoPS) and its receptor GPR174 are known regulators of immune and inflammatory processes, their mechanistic role in ESCC progression remains unexplored. This study investigates the LysoPS/GPR174 axis in driving ESCC metastasis and its underlying molecular pathways.

METHODS

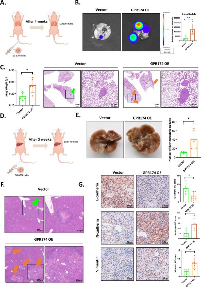
LC-MS was used to measure LysoPS concentration, and Western blotting was performed for protein quantification. The correlation between GPR174 expression and ESCC prognosis was analyzed using ESCC tissue microarrays, immunohistochemistry, and Kaplan-Meier survival analysis. Wound healing and Transwell assays were carried out to evaluate the migratory and invasive capacities of cells. The proliferative ability of ESCC cell lines was assessed with the CCK-8 assay. Nuclear-cytoplasmic extraction assay was conducted to separate the nucleus and cytoplasm. Metastasis model of nude mouse was employed to investigate the metastasis of ESCC cell lines.

RESULTS

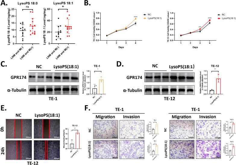
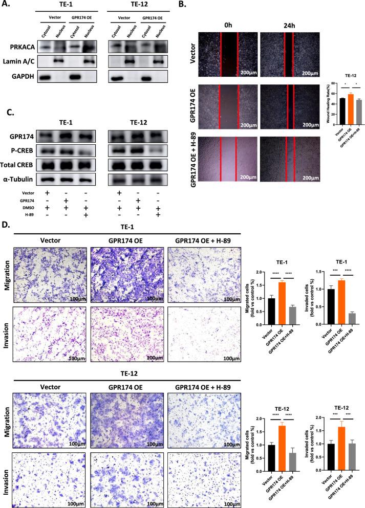
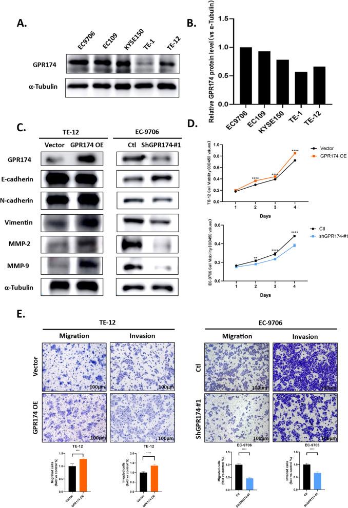
We found that the levels of LysoPS were significantly increased in metastatic ESCC tissues compared to nonmetastatic ESCC tissues. Moreover, a correlation was established between LysoPS-mediated tumor metastasis and GPR174 expression in ESCC. Our results also revealed that high expression of GPR174 in ESCC is associated with tumor metastasis and poor survival outcomes in ESCC patients. Further exploration of the underlying mechanism showed that LysoPS stimulates the up- regulation of GPR174 expression. The increased GPR174 then activates the cAMP-PKA signaling pathway. Subsequently, the active subunit of PKA translocates into the nucleus, where it phosphorylates CREB, thereby promoting the metastasis of ESCC. In vivo, GPR174 overexpression increased metastasis burden.

CONCLUSIONS

Our study demonstrates that the LysoPS/GPR174 axis, through the cAMP-PKA-CREB pathway, plays a crucial role in promoting the invasion and metastasis of ESCC. This highlights its potential as a novel target for predicting ESCC progression and may offer new insights for the development of targeted therapies for this deadly disease.

摘要

背景

食管鳞状细胞癌(ESCC)是一种致死率很高的恶性肿瘤,5年生存率不到20%,这主要归因于其高转移和复发倾向。迫切需要为这种疾病确定靶向治疗药物。虽然溶血磷脂酰丝氨酸(LysoPS)及其受体GPR174是已知的免疫和炎症过程调节因子,但其在ESCC进展中的机制作用仍未得到探索。本研究调查了LysoPS/GPR174轴在驱动ESCC转移及其潜在分子途径中的作用。

方法

采用液相色谱-质谱联用(LC-MS)测量LysoPS浓度,并进行蛋白质免疫印迹法进行蛋白定量。使用ESCC组织芯片、免疫组织化学和Kaplan-Meier生存分析来分析GPR174表达与ESCC预后之间的相关性。进行伤口愈合和Transwell实验以评估细胞的迁移和侵袭能力。用CCK-8实验评估ESCC细胞系的增殖能力。进行细胞核-细胞质提取实验以分离细胞核和细胞质。采用裸鼠转移模型研究ESCC细胞系的转移情况。

结果

我们发现,与非转移性ESCC组织相比,转移性ESCC组织中LysoPS水平显著升高。此外,在ESCC中建立了LysoPS介导的肿瘤转移与GPR174表达之间的相关性。我们的结果还表明,ESCC中GPR174的高表达与肿瘤转移及ESCC患者的不良生存结果相关。对潜在机制的进一步探索表明,LysoPS刺激GPR174表达上调。增加的GPR174随后激活cAMP-PKA信号通路。随后,PKA的活性亚基转移到细胞核中,在那里它使CREB磷酸化,从而促进ESCC的转移。在体内,GPR174过表达增加了转移负担。

结论

我们的研究表明,LysoPS/GPR174轴通过cAMP-PKA-CREB途径在促进ESCC的侵袭和转移中起关键作用。这突出了其作为预测ESCC进展的新靶点的潜力,并可能为这种致命疾病的靶向治疗开发提供新的见解。

https://cdn.ncbi.nlm.nih.gov/pmc/blobs/5a60/11995483/b9235181a0c0/12967_2025_6419_Fig1_HTML.jpg

文献AI研究员

20分钟写一篇综述,助力文献阅读效率提升50倍。

立即体验

用中文搜PubMed

大模型驱动的PubMed中文搜索引擎

马上搜索

文档翻译

学术文献翻译模型,支持多种主流文档格式。

立即体验