Suppr超能文献

Sirt1/Foxo3a通路在右美托咪定减轻心肌缺血-再灌注损伤中的作用

The Role of the Sirt1/Foxo3a Pathway in Mitigating Myocardial Ischemia-Reperfusion Injury by Dexmedetomidine.

作者信息

Ding Hanlin, Liu Danyong, He Jianfeng, Zhou Dongcheng, Wang Chan, Yang Changming, Xia Zhongyuan

机构信息

Department of Anesthesiology, Renmin Hospital of Wuhan University, Wuhan, Hubei, China.

Department of Anesthesiology, Affiliated Hospital of Guangdong Medical University, Zhanjiang, Guangdong, China.

出版信息

Chem Biol Drug Des. 2025 Apr;105(4):e70100. doi: 10.1111/cbdd.70100.

Abstract

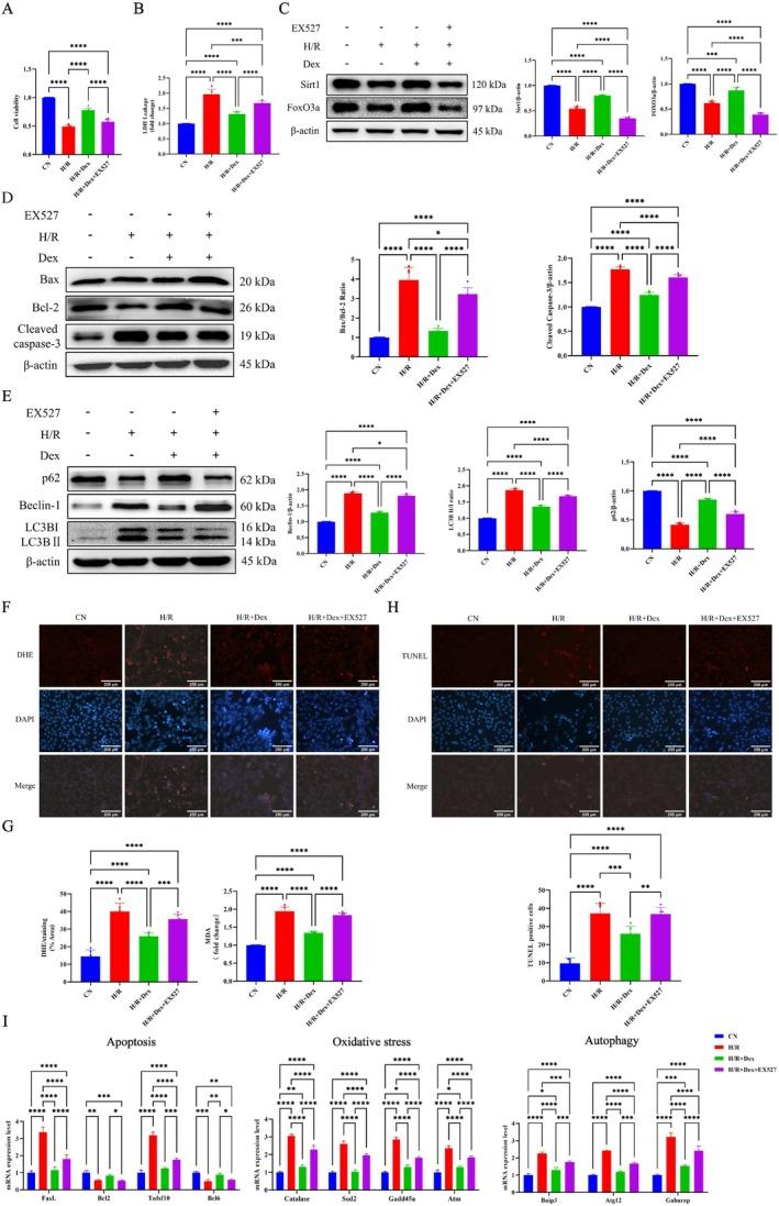
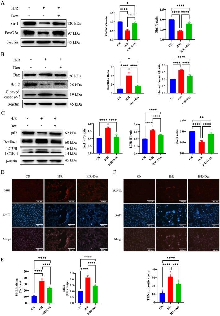
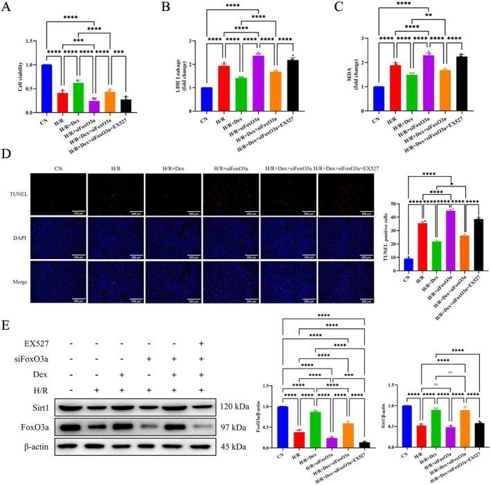
Myocardial ischemia-reperfusion injury (MIRI) significantly affects the prognosis of cardiac surgery patients. The anesthetic dexmedetomidine (Dex) has shown protective effects against ischemia-reperfusion injury in cardiomyocytes; however, its exact mechanism remains unclear. In this study, hypoxia/reoxygenation (H/R) and ischemia/reperfusion (I/R) models were used to investigate the effects of Dex on H9c2 cells and MIRI in mice. The roles of the Sirtuin 1/Forkhead box O3a (Sirt1/FoxO3a) pathway in the protective effects of Dex were explored using the Sirt1 inhibitor EX527 and FoxO3a gene silencing. Results showed that H/R significantly reduced H9c2 cell viability, increased Lactate Dehydrogenase (LDH) leakage, and elevated reactive oxygen species (ROS) production. Dex pretreatment reversed these effects. Additionally, Dex significantly reduced the expression of Bcl-2-associated X protein/B-cell lymphoma 2 (Bax/Bcl-2), cleaved caspase-3, Beclin-1, and microtubule-associated protein 1A/1B-light chain 3B (LC3B), inhibiting apoptosis and autophagy while increasing the expression of p62, Sirt1, and FoxO3a. The protective effects of Dex against H/R injury were abolished by EX527 or FoxO3a silencing. In the mouse MIRI model, Dex pretreatment decreased serum LDH and Creatine Kinase-MB (CK-MB) levels, reduced myocardial infarct size and cardiac injury, and significantly improved left ventricular ejection fraction (LVEF) and left ventricular fractional shortening (LVFS). These protective effects were markedly reversed by EX527. These findings indicate that Dex alleviates MIRI by restoring Sirt1 expression and activating FoxO3a.

摘要

心肌缺血再灌注损伤(MIRI)显著影响心脏手术患者的预后。麻醉药物右美托咪定(Dex)已显示出对心肌细胞缺血再灌注损伤的保护作用;然而,其确切机制仍不清楚。在本研究中,采用缺氧/复氧(H/R)和缺血/再灌注(I/R)模型来研究Dex对H9c2细胞和小鼠MIRI的影响。使用Sirtuin 1/叉头框O3a(Sirt1/FoxO3a)通路抑制剂EX527和FoxO3a基因沉默来探讨Sirt1/FoxO3a通路在Dex保护作用中的作用。结果表明,H/R显著降低H9c2细胞活力,增加乳酸脱氢酶(LDH)泄漏,并提高活性氧(ROS)生成。Dex预处理可逆转这些作用。此外,Dex显著降低Bcl-2相关X蛋白/B细胞淋巴瘤2(Bax/Bcl-2)、裂解的半胱天冬酶-3、Beclin-1和微管相关蛋白1A/1B轻链3B(LC3B)的表达,抑制细胞凋亡和自噬,同时增加p62、Sirt1和FoxO3a的表达。EX527或FoxO3a沉默消除了Dex对H/R损伤的保护作用。在小鼠MIRI模型中,Dex预处理降低了血清LDH和肌酸激酶同工酶MB(CK-MB)水平,减小了心肌梗死面积和心脏损伤,并显著改善了左心室射血分数(LVEF)和左心室缩短分数(LVFS)。这些保护作用被EX527显著逆转。这些发现表明,Dex通过恢复Sirt1表达和激活FoxO3a来减轻MIRI。

https://cdn.ncbi.nlm.nih.gov/pmc/blobs/bc90/11997638/6dd24d2a36d3/CBDD-105-e70100-g008.jpg

文献AI研究员

20分钟写一篇综述,助力文献阅读效率提升50倍。

立即体验

用中文搜PubMed

大模型驱动的PubMed中文搜索引擎

马上搜索

文档翻译

学术文献翻译模型,支持多种主流文档格式。

立即体验