Suppr超能文献

系统性硬化症皮肤中致病性非迁移性成纤维细胞群体的特征分析

Characterization of a pathogenic nonmigratory fibroblast population in systemic sclerosis skin.

作者信息

Clark Kristina En, Xu Shiwen, Attar Moustafa, Ong Voon H, Buckley Christopher D, Denton Christopher P

机构信息

Centre for Rheumatology, Division of Medicine, University College London, London, United Kingdom.

Kennedy Institute of Rheumatology, University of Oxford, Oxford, United Kingdom.

出版信息

JCI Insight. 2025 Apr 15;10(10). doi: 10.1172/jci.insight.185618. eCollection 2025 May 22.

Abstract

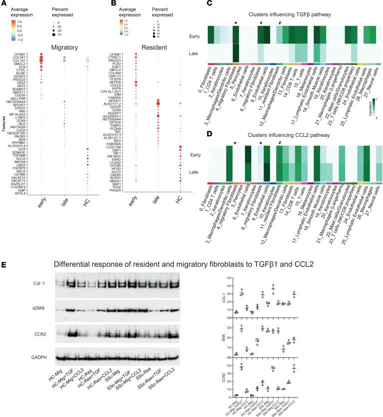
Fibroblasts are central to pathogenesis of systemic sclerosis (SSc). However, studies of conventional explant fibroblast cultures incompletely reflect disease biology and treatment response. We isolated a second nonmigratory "resident" population of fibroblasts from skin biopsies after outgrowth of explant "migratory" cells. These nonmotile resident fibroblasts were compared with migratory cells from the same biopsy, using functional studies, bulk and single-cell RNA-seq, and localized in situ by multichannel immunofluorescence. Migratory and resident fibroblast populations in SSc showed distinct profibrotic characteristics and gene expression for pathogenic pathways differing by stage and autoantibody subgroup. TGF-β signaling was highly active in migratory fibroblasts in early-stage diffuse cutaneous SSc (dcSSc). Conversely, resident fibroblasts had less upregulated TGF-β signaling, especially in late-stage dcSSc. Increased chemokine expression was a hallmark of resident fibroblasts at all stages. In vitro studies confirmed differential response to TGF-β1 and CCL2 between migratory and resident cells. We suggest that migratory fibroblasts are especially important in early skin disease, whereas nonmigratory fibroblasts may have a regulatory role and contribute more to fibrosis in later-stage disease. Thus, we have identified a pathogenic fibroblast population in SSc, not isolated by conventional explant culture, that could play an important role in fibrosis and be targeted therapeutically.

摘要

成纤维细胞在系统性硬化症(SSc)的发病机制中起核心作用。然而,传统外植体成纤维细胞培养的研究并不能完全反映疾病生物学和治疗反应。在“迁移性”外植体细胞生长后,我们从皮肤活检组织中分离出了第二种非迁移性“驻留”成纤维细胞群体。使用功能研究、批量和单细胞RNA测序对这些非运动性驻留成纤维细胞与来自同一切片的迁移性细胞进行了比较,并通过多通道免疫荧光在原位进行定位。SSc中的迁移性和驻留性成纤维细胞群体在致病途径方面表现出不同的促纤维化特征和基因表达,这些特征因疾病阶段和自身抗体亚组而异。在早期弥漫性皮肤型SSc(dcSSc)中,TGF-β信号在迁移性成纤维细胞中高度活跃。相反,驻留成纤维细胞的TGF-β信号上调较少,尤其是在晚期dcSSc中。趋化因子表达增加是所有阶段驻留成纤维细胞的一个标志。体外研究证实了迁移性和驻留性细胞对TGF-β1和CCL2的不同反应。我们认为,迁移性成纤维细胞在早期皮肤疾病中尤为重要,而非迁移性成纤维细胞可能具有调节作用,在疾病后期对纤维化的贡献更大。因此,我们在SSc中鉴定出了一种致病成纤维细胞群体,它不是通过传统外植体培养分离出来的,可能在纤维化中起重要作用,并可作为治疗靶点。

https://cdn.ncbi.nlm.nih.gov/pmc/blobs/f07b/12128984/80b3c5163527/jciinsight-10-185618-g105.jpg

文献AI研究员

20分钟写一篇综述,助力文献阅读效率提升50倍。

立即体验

用中文搜PubMed

大模型驱动的PubMed中文搜索引擎

马上搜索

文档翻译

学术文献翻译模型,支持多种主流文档格式。

立即体验