Suppr超能文献

单核细胞分泌的Wnt会降低中枢神经系统髓鞘再生的效率。

Monocyte-secreted Wnt reduces the efficiency of central nervous system remyelination.

作者信息

Hill Bianca M, Holloway Rebecca K, Forbes Lindsey H, Davies Claire L, Monteiro Jonathan K, Brown Christina M, Rose Jamie, Fudge Neva, Plant Pamela J, Mahmood Ayisha, Brand-Arzamendi Koroboshka, Kent Sarah A, Molina-Gonzalez Irene, Gyoneva Stefka, Ransohoff Richard M, Wipke Brian, Priller Josef, Schneider Raphael, Moore Craig S, Miron Veronique E

机构信息

Keenan Research Centre for Biomedical Science of St. Michael's Hospital, Toronto, Ontario, Canada.

BARLO Multiple Sclerosis Centre, St. Michael's Hospital, Toronto, Ontario, Canada.

出版信息

PLoS Biol. 2025 Apr 15;23(4):e3003073. doi: 10.1371/journal.pbio.3003073. eCollection 2025 Apr.

Abstract

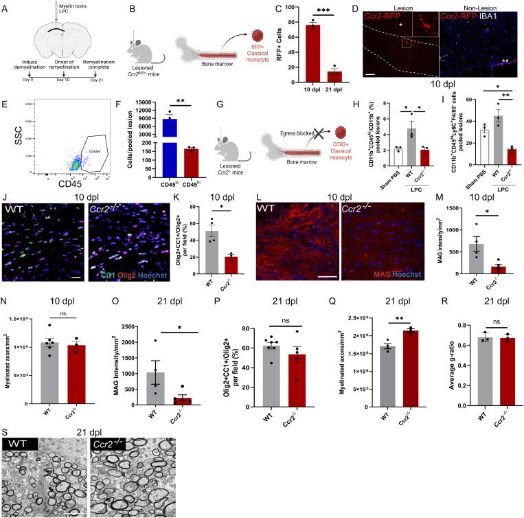
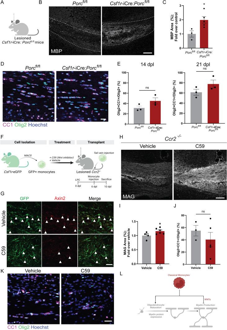
The regeneration of myelin in the central nervous system (CNS) reinstates nerve health and function, yet its decreased efficiency with aging and progression of neurodegenerative disease contributes to axonal loss and/or degeneration. Although CNS myeloid cells have been implicated in regulating the efficiency of remyelination, the distinct contribution of blood monocytes versus that of resident microglia is unclear. Here, we reveal that monocytes have non-redundant functions compared to microglia in regulating remyelination. Using a transgenic mouse in which classical monocytes have reduced egress from bone marrow (Ccr2-/-), we demonstrate that monocytes drive the timely onset of oligodendrocyte differentiation and myelin protein expression, yet impede myelin production. Ribonucleic acid sequencing revealed a Wnt signature in wild-type mouse lesion monocytes, which was confirmed in monocytes from multiple sclerosis white matter lesions and blood. Genetic or pharmacological inhibition of Wnt release by monocytes increased remyelination. Our findings reveal monocytes to be critical regulators of remyelination and identify monocytic Wnt signaling as a promising therapeutic target to inhibit for increased efficiency of CNS regeneration.

摘要

中枢神经系统(CNS)中髓鞘的再生可恢复神经健康和功能,然而随着衰老和神经退行性疾病的进展,其效率降低会导致轴突损失和/或退化。尽管中枢神经系统髓样细胞与髓鞘再生效率的调节有关,但血液单核细胞与常驻小胶质细胞的具体作用尚不清楚。在此,我们揭示了在调节髓鞘再生方面,单核细胞与小胶质细胞相比具有非冗余功能。利用一种经典单核细胞从骨髓中逸出减少的转基因小鼠(Ccr2-/-),我们证明单核细胞驱动少突胶质细胞分化和髓鞘蛋白表达的及时启动,但会阻碍髓鞘生成。核糖核酸测序揭示了野生型小鼠损伤单核细胞中的Wnt信号特征,这在来自多发性硬化症白质病变和血液的单核细胞中得到了证实。单核细胞Wnt释放的基因或药理学抑制可增加髓鞘再生。我们的研究结果揭示了单核细胞是髓鞘再生的关键调节因子,并确定单核细胞Wnt信号作为一个有前景的治疗靶点,抑制该靶点可提高中枢神经系统再生的效率。

https://cdn.ncbi.nlm.nih.gov/pmc/blobs/39ab/12052099/72e57a0348d6/pbio.3003073.g001.jpg

文献AI研究员

20分钟写一篇综述,助力文献阅读效率提升50倍。

立即体验

用中文搜PubMed

大模型驱动的PubMed中文搜索引擎

马上搜索

文档翻译

学术文献翻译模型,支持多种主流文档格式。

立即体验