Suppr超能文献

线粒体应激转录和代谢反应的综合分析

Integrated analysis of transcriptional and metabolic responses to mitochondrial stress.

作者信息

Kelley Liam P, Hu Song-Hua, Boswell Sarah A, Sorger Peter K, Ringel Alison E, Haigis Marcia C

机构信息

Department of Cell Biology, Blavatnik Institute, Harvard Medical School, Boston, MA 02115, USA.

Laboratory of Systems Pharmacology, Department of Systems Biology, Harvard Medical School, Boston, MA 02115, USA; Ludwig Center for Cancer Research at Harvard, Harvard Medical School, Boston, MA 02115, USA; Ginkgo Bioworks, Inc., Boston, MA 02210, USA.

出版信息

Cell Rep Methods. 2025 Apr 21;5(4):101027. doi: 10.1016/j.crmeth.2025.101027. Epub 2025 Apr 14.

Abstract

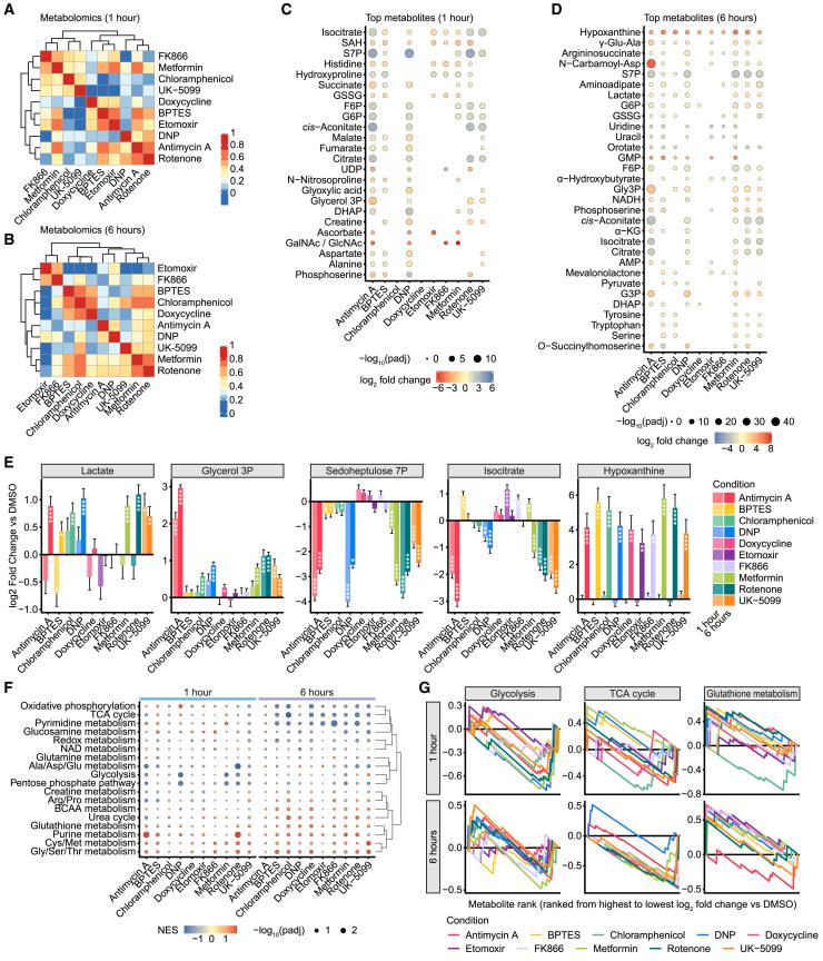
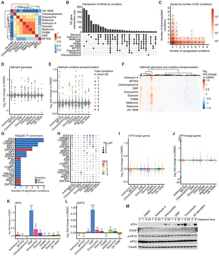
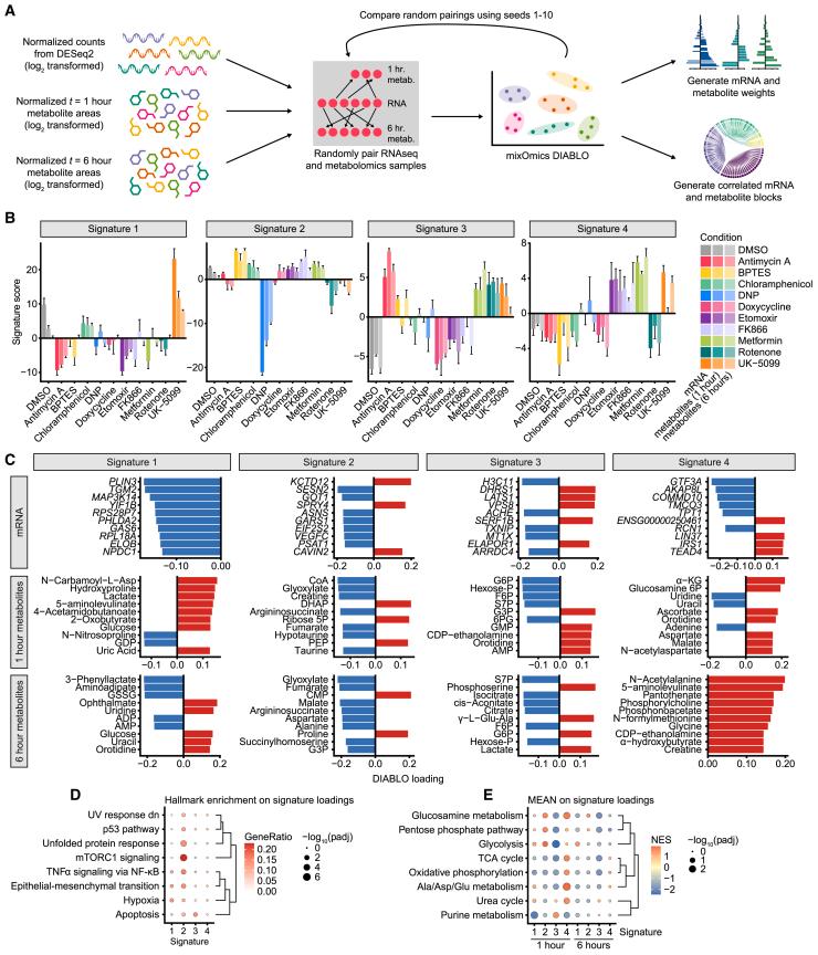
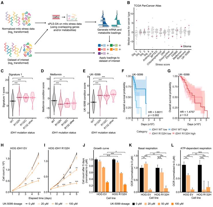
Mitochondrial stress arises from a variety of sources, including mutations to mitochondrial DNA, the generation of reactive oxygen species, and an insufficient supply of oxygen or fuel. Mitochondrial stress induces a range of dedicated responses that repair damage and restore mitochondrial health. However, a systematic characterization of transcriptional and metabolic signatures induced by distinct types of mitochondrial stress is lacking. Here, we defined how primary human fibroblasts respond to a panel of mitochondrial inhibitors to trigger adaptive stress responses. Using metabolomic and transcriptomic analyses, we established integrated signatures of mitochondrial stress. We developed a tool, stress quantification using integrated datasets (SQUID), to deconvolute mitochondrial stress signatures from existing datasets. Using SQUID, we profiled mitochondrial stress in The Cancer Genome Atlas (TCGA) PanCancer Atlas, identifying a signature of pyruvate import deficiency in IDH1-mutant glioma. Thus, this study defines a tool to identify specific mitochondrial stress signatures, which may be applied to a range of systems.

摘要

线粒体应激源于多种因素,包括线粒体DNA突变、活性氧的产生以及氧气或燃料供应不足。线粒体应激会引发一系列专门的反应来修复损伤并恢复线粒体健康。然而,目前缺乏对不同类型线粒体应激所诱导的转录和代谢特征的系统表征。在这里,我们确定了原代人成纤维细胞如何对一组线粒体抑制剂作出反应以触发适应性应激反应。通过代谢组学和转录组学分析,我们建立了线粒体应激的综合特征。我们开发了一种工具,即使用整合数据集进行应激量化(SQUID),以从现有数据集中解卷积出线粒体应激特征。使用SQUID,我们在癌症基因组图谱(TCGA)泛癌图谱中分析了线粒体应激,在异柠檬酸脱氢酶1(IDH1)突变的胶质瘤中鉴定出丙酮酸导入缺陷的特征。因此,本研究定义了一种识别特定线粒体应激特征的工具,该工具可应用于一系列系统。

https://cdn.ncbi.nlm.nih.gov/pmc/blobs/d413/12256945/0c3e3f42ba67/fx1.jpg

文献AI研究员

20分钟写一篇综述,助力文献阅读效率提升50倍。

立即体验

用中文搜PubMed

大模型驱动的PubMed中文搜索引擎

马上搜索

文档翻译

学术文献翻译模型,支持多种主流文档格式。

立即体验