Suppr超能文献

CD155阻断增强了同种异体自然杀伤细胞介导的抗骨肉瘤抗肿瘤反应。

CD155 blockade enhances allogeneic natural killer cell-mediated antitumor response against osteosarcoma.

作者信息

Cho Monica M, Song Longzhen, Quamine Aicha E, Szewc Fernanda, Shi Lei, Ebben Johnathan D, Turicek David P, Kline Jillian M, Burpee Devin M, Lafeber Emily O, Phillips Madison F, Ceas Amanda S, Bates Paul D, Forsberg Matthew H, Kink John A, Erbe Amy K, Capitini Christian M

机构信息

Department of Pediatrics, University of Wisconsin School of Medicine and Public Health, Madison, Wisconsin, USA.

Department of Medicine, University of Wisconsin School of Medicine and Public Health, Madison, Wisconsin, USA.

出版信息

J Immunother Cancer. 2025 Apr 15;13(4):e008755. doi: 10.1136/jitc-2023-008755.

Abstract

BACKGROUND

Allogeneic bone marrow transplant (alloBMT) is curative for hematologic malignancies through the graft-versus-tumor (GVT) effect but has been ineffective for solid tumors like osteosarcoma (OS). OS expresses CD155 which interacts strongly with inhibitory receptors TIGIT and CD96 but also binds to activating receptor DNAM-1 on natural killer (NK) cells. CD155 has never been targeted after alloBMT. Combining adoptively transferred allogeneic NK (alloNK) cells with CD155 blockade after alloBMT may enhance a GVT effect against OS.

METHODS

Murine NK cells were activated and expanded ex vivo with superagonist interleukin (IL)-15/IL-15Rα. AlloNK and syngeneic NK (synNK) cell phenotype, cytotoxicity, cytokine production, and degranulation against CD155-expressing murine OS cell line K7M2 were assessed in vitro. Mice bearing pulmonary OS metastases underwent alloBMT and alloNK cell infusion with anti-CD155 either before or after tumor induction, with select groups receiving anti-DNAM-1 pretreated alloNK cells. Tumor growth, graft-versus-host disease and survival were monitored, and differential gene expression of lung tissue was assessed by RNA microarray.

RESULTS

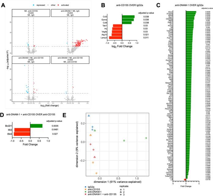
AlloNK cells exhibited superior cytotoxicity against CD155-expressing OS compared with synNK cells, and this activity was enhanced by CD155 blockade. CD155 blockade increased alloNK cell degranulation and interferon gamma production through DNAM-1. In vivo, CD155 blockade with alloNK infusion increased survival when treating OS that relapsed after alloBMT. No benefit was seen for treating established OS before alloBMT. Combining CD155 and anti-DNAM-1 pretreated alloNK did not affect survival and tumor control benefits seen with CD155 blockade alone. RNA microarray showed mice treated with alloNK and CD155 blockade had increased expression of cytotoxicity genes and the NKG2D ligand H60a, whereas mice treated with anti-DNAM-1 pretreated alloNK cells resulted in upregulation of NK cell inhibitory receptor genes. Whereas blocking DNAM-1 on alloNK abrogated cytotoxicity, blocking NKG2D had no effect, implying DNAM-1:CD155 engagement drives alloNK activation against OS.

CONCLUSIONS

These results demonstrate the safety and efficacy of infusing alloNK cells with CD155 blockade to mount a GVT effect against OS and show benefits are in part through DNAM-1. Defining the hierarchy of receptors that govern alloNK responses is critical to translating alloNK cell infusions and immune checkpoint inhibition for solid tumors treated with alloBMT.

摘要

背景

异基因骨髓移植(alloBMT)通过移植物抗肿瘤(GVT)效应可治愈血液系统恶性肿瘤,但对骨肉瘤(OS)等实体瘤无效。OS表达CD155,其与抑制性受体TIGIT和CD96强烈相互作用,但也与自然杀伤(NK)细胞上的激活受体DNAM-1结合。alloBMT后从未针对CD155进行靶向治疗。alloBMT后将过继转移的异基因NK(alloNK)细胞与CD155阻断相结合可能增强针对OS的GVT效应。

方法

用超激动剂白细胞介素(IL)-15/IL-15Rα在体外激活并扩增小鼠NK细胞。在体外评估alloNK和同基因NK(synNK)细胞的表型、细胞毒性、细胞因子产生以及对表达CD155的小鼠OS细胞系K7M2的脱颗粒作用。携带肺OS转移灶的小鼠在肿瘤诱导之前或之后接受alloBMT和alloNK细胞输注以及抗CD155治疗,部分组接受抗DNAM-1预处理的alloNK细胞。监测肿瘤生长、移植物抗宿主病和存活率,并通过RNA微阵列评估肺组织的差异基因表达。

结果

与synNK细胞相比,alloNK细胞对表达CD155的OS表现出更强的细胞毒性,并且这种活性通过CD155阻断而增强。CD155阻断通过DNAM-1增加alloNK细胞的脱颗粒和干扰素γ产生。在体内,用alloNK输注进行CD155阻断在治疗alloBMT后复发的OS时可提高存活率。在alloBMT之前治疗已形成的OS未见益处。将CD155和抗DNAM-1预处理的alloNK联合使用并不影响单独使用CD155阻断所观察到的存活率和肿瘤控制效果。RNA微阵列显示,用alloNK和CD155阻断治疗的小鼠中,细胞毒性基因和NKG2D配体H60a的表达增加,而用抗DNAM-1预处理的alloNK细胞治疗的小鼠中,NK细胞抑制性受体基因上调。虽然阻断alloNK上的DNAM-1可消除细胞毒性,但阻断NKG2D则无影响,这意味着DNAM-1:CD155相互作用驱动alloNK对OS的激活。

结论

这些结果证明了输注alloNK细胞并进行CD155阻断以产生针对OS的GVT效应的安全性和有效性,并表明益处部分是通过DNAM-1实现的。确定控制alloNK反应的受体层次对于将alloNK细胞输注和免疫检查点抑制转化用于接受alloBMT治疗的实体瘤至关重要。

https://cdn.ncbi.nlm.nih.gov/pmc/blobs/b1d3/12001373/97a904f20657/jitc-13-4-g001.jpg

文献AI研究员

20分钟写一篇综述,助力文献阅读效率提升50倍。

立即体验

用中文搜PubMed

大模型驱动的PubMed中文搜索引擎

马上搜索

文档翻译

学术文献翻译模型,支持多种主流文档格式。

立即体验