Suppr超能文献

LINC02167以一种依赖于mC的方式稳定KSR1 mRNA,从而调节ERK/MAPK信号通路并促进结直肠癌转移。

LINC02167 stabilizes KSR1 mRNA in an mC-dependent manner to regulate the ERK/MAPK signaling pathway and promotes colorectal cancer metastasis.

作者信息

Qi Junwen, Jiang Tao, Liu Bowen, Hu Qihang, Chen Junnan, Ma Ning, Xu Yixin, Song Hu, Song Jun

机构信息

Affiliated First Clinical College, Xuzhou Medical University, Xuzhou, Jiangsu, 221004, China.

Central Laboratory, The Affiliated Hospital of Xuzhou Medical University, Xuzhou, Jiangsu, 221002, China.

出版信息

J Exp Clin Cancer Res. 2025 Apr 15;44(1):121. doi: 10.1186/s13046-025-03368-w.

Abstract

BACKGROUND

Metastasis is a leading cause of colorectal cancer (CRC)-related mortality, yet its molecular mechanisms remain poorly understood. Long noncoding RNAs (lncRNAs) have emerged as critical regulators of CRC metastasis, but their specific roles are not fully elucidated. This study identifies and characterizes a novel lncRNA LINC02167 as a critical regulator of CRC metastasis.

METHODS

LINC02167 expression was analyzed in CRC tissues via real-time quantitative polymerase chain reaction and fluorescence in situ hybridization. Functional assays evaluated its role in CRC cell migration, invasion, and metastasis in vitro and in vivo. Mechanistic exploration involves a combination of techniques, including RNA sequencing, mass spectrometry, RNA pull-down, RNA immunoprecipitation, chromatin immunoprecipitation, luciferase reporter assays, RNA stability assays, and bioinformatics analysis, to uncover the molecular interactions and pathways regulated by LINC02167.

RESULTS

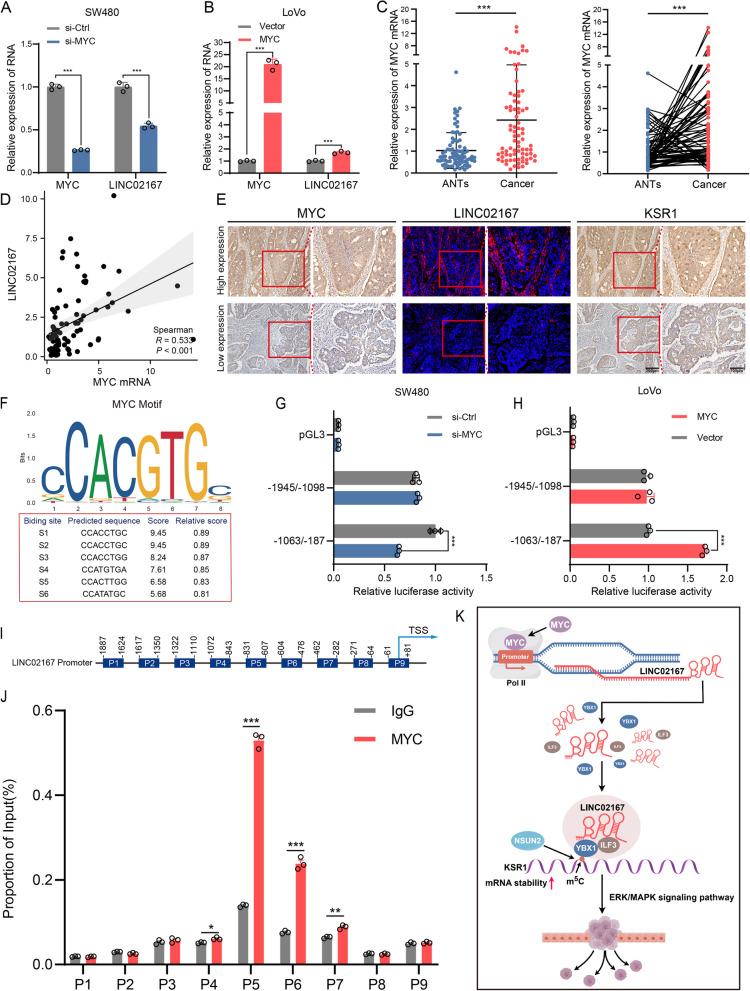
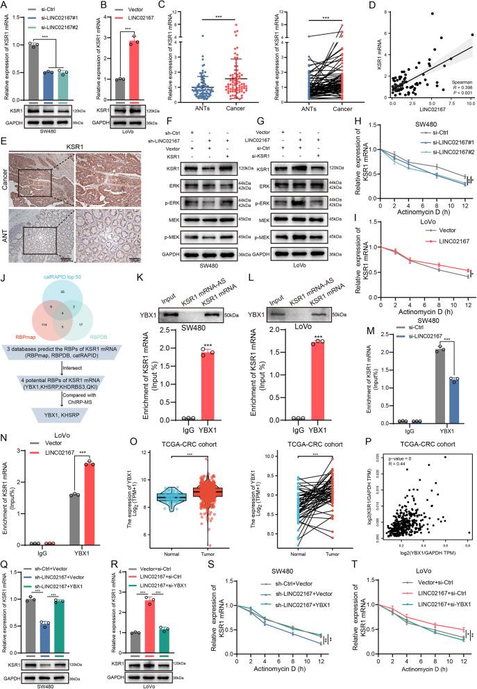
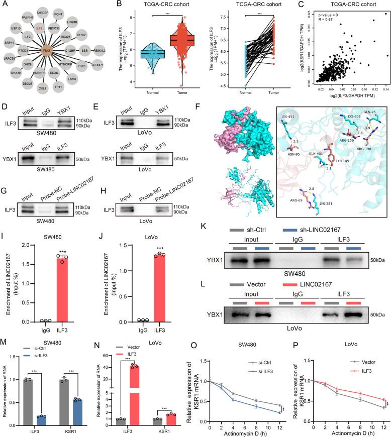
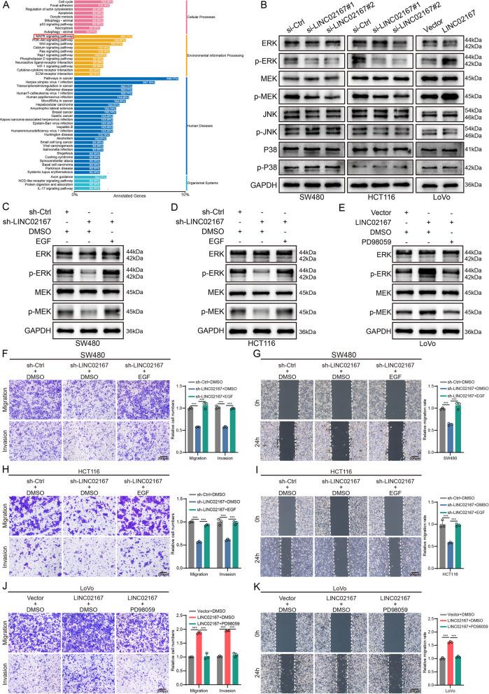
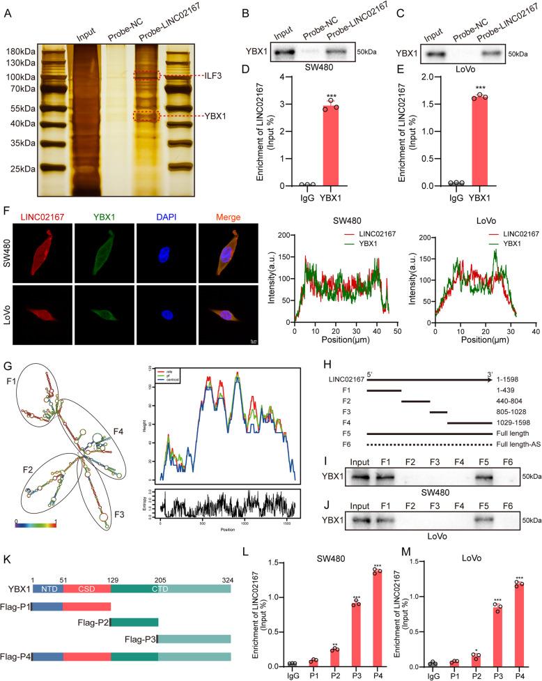
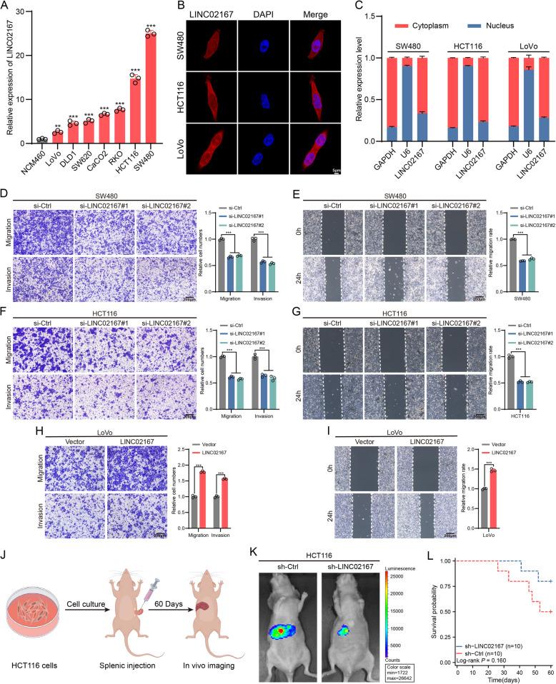
LINC02167 is markedly upregulated in CRC tissues and strongly correlates with advanced clinical features and poor prognosis. Functional analyses reveal that LINC02167 enhances CRC cell migration and invasion in vitro and promotes metastasis in vivo. Mechanistically, LINC02167 serves as a molecular scaffold, forming a complex with YBX1 and ILF3 to facilitate YBX1 binding to NSUN2-mediated mC modification sites on KSR1 mRNA, thereby stabilizing KSR1 mRNA and activating the ERK/MAPK signaling pathway to drive CRC metastasis. Additionally, MYC-driven transcriptional activation leads to the upregulation of LINC02167 in CRC.

CONCLUSIONS

This study uncovers a novel mechanism through which LINC02167 promotes the ERK/MAPK pathway and CRC metastasis via mC modification, underscoring its potential as a promising therapeutic target for metastatic CRC treatment.

摘要

背景

转移是结直肠癌(CRC)相关死亡的主要原因,但其分子机制仍知之甚少。长链非编码RNA(lncRNAs)已成为CRC转移的关键调节因子,但其具体作用尚未完全阐明。本研究鉴定并表征了一种新型lncRNA LINC02167,它是CRC转移的关键调节因子。

方法

通过实时定量聚合酶链反应和荧光原位杂交分析CRC组织中LINC02167的表达。功能试验评估其在体外和体内对CRC细胞迁移、侵袭和转移的作用。机制探索涉及多种技术的组合,包括RNA测序、质谱分析、RNA下拉、RNA免疫沉淀、染色质免疫沉淀、荧光素酶报告基因试验、RNA稳定性试验和生物信息学分析,以揭示LINC02167调节的分子相互作用和途径。

结果

LINC02167在CRC组织中显著上调,与晚期临床特征和不良预后密切相关。功能分析表明,LINC02167在体外增强CRC细胞的迁移和侵袭,并在体内促进转移。机制上,LINC02167作为分子支架,与YBX1和ILF3形成复合物,促进YBX1与KSR1 mRNA上NSUN2介导的mC修饰位点结合,从而稳定KSR1 mRNA并激活ERK/MAPK信号通路以驱动CRC转移。此外,MYC驱动的转录激活导致CRC中LINC02167上调。

结论

本研究揭示了一种新机制,即LINC02167通过mC修饰促进ERK/MAPK途径和CRC转移,强调了其作为转移性CRC治疗有前景的治疗靶点的潜力。

https://cdn.ncbi.nlm.nih.gov/pmc/blobs/ca40/11998267/0613efc8b2e7/13046_2025_3368_Fig1_HTML.jpg

文献AI研究员

20分钟写一篇综述,助力文献阅读效率提升50倍。

立即体验

用中文搜PubMed

大模型驱动的PubMed中文搜索引擎

马上搜索

文档翻译

学术文献翻译模型,支持多种主流文档格式。

立即体验