Suppr超能文献

将金纳米棒与滚环扩增(RCA)产生的DNA带捆绑成一个智能可重构纳米簇炸弹,用于多模态精准癌症治疗。

Bundling gold nanorods with RCA-produced DNA tape into an intelligently reconfigurable nanocluster bomb for multimodal precision cancer therapy.

作者信息

Gao Qian, Wang Weijun, Sun Shujuan, Yang Ya, Mao Kaili, Yang Yuxi, Wu Zai-Sheng

机构信息

Cancer Metastasis Alert and Prevention Center, Fujian Provincial Key Laboratory of Cancer Metastasis Chemoprevention and Chemotherapy, State Key Laboratory of Photocatalysis on Energy and Environment, College of Chemistry, Fuzhou University, Fuzhou, 305108, China.

Key Laboratory of Laboratory Medicine, Ministry of Education of China, and Zhejiang Provincial Key Laboratory of Medical Genetics, School of Laboratory Medicine and Life Sciences, Wenzhou Medical University, Wenzhou, 325035, China.

出版信息

Mater Today Bio. 2025 Mar 28;32:101718. doi: 10.1016/j.mtbio.2025.101718. eCollection 2025 Jun.

Abstract

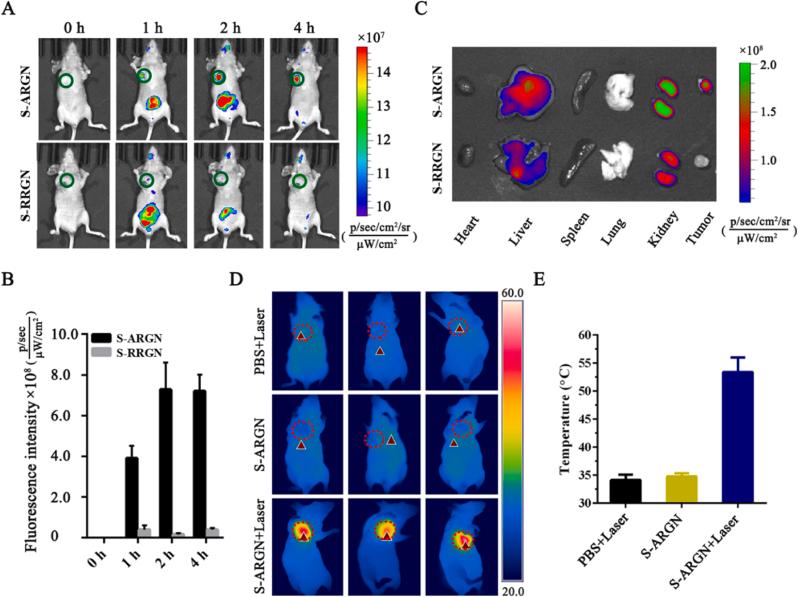
Via proposing an innovative assembly technique, we bundle cell-targeting aptamer-modified gold nanorods (AuNRs) with RCA product (RCA-p) tape into a reconfigurable nanocluster (ARGN) bomb for multimodal precision cancer therapy. Because each ARGN has 10 individual AuNRs, the short time of laser irradiation can make the temperature increase to 75 °C much higher than the lethal temperature of tumor cells, enabling the efficient photothermal therapy (PTT). Moreover, both siRNA-Plk1 (2820 per ARGN) and chemotherapeutic agents (15860 per ARGN) can be loaded into two specifically-designed containers in the internal cavity. Because the glomeroplasmatic structure enhances the resistance to enzymatic degradation, ARGN bomb can protect siRNAs from the digestion and avoid Dox leakage during circulation. Moreover, the spontaneous structural reorganization allows aptamers in the interior cavity move outward to the exterior surface, which magically offers the compensation of degraded aptamers and impair persistent cell targeting ability. The external stimuli (laser irradiation) promotes the release of chemotherapeutic agents and initiates the PTT/chemotherapy outcome, while endogenous stimuli (intracellular biomarkers) causes almost 100 % release of siRNA-Plk1 species and induces RNA interference therapy, completely inhibiting tumor growth without detectable off-target toxicity.

摘要

通过提出一种创新的组装技术,我们将细胞靶向适配体修饰的金纳米棒(AuNRs)与滚环扩增产物(RCA-p)带捆绑成一种可重构纳米簇(ARGN)炸弹,用于多模态精准癌症治疗。由于每个ARGN含有10个单独的AuNRs,短时间的激光照射可使温度升至75°C,远高于肿瘤细胞的致死温度,从而实现高效的光热疗法(PTT)。此外,siRNA-Plk1(每个ARGN含2820个)和化疗药物(每个ARGN含15860个)均可装载到内腔中两个专门设计的容器中。由于肾小球样结构增强了对酶降解的抗性,ARGN炸弹可保护siRNAs不被消化,并避免阿霉素在循环过程中泄漏。此外,自发的结构重组使内腔中的适配体向外移动到外表面,神奇地补偿了降解的适配体并损害了持续的细胞靶向能力。外部刺激(激光照射)促进化疗药物的释放并引发PTT/化疗效果,而内源性刺激(细胞内生物标志物)导致siRNA-Plk1几乎100%释放并诱导RNA干扰疗法,完全抑制肿瘤生长且无明显的脱靶毒性。

https://cdn.ncbi.nlm.nih.gov/pmc/blobs/5459/11999372/54a3cfe15d6a/ga1.jpg

文献AI研究员

20分钟写一篇综述,助力文献阅读效率提升50倍。

立即体验

用中文搜PubMed

大模型驱动的PubMed中文搜索引擎

马上搜索

文档翻译

学术文献翻译模型,支持多种主流文档格式。

立即体验