Suppr超能文献

合并感染实验模型中[具体物质1]与[具体物质2]的相互作用:生物膜动态变化与宿主免疫反应

Interplay of and in experimental models of coinfection: Biofilm dynamics and host immune response.

作者信息

Campo-Pérez Víctor, Julián Esther, Torrents Eduard

机构信息

Bacterial Infections and Antimicrobial Therapy Group, Institute for Bioengineering of Catalonia (IBEC), The Barcelona Institute of Science and Technology (BIST), Barcelona, Spain.

Departament de Genètica i de Microbiologia, Facultat de Biociències, Universitat Autònoma de Barcelona, Barcelona, Spain.

出版信息

Virulence. 2025 Dec;16(1):2493221. doi: 10.1080/21505594.2025.2493221. Epub 2025 May 8.

Abstract

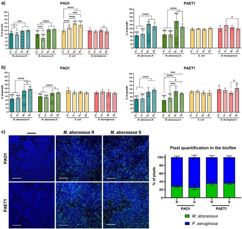
The incidence of infection by nontuberculous mycobacteria, mainly , is increasing in patients with cystic fibrosis and other chronic pulmonary diseases, leading to an accelerated lung function decline. In most cases, coinfects , the most common pathogen in these conditions. However, how these two bacterial species interact during infection remains poorly understood. This study explored their behaviour in three relevant pathogenic settings: dual-species biofilm development using a recently developed method to monitor individual species in dual-species biofilms, coinfection in bronchial epithelial cells, and coinfection in the model. The results demonstrated that both species form stable mixed biofilms and reciprocally inhibit single-biofilm progression. Coinfections in bronchial epithelial cells significantly decreased cell viability, whereas in , coinfections induced lower survival rates than individual infections. Analysis of the immune response triggered by each bacterium in bronchial epithelial cell assays and larvae revealed that induces the overexpression of proinflammatory and melanization cascade responses, respectively. In contrast, and coinfection significantly inhibited the immune response in both models, resulting in worse consequences for the host than those generated by a single infection. Overall, this study highlights the novel role of in suppressing immune responses during coinfection with , emphasizing the clinical implications for the management of cystic fibrosis and other pulmonary diseases. Understanding these interactions could inform the development of new therapeutic strategies to mitigate the severity of coinfections in vulnerable patients.

摘要

非结核分枝杆菌(主要是[具体菌种未给出])感染在囊性纤维化和其他慢性肺部疾病患者中的发生率正在上升,导致肺功能加速下降。在大多数情况下,[具体菌种未给出]与[另一菌种未给出]共同感染,而[另一菌种未给出]是这些病症中最常见的病原体。然而,这两种细菌在感染过程中如何相互作用仍知之甚少。本研究在三种相关致病环境中探究了它们的行为:使用一种最近开发的方法监测双菌种生物膜中单个菌种的双菌种生物膜形成、支气管上皮细胞中的共同感染以及在[具体动物模型未给出]模型中的共同感染。结果表明,两种菌种都形成稳定的混合生物膜,并相互抑制单菌种生物膜的进展。支气管上皮细胞中的共同感染显著降低了细胞活力,而在[具体动物模型未给出]中,共同感染诱导的存活率低于单独感染。在支气管上皮细胞试验和[具体动物模型未给出]幼虫中对每种细菌引发的免疫反应进行分析发现,[具体菌种未给出]分别诱导促炎反应和黑化级联反应的过度表达。相比之下,[具体菌种未给出]与[另一菌种未给出]的共同感染在两种模型中均显著抑制了免疫反应,给宿主带来的后果比单一[具体菌种未给出]感染产生的后果更严重。总体而言,本研究突出了[具体菌种未给出]在与[另一菌种未给出]共同感染期间抑制免疫反应的新作用,强调了对囊性纤维化和其他肺部疾病管理的临床意义。了解这些相互作用可为开发新的治疗策略提供信息,以减轻易感患者共同感染的严重程度。

https://cdn.ncbi.nlm.nih.gov/pmc/blobs/d761/12064063/7b2e95cb59df/KVIR_A_2493221_F0001_OC.jpg

文献AI研究员

20分钟写一篇综述,助力文献阅读效率提升50倍。

立即体验

用中文搜PubMed

大模型驱动的PubMed中文搜索引擎

马上搜索

文档翻译

学术文献翻译模型,支持多种主流文档格式。

立即体验