Suppr超能文献

硒种子引发对减轻蚕豆植株铅胁迫毒性的代谢组学评估

Metabolomic evaluation of selenium seed priming on mitigating lead stress toxicity in Vicia faba plants.

作者信息

Abdelsalam Asmaa, Boroujerdi Arezue, Soliman Elham R S

机构信息

Botany and Microbiology Department, Faculty of Science, Helwan University, Helwan, 11795, Egypt.

Chemistry Department, Claflin University, Orangeburg, SC, 29115, USA.

出版信息

BMC Plant Biol. 2025 Apr 17;25(1):491. doi: 10.1186/s12870-025-06453-6.

Abstract

BACKGROUND

Persistent lead contamination and the absence of natural remediation elements exacerbate the long-term toxicity of plants. Nevertheless, it has been consistently shown that selenium has a protective effect against heavy metal toxicity in plants. Consequently, it is imperative to identify the metabolic pathways that selenium employs to enhance the resistance of plants to lead stress. This study aimed to investigate the metabolomic alterations induced by selenium priming of Vicia faba seeds to enhance their tolerance to lead stress.

RESULTS

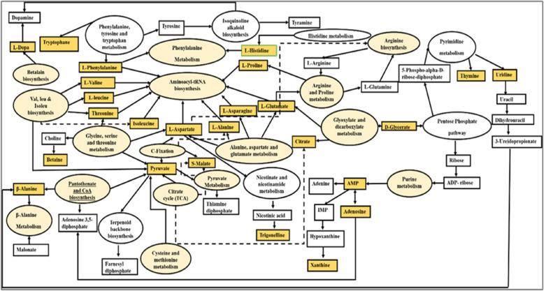
Selenium seed priming significantly improved the growth parameter and mitigated the adverse growth consequences observed under lead stress. Nuclear magnetic resonance-based metabolomic analysis identified 58 metabolites in the polar extracts of the shoots, with the metabolites composed of amino acids (40%), carboxylic acids (12%), fatty acids (11%), carbohydrates (5%), alkaloids (5%), and phenols (4%). The addition of Pb facilitated the biosynthesis of unique metabolites, including 2-methylglutarate, 3-methyladipate, and epinephrine, which were absent in control and selenium-treated samples. Conversely, 4-aminobutyrate and 2-methylglutarate were entirely absent in Pb samples. Selenium-treated plants accumulated trigonelline and AMP at levels 1.4 and 6.0 times, respectively, more than the control samples. Selenium-primed plants exposed to lead stress exhibited higher levels of asparagine, tryptophan, and xanthine compared to other treatments. As determined by both enrichment analysis and pathway analysis, the most significantly altered pathways were alanine, aspartate, and glutamate metabolism; aminoacyl-tRNA biosynthesis; and valine, leucine, and isoleucine biosynthesis pathways.

CONCLUSION

The results demonstrate the crucial role of selenium priming in enhancing the growth and lead stress resistance of Vicia faba plants by significantly altering the concentrations of key metabolites and metabolic pathways, particularly those involved in amino acid metabolism, offering a promising strategy for improving plant resilience to heavy metal contamination.

摘要

背景

持续的铅污染以及缺乏自然修复元素加剧了植物的长期毒性。然而,一直以来的研究表明,硒对植物重金属毒性具有保护作用。因此,确定硒用于增强植物对铅胁迫抗性的代谢途径至关重要。本研究旨在探究蚕豆种子经硒引发后诱导的代谢组学变化,以增强其对铅胁迫的耐受性。

结果

硒引发种子显著改善了生长参数,并减轻了铅胁迫下观察到的不良生长后果。基于核磁共振的代谢组学分析在芽的极性提取物中鉴定出58种代谢物,这些代谢物由氨基酸(40%)、羧酸(12%)、脂肪酸(11%)、碳水化合物(5%)、生物碱(5%)和酚类(4%)组成。添加铅促进了独特代谢物的生物合成,包括2-甲基戊二酸、3-甲基己二酸和肾上腺素,这些在对照和硒处理的样品中不存在。相反,4-氨基丁酸和2-甲基戊二酸在铅处理的样品中完全不存在。硒处理的植物积累的胡芦巴碱和AMP水平分别比对照样品高1.4倍和6.0倍。与其他处理相比,经硒引发并暴露于铅胁迫的植物表现出更高水平的天冬酰胺、色氨酸和黄嘌呤。通过富集分析和途径分析确定,变化最显著的途径是丙氨酸、天冬氨酸和谷氨酸代谢;氨酰-tRNA生物合成;以及缬氨酸、亮氨酸和异亮氨酸生物合成途径。

结论

结果表明,硒引发通过显著改变关键代谢物的浓度和代谢途径,特别是那些参与氨基酸代谢的途径,在增强蚕豆植物的生长和铅胁迫抗性方面发挥了关键作用,为提高植物对重金属污染的恢复力提供了一种有前景的策略。

https://cdn.ncbi.nlm.nih.gov/pmc/blobs/ac0b/12004563/7df723d91926/12870_2025_6453_Fig1_HTML.jpg

文献AI研究员

20分钟写一篇综述,助力文献阅读效率提升50倍。

立即体验

用中文搜PubMed

大模型驱动的PubMed中文搜索引擎

马上搜索

文档翻译

学术文献翻译模型,支持多种主流文档格式。

立即体验