Suppr超能文献

细胞核中隐藏的折纸结构凸显了其非随机的三维基因组组织。

Hidden origami in nuclei highlights its non-random 3D genomic organization.

作者信息

Bellini Natália Karla, Lima Pedro Leonardo Carvalho de, Pires David da Silva, da Cunha Julia Pinheiro Chagas

机构信息

Cell Cycle Laboratory, Butantan Institute, São Paulo, Brazil.

Center of Toxins, Immune Response and Cell Signaling (CeTICS), Butantan Institute, São Paulo, Brazil.

出版信息

mBio. 2025 May 14;16(5):e0386124. doi: 10.1128/mbio.03861-24. Epub 2025 Apr 17.

Abstract

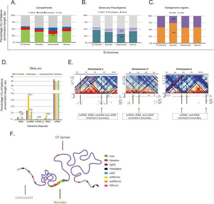
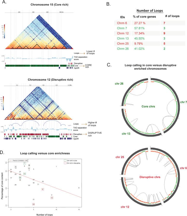
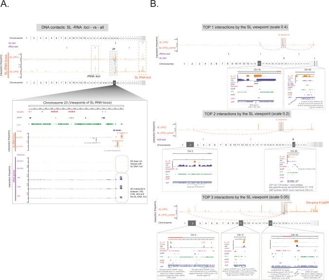
The protozoan is the causative agent of Chagas disease and is known for its polycistronic transcription, with about 50% of its genome consisting of repetitive sequences, including coding (primarily multigenic families) and non-coding regions (such as ribosomal DNA, spliced leader [SL], and retroelements, etc). Here, we evaluated the genomic features associated with higher-order chromatin organization in (Brazil A4 strain) by extensive computational processing of high-throughput chromosome conformation capture (Hi-C). Through the mHi-C pipeline, designed to handle multimapping reads, we demonstrated that applying canonical Hi-C processing, which overlooks repetitive DNA sequences, results in a loss of DNA-DNA contacts, misidentifying them as chromatin-folding (CF) boundaries. Our analysis revealed that loci encoding multigenic families of virulence factors are enriched in chromatin loops and form shorter and tighter CF domains than the loci encoding core genes. We uncovered a non-random three-dimensional (3D) genomic organization in which nonprotein-coding RNA loci (transfer RNAs [tRNAs], small nuclear RNAs, and small nucleolar RNAs) and transcription termination sites are preferentially located at the boundaries of the CF domains. Our data indicate 3D clustering of tRNA loci, likely optimizing transcription by RNA polymerase III, and a complex interaction between spliced leader RNA and 18S rRNA loci, suggesting a link between RNA polymerase I and II machineries. Finally, we highlighted a group of genes encoding virulence factors that interact with SL-RNA loci, suggesting a potential regulatory role. Our findings provide insights into 3D genome organization in , contributing to the understanding of supranucleosomal-level chromatin organization and suggesting possible links between 3D architecture and gene expression.IMPORTANCEDespite the knowledge about the linear genome sequence and the identification of numerous virulence factors in the protozoan parasite , there has been a limited understanding of how these genomic features are spatially organized within the nucleus and how this organization impacts gene regulation and pathogenicity. By providing a detailed analysis of the three-dimensional (3D) chromatin architecture in , our study contributed to narrowing this gap. We deciphered part of the origami structure hidden in the nucleus, showing the unidimensional genomic features are non-randomly 3D organized in the nuclear organelle. We uncovered the role of nonprotein-coding RNA loci (e.g., transfer RNAs, spliced leader RNA, and 18S RNA) in shaping genomic architecture, offering insights into an additional epigenetic layer that may influence gene expression.

摘要

这种原生动物是恰加斯病的病原体,以其多顺反子转录而闻名,其基因组约50%由重复序列组成,包括编码区(主要是多基因家族)和非编码区(如核糖体DNA、剪接前导序列[SL]和反转录元件等)。在这里,我们通过对高通量染色体构象捕获(Hi-C)数据进行广泛的计算处理,评估了[巴西A4株]中与高阶染色质组织相关的基因组特征。通过旨在处理多重比对读数的mHi-C流程,我们证明,应用忽略重复DNA序列的标准Hi-C处理会导致DNA-DNA接触的丢失,将它们错误地识别为染色质折叠(CF)边界。我们的分析表明,编码毒力因子多基因家族的基因座在染色质环中富集,并且与编码核心基因的基因座相比,形成更短、更紧密的CF结构域。我们发现了一种非随机的三维(3D)基因组组织,其中非蛋白质编码RNA基因座(转运RNA[tRNA]、小核RNA和小核仁RNA)和转录终止位点优先位于CF结构域的边界。我们的数据表明tRNA基因座的3D聚类可能优化了RNA聚合酶III的转录,以及剪接前导RNA和18S rRNA基因座之间的复杂相互作用,这表明RNA聚合酶I和II机制之间存在联系。最后,我们强调了一组编码与SL-RNA基因座相互作用的毒力因子的基因,表明其具有潜在的调控作用。我们的发现为[该原生动物]的3D基因组组织提供了见解,有助于理解超核小体水平的染色质组织,并暗示了3D结构与基因表达之间的可能联系。

重要性:尽管对原生动物寄生虫的线性基因组序列有所了解,并且鉴定出了许多毒力因子,但对于这些基因组特征如何在细胞核内进行空间组织以及这种组织如何影响基因调控和致病性的理解仍然有限。通过对[该原生动物]的三维(3D)染色质结构进行详细分析,我们的研究有助于缩小这一差距。我们解读了隐藏在[该原生动物]细胞核中的部分折纸结构,表明一维基因组特征在核细胞器中进行非随机的3D组织。我们揭示了非蛋白质编码RNA基因座(如转运RNA、剪接前导RNA和18S RNA)在塑造基因组结构中的作用,为可能影响基因表达的额外表观遗传层提供了见解。

https://cdn.ncbi.nlm.nih.gov/pmc/blobs/765a/12077095/b9762a30138f/mbio.03861-24.f001.jpg

文献AI研究员

20分钟写一篇综述,助力文献阅读效率提升50倍。

立即体验

用中文搜PubMed

大模型驱动的PubMed中文搜索引擎

马上搜索

文档翻译

学术文献翻译模型,支持多种主流文档格式。

立即体验