Suppr超能文献

星形胶质细胞中Drp1介导的线粒体分裂调节吗啡成瘾过程中的行为和神经炎症。

Drp1 mitochondrial fission in astrocyte modulates behavior and neuroinflammation during morphine addiction.

作者信息

Gu Xiaotong, Chen Wenjing, Li Zixin, Wang Xinran, Su Qianying, Zhou Feifan

机构信息

State Key Laboratory of Digital Medical Engineering, School of Biomedical Engineering, Hainan University, Sanya, 572025, China.

Key Laboratory of Biomedical Engineering of Hainan Province, One Health Institute, Hainan University, Haikou, 570100, China.

出版信息

J Neuroinflammation. 2025 Apr 17;22(1):108. doi: 10.1186/s12974-025-03438-y.

Abstract

BACKGROUND

Mitochondrial dynamics in neurons accompanied by neuroinflammation has been proved as pivotal events during repeated morphine exposure, however, the relationship between mitochondrial dynamics and neuroinflammation still remains unknown.

METHODS

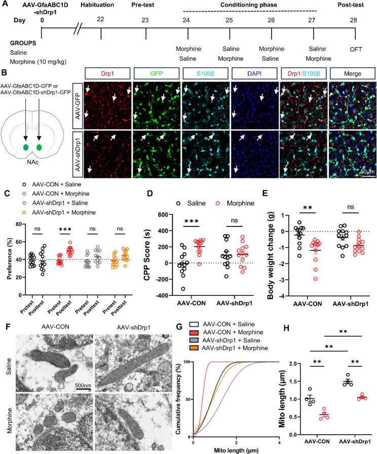
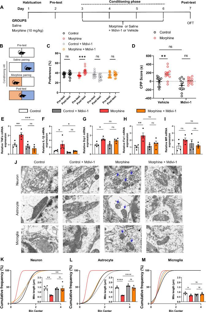
This study was designed to investigate the potential role of astrocyte Drp1 in neuroinflammation during morphine addiction. Nucleus accumbens (NAc) tissues were collected for immunofluorescence, transmission electron microscopy (TEM) and quantitative real-time polymerase chain reaction (qRT-PCR) to detect the expression of pro-inflammatory cytokines and mitochondrial fission proteins. Morphine-induced conditioned place preference (CPP) and open field test (OFT) were used to determine the effects of Mdivi-1, a selective inhibitor of mitochondrial fission protein Drp1 in the rewarding properties of morphine. Astrocyte-specific knockdown experiments by an adeno-associated virus (AAV) vector containing shRNADrp1-EGFP infusion were performed to determine the effects of astrocyte Drp1 in NAc of mice with morphine treatment.

RESULTS

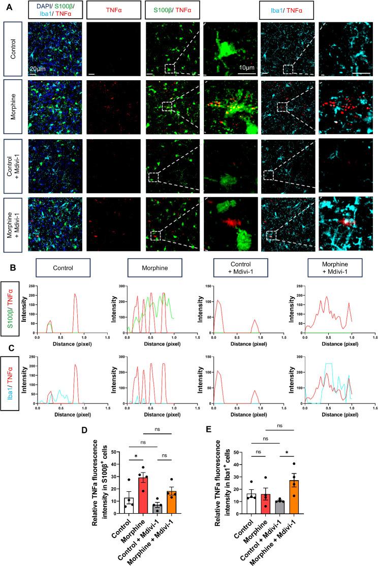
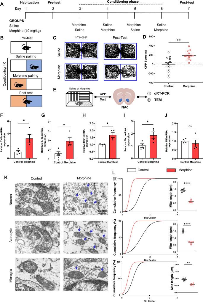
In this study, we found that repeated morphine exposure induced mitochondrial fragmentation in neurons, astrocytes, and microglia in NAc, correlating with increased inflammatory markers and addictive behaviors. The application of Mdivi-1 effectively mitigated mitochondrial fragmentation and astrocyte-mediated neuroinflammation within the NAc, thereby alleviating morphine-induced addictive behaviors. Crucially, the astrocyte-specific knockdown of Drp1 in NAc significantly curtailed drug-seeking behavior and substantially reduced neuroinflammation.

CONCLUSIONS

Collectively, our findings suggest that alterations in mitochondrial dynamics, particularly within astrocytes, play an important role in regulating neuroinflammation associated with morphine addiction. This research offers novel insights into potential therapeutic strategies for addressing substance use disorder (SUD) by regulating mitochondrial dynamics within astrocyte.

摘要

背景

已证实神经元中的线粒体动力学变化伴随神经炎症反应是反复暴露于吗啡过程中的关键事件,然而,线粒体动力学与神经炎症之间的关系仍不清楚。

方法

本研究旨在探讨星形胶质细胞动力相关蛋白1(Drp1)在吗啡成瘾过程中神经炎症反应中的潜在作用。收集伏隔核(NAc)组织进行免疫荧光、透射电子显微镜(TEM)和定量实时聚合酶链反应(qRT-PCR),以检测促炎细胞因子和线粒体分裂蛋白的表达。采用吗啡诱导的条件性位置偏爱(CPP)和旷场试验(OFT)来确定线粒体分裂蛋白Drp1的选择性抑制剂Mdivi-1对吗啡奖赏特性的影响。通过注射含shRNADrp1-EGFP的腺相关病毒(AAV)载体进行星形胶质细胞特异性敲低实验,以确定星形胶质细胞Drp1在吗啡处理小鼠NAc中的作用。

结果

在本研究中,我们发现反复暴露于吗啡会诱导NAc中神经元、星形胶质细胞和小胶质细胞的线粒体碎片化,这与炎症标志物增加和成瘾行为相关。应用Mdivi-1可有效减轻NAc内的线粒体碎片化和星形胶质细胞介导的神经炎症反应,从而减轻吗啡诱导的成瘾行为。至关重要的是,在NAc中对Drp1进行星形胶质细胞特异性敲低可显著减少觅药行为,并大幅降低神经炎症反应。

结论

总体而言,我们的研究结果表明,线粒体动力学变化,特别是星形胶质细胞内的变化,在调节与吗啡成瘾相关的神经炎症反应中起重要作用。本研究为通过调节星形胶质细胞内的线粒体动力学来解决物质使用障碍(SUD)的潜在治疗策略提供了新的见解。

https://cdn.ncbi.nlm.nih.gov/pmc/blobs/89e0/12007278/f0cebd8f2ab6/12974_2025_3438_Fig1_HTML.jpg

文献AI研究员

20分钟写一篇综述,助力文献阅读效率提升50倍。

立即体验

用中文搜PubMed

大模型驱动的PubMed中文搜索引擎

马上搜索

文档翻译

学术文献翻译模型,支持多种主流文档格式。

立即体验