Suppr超能文献

线粒体分裂控制着皮质中星形胶质细胞的形态发生和组织。

Mitochondrial fission controls astrocyte morphogenesis and organization in the cortex.

作者信息

Rodriguez Salazar Maria Pia, Kolanukuduru Sprihaa, Ramirez Valentina, Lyu Boyu, Manigault Gracie, Sejourne Gabrielle, Sesaki Hiromi, Yu Guoqiang, Eroglu Cagla

机构信息

The Department of Cell Biology, Duke University Medical Center, Durham, NC, USA.

The Department of Psychology and Neuroscience, University of North Carolina at Chapel Hill, Chapel Hill, NC, USA.

出版信息

J Cell Biol. 2025 Oct 6;224(10). doi: 10.1083/jcb.202410130. Epub 2025 Sep 3.

Abstract

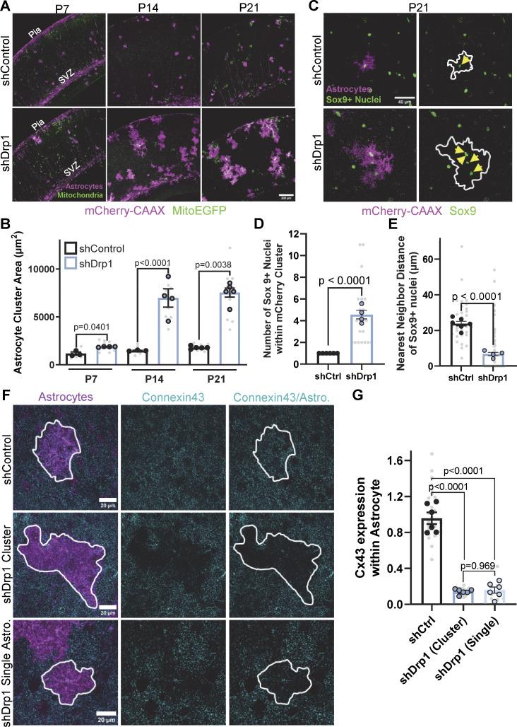
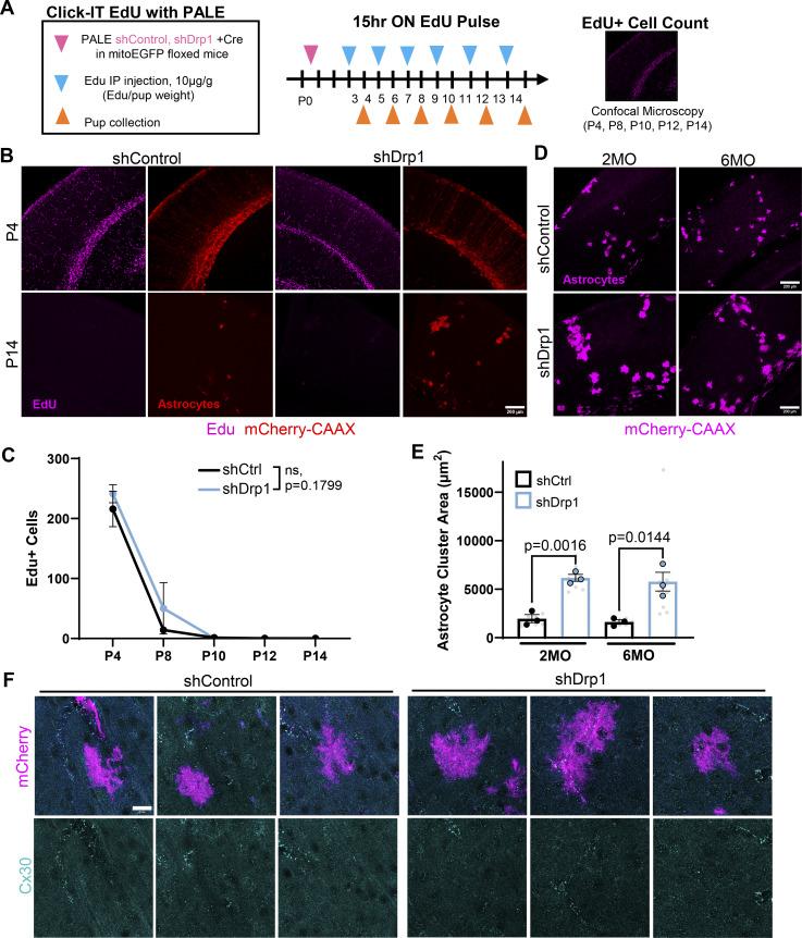
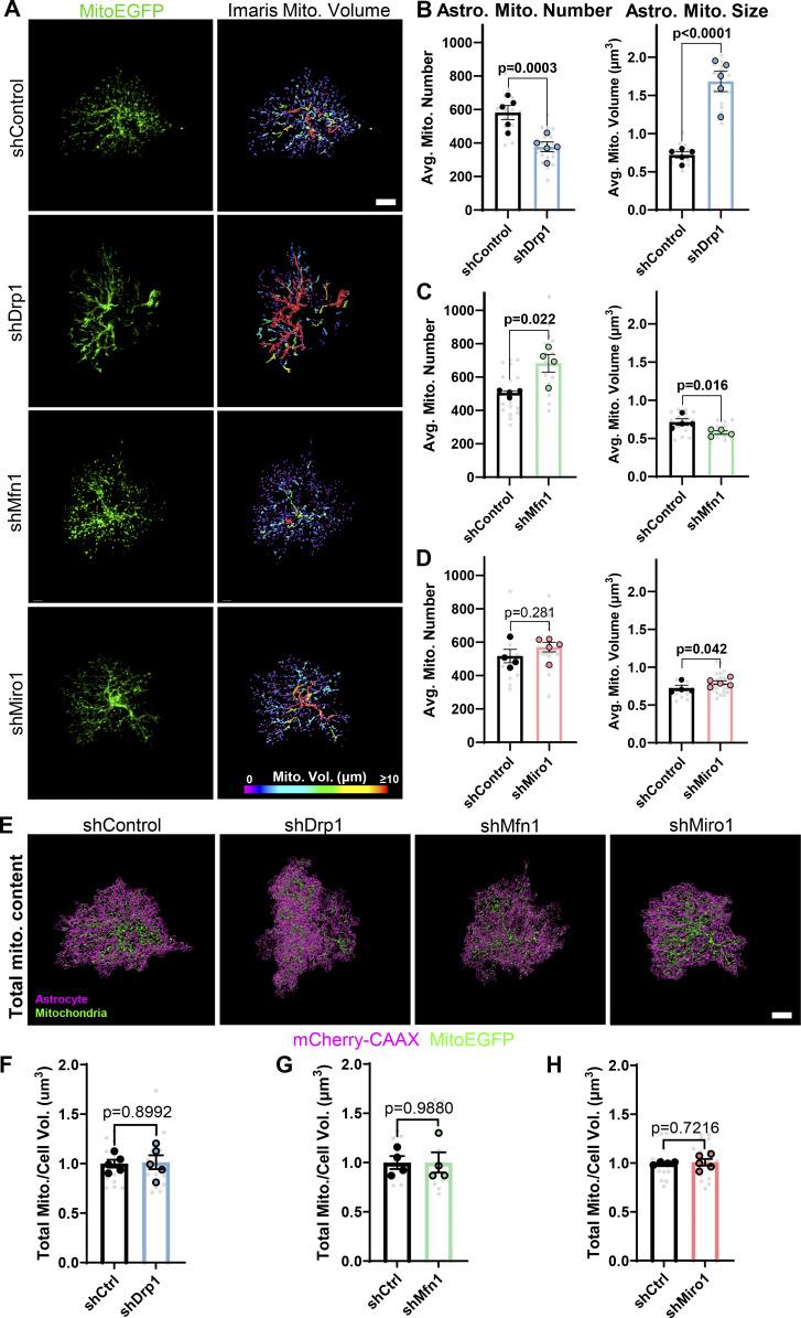
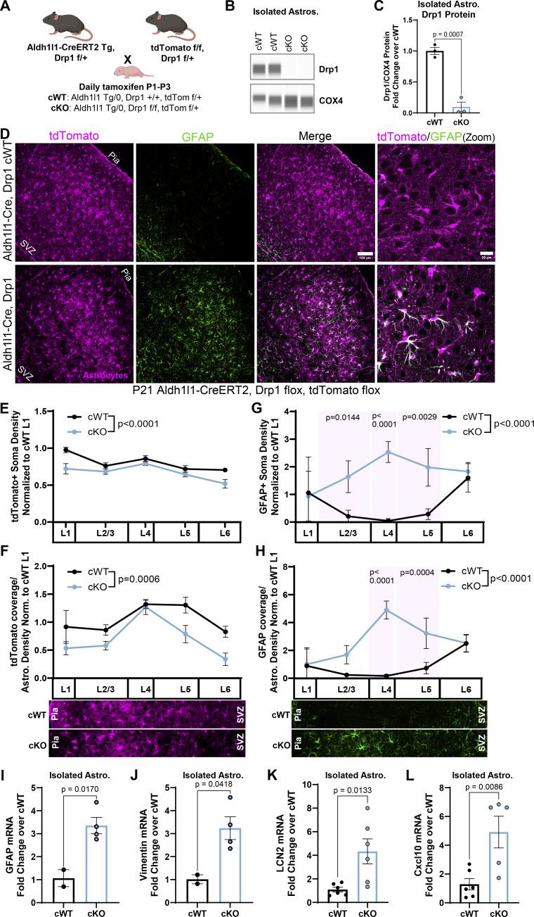
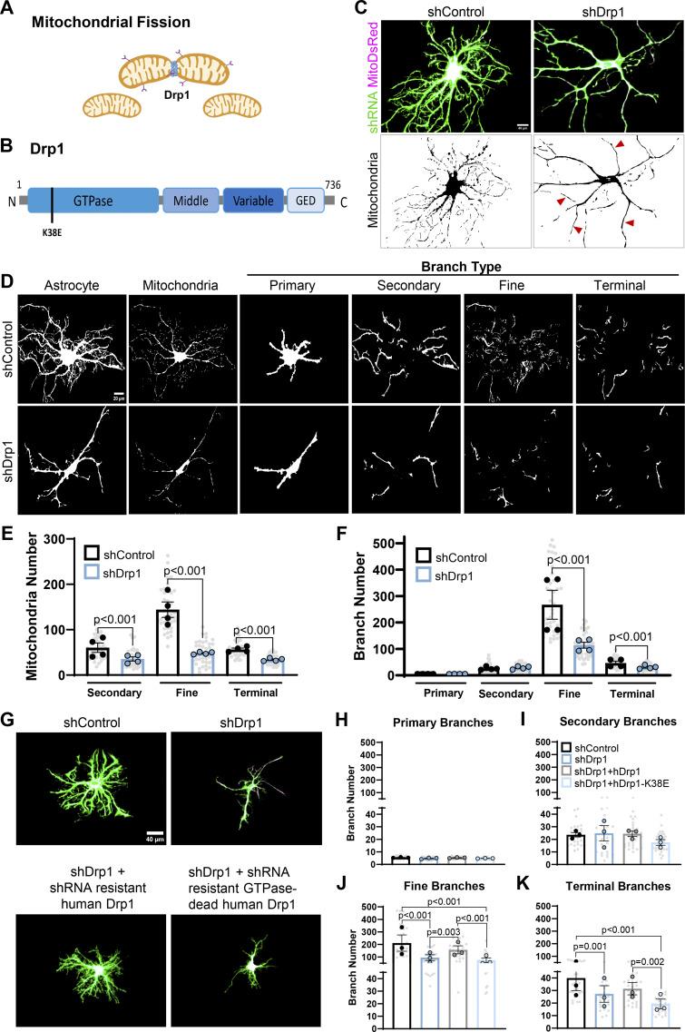
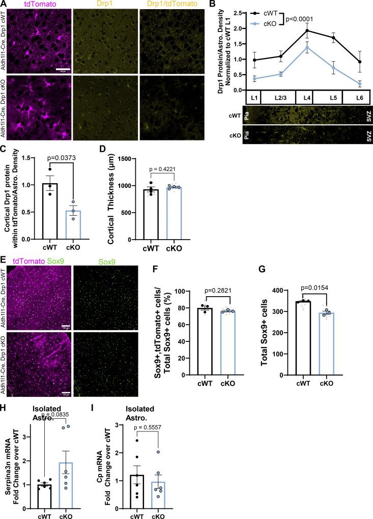
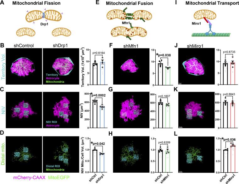
Dysfunctional mitochondrial dynamics are a hallmark of devastating neurodevelopmental disorders such as childhood refractory epilepsy. However, the role of glial mitochondria in proper brain development is not well understood. We show that astrocyte mitochondria undergo extensive fission while populating astrocyte distal branches during postnatal cortical development. Loss of mitochondrial fission regulator, dynamin-related protein 1 (Drp1), decreases mitochondrial localization to distal astrocyte processes, and this mitochondrial mislocalization reduces astrocyte morphological complexity. Functionally, astrocyte-specific conditional deletion of Drp1 induces astrocyte reactivity and disrupts astrocyte organization in the cortex. These morphological and organizational deficits are accompanied by loss of perisynaptic astrocyte process (PAP) proteins such as gap junction protein connexin 43. These findings uncover a crucial role for mitochondrial fission in coordinating astrocytic morphogenesis and organization, revealing the regulation of astrocytic mitochondrial dynamics as a critical step in neurodevelopment.

摘要

功能失调的线粒体动力学是诸如儿童难治性癫痫等毁灭性神经发育障碍的一个标志。然而,胶质细胞线粒体在正常脑发育中的作用尚未得到充分了解。我们发现,在出生后皮质发育过程中,星形胶质细胞线粒体在填充星形胶质细胞远端分支时会经历广泛的裂变。线粒体裂变调节因子动力蛋白相关蛋白1(Drp1)的缺失会减少线粒体向星形胶质细胞远端突起的定位,而这种线粒体定位错误会降低星形胶质细胞的形态复杂性。在功能上,星形胶质细胞特异性条件性缺失Drp1会诱导星形胶质细胞反应性,并破坏皮质中星形胶质细胞的组织。这些形态和组织缺陷伴随着突触周围星形胶质细胞突起(PAP)蛋白如间隙连接蛋白连接蛋白43的丧失。这些发现揭示了线粒体裂变在协调星形胶质细胞形态发生和组织中的关键作用,揭示了星形胶质细胞线粒体动力学的调节是神经发育中的一个关键步骤。

https://cdn.ncbi.nlm.nih.gov/pmc/blobs/028e/12406776/d4a57dff9a1a/jcb_202410130_fig1.jpg

文献AI研究员

20分钟写一篇综述,助力文献阅读效率提升50倍。

立即体验

用中文搜PubMed

大模型驱动的PubMed中文搜索引擎

马上搜索

文档翻译

学术文献翻译模型,支持多种主流文档格式。

立即体验