Suppr超能文献

干性的表观基因组调控促成了大多数发生突变的人类癌症的低免疫原性。

Epigenomic regulation of stemness contributes to the low immunogenicity of the most mutated human cancer.

作者信息

Oka Tomonori, Smith Sabrina S, Oliver-Garcia Valeria S, Lee Truelian, Son Heehwa G, Mortaja Mahsa, Azin Marjan, Garza-Mayers Anna C, Huang Jennifer T, Nazarian Rosalynn M, Horn Thomas D, Demehri Shadmehr

机构信息

Center for Cancer Immunology and Cutaneous Biology Research Center, Department of Dermatology and Krantz Family Center for Cancer Research, Massachusetts General Hospital and Harvard Medical School, Boston, MA, USA.

Department of Dermatology, Massachusetts General Hospital and Harvard Medical School, Boston, MA, USA.

出版信息

Cell Rep. 2025 May 27;44(5):115561. doi: 10.1016/j.celrep.2025.115561. Epub 2025 Apr 17.

Abstract

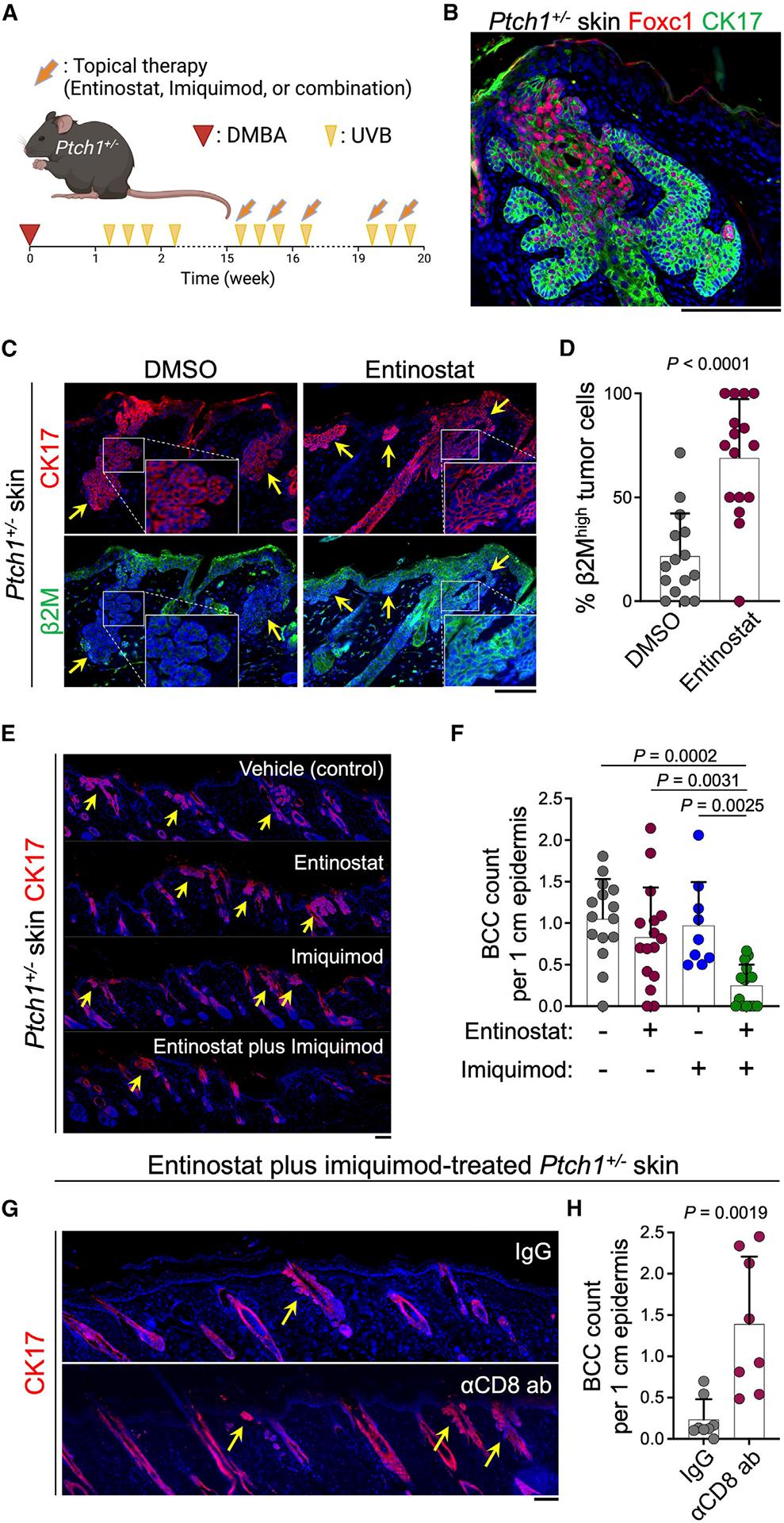
Despite harboring the highest tumor mutational burden of all cancers, basal cell carcinoma (BCC) has low immunogenicity. Here, we demonstrate that BCC's low immunogenicity is associated with epigenomic suppression of antigen presentation machinery reminiscent of its cell of origin. Primary BCC had low T cell infiltrates and low human leukocyte antigen class I (HLA-I) expression compared with cutaneous squamous cell carcinoma (SCC) and normal keratinocytes. Forkhead box C1 (Foxc1), a regulator of quiescence in hair follicle stem cells, was expressed in BCC. Foxc1 bound to promoter of interferon regulatory factor 1 and HLA-I genes, leading to their deacetylation and reduced expression. A histone deacetylase inhibitor, entinostat, overcame Foxc1's effect and upregulated HLA-I in BCC. Topical entinostat plus imiquimod immunotherapy blocked BCC development in mice. Collectively, our findings demonstrate that low BCC immunogenicity is associated with a stem-like quiescent program preserved in the tumor cells, which can be blocked to enable BCC immunotherapy.

摘要

尽管基底细胞癌(BCC)是所有癌症中肿瘤突变负担最高的,但它的免疫原性较低。在此,我们证明BCC的低免疫原性与抗原呈递机制的表观基因组抑制有关,这让人联想到其起源细胞。与皮肤鳞状细胞癌(SCC)和正常角质形成细胞相比,原发性BCC的T细胞浸润较少,人类白细胞抗原I类(HLA-I)表达较低。叉头框C1(Foxc1)是毛囊干细胞静止状态的调节因子,在BCC中表达。Foxc1与干扰素调节因子1和HLA-I基因的启动子结合,导致它们去乙酰化并降低表达。一种组蛋白脱乙酰酶抑制剂恩替诺特克服了Foxc1的作用,并上调了BCC中的HLA-I。局部使用恩替诺特加咪喹莫特免疫疗法可阻断小鼠BCC的发展。总的来说,我们的研究结果表明,BCC的低免疫原性与肿瘤细胞中保留的类似干细胞的静止程序有关,阻断该程序可实现BCC免疫治疗。

https://cdn.ncbi.nlm.nih.gov/pmc/blobs/71df/12149994/3305b6a7bd5e/nihms-2085622-f0002.jpg

文献AI研究员

20分钟写一篇综述,助力文献阅读效率提升50倍。

立即体验

用中文搜PubMed

大模型驱动的PubMed中文搜索引擎

马上搜索

文档翻译

学术文献翻译模型,支持多种主流文档格式。

立即体验