Suppr超能文献

黄芪和白花蛇舌草通过减弱LUAD中miR-582-3p-p27信号通路来抑制细胞增殖。

Astragalus mongholicus and Hedyotis diffusa willd inhibit cell proliferation by attenuating the miR-582-3p-p27 signaling pathway in LUAD.

作者信息

Sun Haipeng, Xu Lufan, Liu Siyuan, Ma Ting

机构信息

Affiliated Hospital of Shandong University of Traditional Chinese Medicine, Jinan, 250014, Shandong, China.

School of Rehabilitation Medicine, Shandong University of Traditional Chinese Medicine, Jinan, 250300, Shandong, China.

出版信息

Sci Rep. 2025 Apr 18;15(1):13411. doi: 10.1038/s41598-025-97996-z.

Abstract

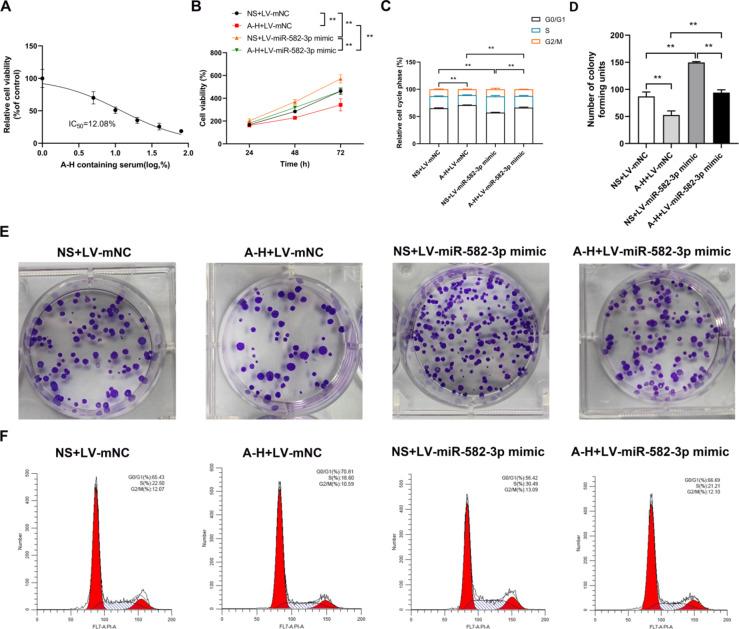
Previous studies conducted by the same group of researchers found that Traditional Chinese Medicine Astragalus mongholicus Bunge and Hedyotis diffusa Willd (A-H) significantly suppressed the cell proliferation of lung adenocarcinoma (LUAD). MicroRNAs are considered promising candidates for cancer diagnosis and treatment. This study focused on miR-582-3p as the primary subject of investigation to explore the mechanism by which A-H inhibits cell proliferation through miR-582-3p. The overexpressing and silencing miR-582-3p cell models were established by using lentiviral transfection technology. CCK-8 assay (24 h, 48 h, 72 h) and clone formation assay (1 w) were employed to detect the proliferation of A549 cells. Moreover, flow cytometry analysis (24 h) was performed to detect the cell cycle. Western blotting (WB) and a luciferase reporter assay were also used to measure the expression of cell cycle-related proteins and verify the direct interaction between miR-582-3p and p27, respectively. The LV-miR-582-3p inhibitor + shRNA-p27 stable A549 cells were constructed in the same manner to repeat the above-mentioned procedure. The CCK-8 assay was conducted to assess the effects of various concentrations of A-H on the proliferation of A549 cells. A-H-containing serum was prepared to intervene in LV-miR-582-3p and mimic A549 cells. Subsequently, the same procedure was repeated, as described earlier. Results indicated a direct interaction between miR-582-3p and p27. Furthermore, miR-582-3p was found to enhance the proliferation of A549 cells by regulating cell cycle-related proteins, specifically p27. It was also observed that A-H-containing serum inhibited the proliferation of A549 cells through the miR-582-3p-p27 signaling pathway. The study findings revealed the underlying molecular mechanisms of miR-582-3p in the development and prognosis of A549 LUAD cells. In addition, A-H inhibited LUAD proliferation through the miR-582-3p-p27 signaling pathway. These findings may provide a new understanding of the use of Chinese medicine in treating lung cancer.

摘要

同一组研究人员之前进行的研究发现,中药黄芪和白花蛇舌草(A-H)能显著抑制肺腺癌(LUAD)的细胞增殖。微小RNA被认为是癌症诊断和治疗的有前景的候选者。本研究聚焦于miR-582-3p作为主要研究对象,以探索A-H通过miR-582-3p抑制细胞增殖的机制。通过慢病毒转染技术建立了过表达和沉默miR-582-3p的细胞模型。采用CCK-8法(24小时、48小时、72小时)和克隆形成试验(1周)检测A549细胞的增殖情况。此外,进行流式细胞术分析(24小时)以检测细胞周期。还使用蛋白质免疫印迹法(WB)和荧光素酶报告基因检测分别测量细胞周期相关蛋白的表达并验证miR-582-3p与p27之间的直接相互作用。以同样的方式构建LV-miR-582-3p抑制剂+shRNA-p27稳定转染的A549细胞,以重复上述步骤。进行CCK-8试验以评估不同浓度的A-H对A549细胞增殖的影响。制备含A-H的血清干预LV-miR-582-3p和模拟A549细胞。随后,按前述方法重复相同步骤。结果表明miR-582-3p与p27之间存在直接相互作用。此外,发现miR-582-3p通过调节细胞周期相关蛋白,特别是p27来促进A549细胞的增殖。还观察到含A-H的血清通过miR-582-3p-p27信号通路抑制A549细胞的增殖。研究结果揭示了miR-582-3p在A549肺腺癌细胞发生发展和预后中的潜在分子机制。此外,A-H通过miR-582-3p-p27信号通路抑制肺腺癌增殖。这些发现可能为中药治疗肺癌提供新的认识。

https://cdn.ncbi.nlm.nih.gov/pmc/blobs/d735/12008290/11f1cbfdb761/41598_2025_97996_Fig1_HTML.jpg

文献AI研究员

20分钟写一篇综述,助力文献阅读效率提升50倍。

立即体验

用中文搜PubMed

大模型驱动的PubMed中文搜索引擎

马上搜索

文档翻译

学术文献翻译模型,支持多种主流文档格式。

立即体验