Suppr超能文献

HEX-1通过使脯氨酰异构酶PIN1失活致敏并重塑肠道微生物群来减少结肠炎驱动的结直肠癌。

HEX-1 reduces colitis-driven colorectal cancer via inactivating the prolyl isomerase PIN1 sensitization and remodeling the gut microbiota.

作者信息

Ma Yanhui, Zhou Yunlan, Xie Guohua, Chen Hui, Huangfu Yuchan, Shen Lisong, Liu Yi, Wang Ping

机构信息

Department of Laboratory Medicine, Xinhua Hospital, Shanghai Jiao Tong University School of Medicine, Shanghai, 200092, China.

Faculty of Medical Laboratory Science, College of Health Science and Technology, Shanghai Jiao Tong University School of Medicine, Shanghai, 200092, China.

出版信息

Discov Oncol. 2025 Apr 18;16(1):565. doi: 10.1007/s12672-025-02338-0.

Abstract

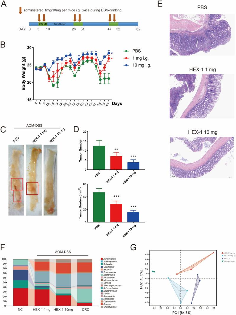
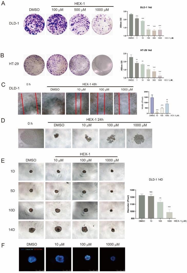
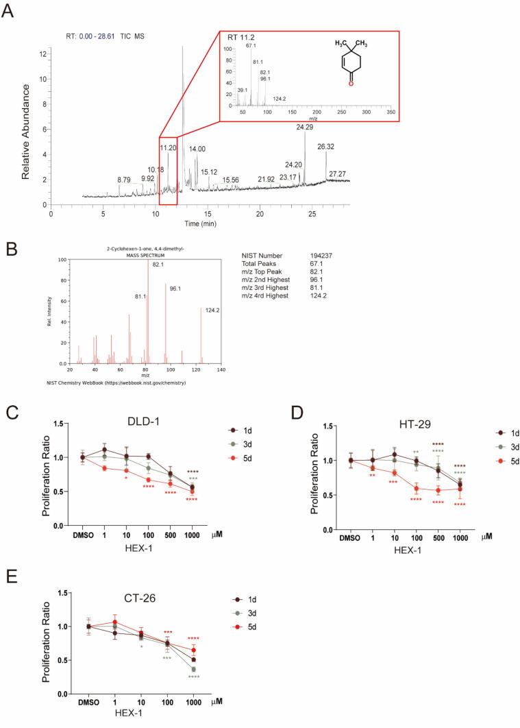
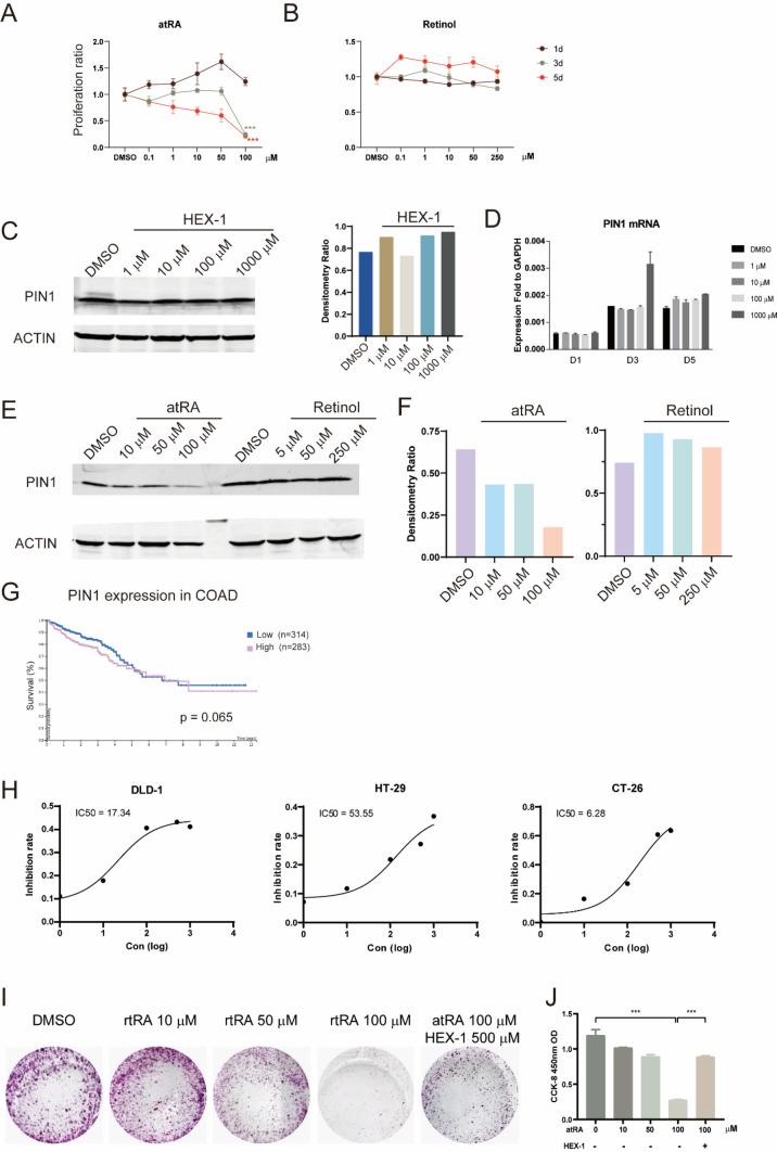
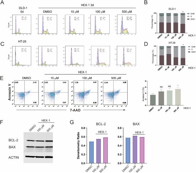
Metabolic reprogramming, a pivotal hallmark of cancer, plays a crucial role in both the initiation and progression of colorectal cancer (CRC). Despite the vast unknowns surrounding the identity and biological activities of most natural metabolites in diseases, our study, utilizing native metabolomics results through GC-MS/MS, identified a small molecule, 4,4-Dimethyl-2-cyclohexen-1-one, named HEX-1 in the serum of CRC patients. We have further explored and assessed its biological activities. HEX-1 suppressed the proliferation of cancer cells and tumorigenesis via the inactivation and sensitization of PIN1. Notably, HEX-1 exhibits similar functional effects as all-trans retinoic acid (atRA) but stands out by not inducing the degradation of PIN1 mRNA or protein expression, unlike biological compounds associated with atRA. HEX-1 demonstrated the ability to induce G1/S arrest in vitro and ameliorate the progression of inflammatory CRC in mice by remodeling the gut microbiota. As volatile organic compounds (VOCs), HEX-1 could be detected feasibly. Its unique ability to penetrate whole cell populations positions it as a promising approach for cancer therapy and as an enhancer for chemotherapy and immunotherapy. The findings suggest that HEX-1 holds the potential as a valuable addition to the armamentarium against CRC.

摘要

代谢重编程是癌症的一个关键标志,在结直肠癌(CRC)的发生和发展中都起着至关重要的作用。尽管疾病中大多数天然代谢物的身份和生物学活性仍有诸多未知,但我们的研究通过气相色谱-串联质谱(GC-MS/MS)利用天然代谢组学结果,在CRC患者血清中鉴定出一种小分子4,4-二甲基-2-环己烯-1-酮,命名为HEX-1。我们进一步探索并评估了其生物学活性。HEX-1通过使PIN1失活和增敏来抑制癌细胞增殖和肿瘤发生。值得注意的是,HEX-1表现出与全反式维甲酸(atRA)相似的功能效应,但与atRA相关的生物化合物不同,它不会诱导PIN1 mRNA降解或蛋白质表达。HEX-1在体外显示出诱导G1/S期阻滞的能力,并通过重塑肠道微生物群改善小鼠炎症性CRC的进展。作为挥发性有机化合物(VOCs),HEX-1可以被 feasibly检测到。它独特的穿透全细胞群体的能力使其成为一种有前途的癌症治疗方法以及化疗和免疫治疗的增强剂。这些发现表明,HEX-1有潜力成为对抗CRC的武器库中的一项有价值的补充。 (注:feasibly这个词在原文中可能有误,推测应该是“ feasibly”,但按照要求未做修改)

https://cdn.ncbi.nlm.nih.gov/pmc/blobs/35f0/12008109/f6ebeabfac78/12672_2025_2338_Fig1_HTML.jpg

文献AI研究员

20分钟写一篇综述,助力文献阅读效率提升50倍。

立即体验

用中文搜PubMed

大模型驱动的PubMed中文搜索引擎

马上搜索

文档翻译

学术文献翻译模型,支持多种主流文档格式。

立即体验