Suppr超能文献

JNK激酶在甲型流感病毒感染期间通过诱导炎症放大器TREM1的表达来促进炎症反应。

JNK kinase promotes inflammatory responses by inducing the expression of the inflammatory amplifier TREM1 during influenza a virus infection.

作者信息

Chen Na, Jin Jiayu, Qiao Bingchen, Gao Zihe, Tian Yusen, Ping Jihui

机构信息

MOE Joint International Research Laboratory of Animal Health and Food Safety, Engineering Laboratory of Animal Immunity of Jiangsu Province, College of Veterinary Medicine, Nanjing Agricultural University, Nanjing 210095, China.

MOE Joint International Research Laboratory of Animal Health and Food Safety, Engineering Laboratory of Animal Immunity of Jiangsu Province, College of Veterinary Medicine, Nanjing Agricultural University, Nanjing 210095, China.

出版信息

Virus Res. 2025 Jun;356:199577. doi: 10.1016/j.virusres.2025.199577. Epub 2025 Apr 17.

Abstract

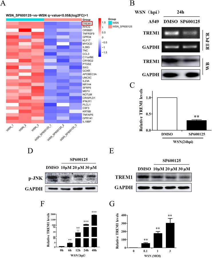
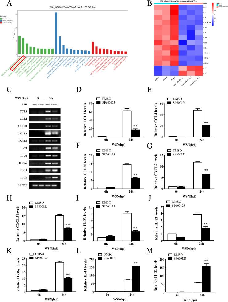
Since the twentieth century, four influenza pandemics caused by IAV have killed millions of people worldwide. IAV infection could induce acute lung injury mediated by cytokine storms, which is an essential cause of death in critically ill patients. Consequently, it is crucial to explore the regulators and regulatory mechanisms of cytokine storms, which may provide potential drug targets and expand our understanding of acute lung injury. Previous studies have shown that JNK kinase is essential in promoting inflammatory responses during viral infections. In this study, we demonstrated that JNK kinase could regulate the IAV-induced cytokine storms by affecting the expression of pro-inflammatory and anti-inflammatory factors. Further studies revealed that inhibition of JNK kinase activity significantly downregulated the expression of the inflammatory amplifier TREM1. Besides, TREM1 knockdown could significantly inhibit the expression of pro-inflammatory factors. Furthermore, SP600125 is a specific inhibitor of JNK kinase. The results show that TREM1 overexpression reversed the effect of SP600125 treatment on the expression of pro-inflammatory factors. Together, we found that JNK kinase could activate the inflammatory amplifier TREM1 to promote inflammatory responses during influenza A virus infection. These findings may provide some inspiration for subsequent researchers to explore the regulatory mechanisms of cytokine storms induced by emerging viral infections.

摘要

自20世纪以来,由甲型流感病毒(IAV)引起的四次流感大流行已在全球造成数百万人死亡。IAV感染可引发由细胞因子风暴介导的急性肺损伤,这是重症患者死亡的重要原因。因此,探索细胞因子风暴的调节因子和调节机制至关重要,这可能提供潜在的药物靶点,并拓展我们对急性肺损伤的认识。先前的研究表明,JNK激酶在促进病毒感染期间的炎症反应中至关重要。在本研究中,我们证明JNK激酶可通过影响促炎和抗炎因子的表达来调节IAV诱导的细胞因子风暴。进一步的研究表明,抑制JNK激酶活性可显著下调炎症放大因子TREM1的表达。此外,敲低TREM1可显著抑制促炎因子的表达。此外,SP600125是JNK激酶的特异性抑制剂。结果表明,TREM1过表达逆转了SP600125处理对促炎因子表达的影响。我们共同发现,JNK激酶可激活炎症放大因子TREM1,以促进甲型流感病毒感染期间的炎症反应。这些发现可能为后续研究人员探索新兴病毒感染诱导的细胞因子风暴的调节机制提供一些启示。

https://cdn.ncbi.nlm.nih.gov/pmc/blobs/9abe/12033962/8a95546146f3/gr1.jpg

文献AI研究员

20分钟写一篇综述,助力文献阅读效率提升50倍。

立即体验

用中文搜PubMed

大模型驱动的PubMed中文搜索引擎

马上搜索

文档翻译

学术文献翻译模型,支持多种主流文档格式。

立即体验