Suppr超能文献

基于SIRT1的疗法在视网膜神经变性模型中靶向参与线粒体更新的基因程序。

SIRT1-based therapy targets a gene program involved in mitochondrial turnover in a model of retinal neurodegeneration.

作者信息

Chaqour Brahim, Rossman Jacob B, Meng Miranda, Dine Kimberly E, Ross Ahmara G, Shindler Kenneth S

机构信息

Department of Ophthalmology, University of Pennsylvania, Philadelphia, PA, 19104, USA.

F. M. Kirby Center for Molecular Ophthalmology, Scheie Eye Institute, University of Pennsylvania Perelman School of Medicine, Philadelphia, PA, 19104, USA.

出版信息

Sci Rep. 2025 Apr 19;15(1):13585. doi: 10.1038/s41598-025-97456-8.

Abstract

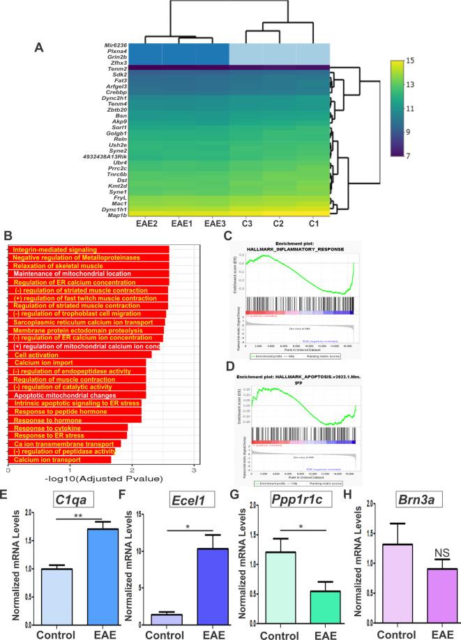
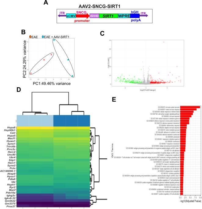
Neurodegenerative diseases of the eye such as optic neuritis (ON) are hallmarked by retinal ganglion cell (RGC) loss and optic nerve degeneration leading to irreversible blindness. Therapeutic interventions enhancing expression or activity of SIRT1, an NAD-dependent deacetylase, support, at least in part, survival of RGCs in the face of injury. Herein, we used mice with experimental autoimmune encephalomyelitis (EAE) which recapitulates axonal and neuronal damages characteristic of ON to identify gene regulatory networks affected by constitutive ubiquitous Sirt1 expression in SIRT1 knock-in mice and wild-type mice upon targeted adeno-associated virus (AAV)-mediated SIRT1 expression in RGCs. RNA seq data analysis showed that the most upregulated genes in EAE mouse retinas include those involved in inflammation, immune response, apoptosis, and mitochondrial turnover. The latter includes genes regulating mitophagy (e.g., Atg4), mitochondrial transport (e.g., Ipo- 6, Xpo- 6), and mitochondrial localization (e.g., Chrna4, Scn9a). The constitutive or RGC-targeted SIRT1 overexpression in EAE mice upregulated the expression of non-mitochondrial genes such as Ecel1 and downregulated the expression of mitophagy genes (e.g., Atg2b, Arifip1) which were upregulated by EAE alone. Thus, SIRT1 induces neuroprotection by, at least in part, balancing mitochondrial biogenesis and mitophagy and/or enhancing mitochondrial self-repair to preserve the bioenergetic capacity of RGCs.

摘要

眼部神经退行性疾病,如视神经炎(ON),其特征是视网膜神经节细胞(RGC)丢失和视神经变性,最终导致不可逆的失明。治疗性干预措施旨在增强SIRT1(一种NAD依赖性脱乙酰酶)的表达或活性,这至少在一定程度上有助于在损伤情况下RGC的存活。在此,我们使用患有实验性自身免疫性脑脊髓炎(EAE)的小鼠,该疾病可重现ON特有的轴突和神经元损伤,以确定在RGC中通过靶向腺相关病毒(AAV)介导SIRT1表达后,SIRT1基因敲入小鼠和野生型小鼠中受组成型普遍存在的Sirt1表达影响的基因调控网络。RNA测序数据分析表明,EAE小鼠视网膜中上调最多的基因包括那些参与炎症、免疫反应、细胞凋亡和线粒体更新的基因。后者包括调节线粒体自噬的基因(如Atg4)、线粒体运输的基因(如Ipo - 6、Xpo - 6)以及线粒体定位的基因(如Chrna4、Scn9a)。在EAE小鼠中组成型或RGC靶向的SIRT1过表达上调了非线粒体基因如Ecel1的表达,并下调了仅由EAE上调的线粒体自噬基因(如Atg2b、Arifip1)的表达。因此,SIRT1至少部分地通过平衡线粒体生物发生和线粒体自噬和/或增强线粒体自我修复来诱导神经保护,以维持RGC的生物能量能力。

https://cdn.ncbi.nlm.nih.gov/pmc/blobs/eb53/12009334/9d45e056731e/41598_2025_97456_Fig1_HTML.jpg

文献AI研究员

20分钟写一篇综述,助力文献阅读效率提升50倍。

立即体验

用中文搜PubMed

大模型驱动的PubMed中文搜索引擎

马上搜索

文档翻译

学术文献翻译模型,支持多种主流文档格式。

立即体验