Suppr超能文献

变种种子提取物与索拉非尼联合使用增强HCT116和HepG2细胞的凋亡。

Enhancement of apoptosis in HCT116 and HepG2 cells by var. seed extract in combination with sorafenib.

作者信息

Parhira Supawadee, Zhu Guoyuan, Wangteeraprasert Apirath, Sawong Suphunwadee, Suknoppakit Pennapha, Somran Julintorn, Kaewpaeng Naphat, Pansooksan Khemmachat, Pekthong Dumrongsak, Srisawang Piyarat

机构信息

Department of Pharmaceutical Technology, Faculty of Pharmaceutical Sciences, Naresuan University, Phitsanulok 65000, Thailand.

Center of Excellence for Innovation in Chemistry, Naresuan University, Phitsanulok 65000, Thailand.

出版信息

Chin Herb Med. 2025 Feb 21;17(2):322-339. doi: 10.1016/j.chmed.2025.02.005. eCollection 2025 Apr.

Abstract

OBJECTIVE

, a highly regarded Asian herb widely used in traditional Chinese medicine, is recognized for its dual benefits in promoting overall health and treating various diseases. While it exhibits moderate anticancer efficacy when used alone, this study investigated the enhanced anticancer potential of raw and cooked var. (CL) seed extracts in combination with sorafenib against HCT116 and HepG2 cancer cell lines. The combination of sorafenib with other anticancer agents, including natural extracts, has garnered significant attention as a promising strategy for developing more effective cancer therapies.

METHODS

Dry powders of raw (R) and cooked (C) CL seeds, obtained from a local commercial source in Thailand, were extracted and fractionated using ethanol (E), dichloromethane (D), ethyl acetate (A), and water (W) to produce eight fractions: CLRE, CLCE, CLRD, CLCD, CLRA, CLCA, CLRW, and CLCW. The coixol content in raw and cooked seed extracts was quantified and expressed as μg of coixol per gram of extract. The cytotoxic effects of these fractions were evaluated against HCT116 and HepG2 cells using the MTT assay. Fractions demonstrating the most significant cytotoxic responses were combined with sorafenib to evaluate their synergistic effects. Apoptosis induction and mitochondrial membrane potential (MMP) were assessed, and the underlying mechanism of apoptosis was explored by analyzing reactive oxygen species (ROS) generation and antioxidant protein expression levels. Additionally, the combination treatment's effect on the phosphatidylinositol-3 kinase (PI3K)/protein kinase B (AKT)/mechanistic target of rapamycin (mTOR) pathway was investigated.

RESULTS

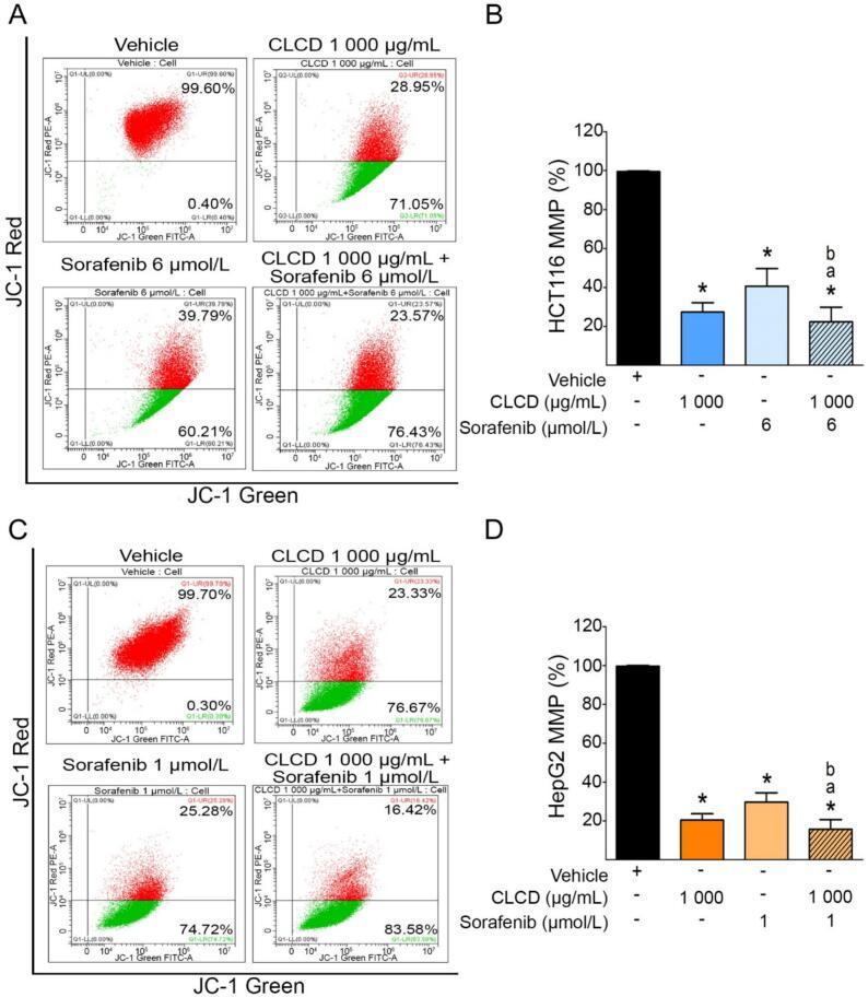
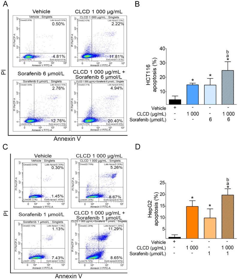
One gram of CLCE and CLCD extracts contained higher coixol levels (7.02 μg and 9.69 μg, respectively) compared to CLRE and CLRD (2.66 μg and 5.96 μg, respectively). Coixol content in CLRA, CLRW, and CLCW fractions was undetectable under the study conditions. All extract fractions exhibited IC values exceeding 1 mg/mL after 24- and 48-hour incubations with HCT116 and HepG2 cells, indicating limited cytotoxicity when used independently. CLRD and CLCD fractions were selected for combination studies at a concentration of 1 mg/mL, combined with sub-IC concentrations of sorafenib to minimize its side effects. This combination significantly increased cytotoxicity, inducing apoptosis in HCT116 and HepG2 cells by elevating ROS levels and reducing the expression of superoxide dismutase 2 and catalase. Furthermore, the combination treatment downregulated the PI3K/AKT/mTOR pathway, indicating a targeted anticancer mechanism.

CONCLUSION

The combination of CLCD with sorafenib demonstrates significant potential as a strategy for future anticancer therapies. This CL seed extract, cultivated and commercially available in Thailand, shows promise as a natural supplement to enhance the efficacy of chemotherapy in upcoming clinical anticancer applications.

摘要

目的

薏苡仁是一种备受推崇的亚洲草药,在传统中医中广泛使用,因其在促进整体健康和治疗各种疾病方面的双重益处而闻名。虽然单独使用时它具有适度的抗癌功效,但本研究调查了生熟薏苡仁(CL)种子提取物与索拉非尼联合使用对HCT116和HepG2癌细胞系的增强抗癌潜力。索拉非尼与其他抗癌药物(包括天然提取物)的联合使用,作为开发更有效癌症治疗方法的一种有前景的策略,已引起了广泛关注。

方法

从泰国当地商业来源获得的生(R)熟(C)CL种子干粉,用乙醇(E)、二氯甲烷(D)、乙酸乙酯(A)和水(W)进行提取和分离,得到八个馏分:CLRE、CLCE、CLRD、CLCD、CLRA、CLCA、CLRW和CLCW。对生熟种子提取物中的薏苡仁醇含量进行定量,并以每克提取物中薏苡仁醇的微克数表示。使用MTT法评估这些馏分对HCT116和HepG2细胞的细胞毒性作用。将表现出最显著细胞毒性反应的馏分与索拉非尼联合使用,以评估它们的协同作用。评估凋亡诱导和线粒体膜电位(MMP),并通过分析活性氧(ROS)生成和抗氧化蛋白表达水平来探索凋亡的潜在机制。此外,研究了联合治疗对磷脂酰肌醇-3激酶(PI3K)/蛋白激酶B(AKT)/雷帕霉素靶蛋白(mTOR)通路的影响。

结果

与CLRE和CLRD(分别为2.66微克和5.96微克)相比,1克CLCE和CLCD提取物含有更高的薏苡仁醇水平(分别为7.02微克和9.69微克)。在研究条件下,未检测到CLRA、CLRW和CLCW馏分中的薏苡仁醇含量。在与HCT116和HepG2细胞孵育24小时和48小时后,所有提取物馏分的IC值均超过1毫克/毫升,表明单独使用时细胞毒性有限。选择CLRD和CLCD馏分以1毫克/毫升的浓度进行联合研究,与低于IC浓度的索拉非尼联合使用以尽量减少其副作用。这种联合显著增加了细胞毒性,通过提高ROS水平和降低超氧化物歧化酶2和过氧化氢酶的表达,诱导HCT116和HepG2细胞凋亡。此外,联合治疗下调了PI3K/AKT/mTOR通路,表明其具有靶向抗癌机制。

结论

CLCD与索拉非尼联合使用作为未来抗癌治疗策略具有显著潜力。这种在泰国种植并可商业获得的CL种子提取物,有望作为一种天然补充剂,在即将到来的临床抗癌应用中提高化疗疗效。

https://cdn.ncbi.nlm.nih.gov/pmc/blobs/da8d/12009101/1d4e565aca73/gr1.jpg

文献AI研究员

20分钟写一篇综述,助力文献阅读效率提升50倍。

立即体验

用中文搜PubMed

大模型驱动的PubMed中文搜索引擎

马上搜索

文档翻译

学术文献翻译模型,支持多种主流文档格式。

立即体验