Suppr超能文献

利用孟德尔随机化和转录组分析鉴定神经母细胞瘤的新型生物标志物和预后模型。

Identification of novel biomarkers and prognostic model for neuroblastoma using Mendelian randomization and transcriptomic analysis.

作者信息

Fu Yongcheng, Zhang Nan, Cheng Jian, Qin Xiaohan, Zhou Xing, Du Xiaoran, Wang Yuanyuan, Wang Jingyue, Zhang Da

机构信息

Department of Pediatric Surgery, The First Affiliated Hospital of Zhengzhou University, Zhengzhou, 450000, Henan, China.

Department of Emergency, The First Affiliated Hospital of Zhengzhou University, Zhengzhou, 450000, Henan, China.

出版信息

Discov Oncol. 2025 Apr 22;16(1):587. doi: 10.1007/s12672-025-02414-5.

Abstract

BACKGROUND

Neuroblastoma (NB) is the most common extracranial malignant tumor in children, presenting significant challenges in prognosis and treatment stratification. This study aims to identify novel biomarkers for NB and develop a prognostic model using comprehensive analytical methods, including Mendelian randomization (MR) analysis.

METHODS

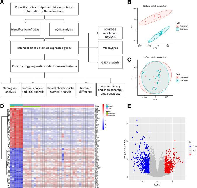
Utilizing bioinformatics and Mendelian randomization methods, we explored biomarkers associated with neuroblastoma at the mRNA level. We used chip expression data from the GEO database to screen for differentially expressed genes (DEGs) and conducted two-sample MR analysis using expression quantitative trait loci (eQTL) and neuroblastoma data from the IEU database to identify co-expressed genes through colocalization. A relevant prognostic model was constructed using lasso regression based on the co-expressed genes. Furthermore, we confirmed the correlation between high-risk and low-risk groups with the tumor microenvironment and immune cell infiltration. Subsequently, we evaluated the relationship between risk scores and sensitivity to immunotherapy and anti-tumor drugs.

RESULTS

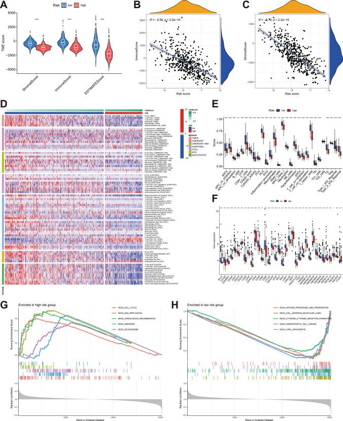
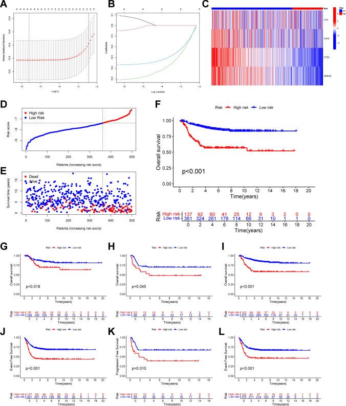
Differential analysis identified 485 downregulated and 349 upregulated genes that play important roles in NB. MR analysis identified 4 significant co-expressed genes associated with NB: CAV2, CTSK, LXN, and NDRG2. GO and KEGG enrichment analyses revealed that these genes are involved in crucial biological processes and pathways. A prognostic model based on these four genes was constructed, and its independence as a prognostic factor was confirmed. NB patients were divided into two different risk score groups, with survival analysis indicating that the high-risk group had poorer overall survival, lower immune infiltration, and poorer immune therapy response. In contrast, the low-risk group showed potential efficacy in immunotherapy and higher sensitivity to anti-tumor drugs.

CONCLUSION

Our findings provide new insights into the molecular basis of NB, identifying four novel biomarkers and developing a risk scoring model based on four co-expressed genes. This model has the potential to become an effective tool for predicting prognosis and guiding treatment in NB patients.

摘要

背景

神经母细胞瘤(NB)是儿童最常见的颅外恶性肿瘤,在预后和治疗分层方面面临重大挑战。本研究旨在识别NB的新型生物标志物,并使用包括孟德尔随机化(MR)分析在内的综合分析方法开发一种预后模型。

方法

利用生物信息学和孟德尔随机化方法,我们在mRNA水平上探索与神经母细胞瘤相关的生物标志物。我们使用来自GEO数据库的芯片表达数据筛选差异表达基因(DEGs),并使用表达定量性状位点(eQTL)和来自IEU数据库的神经母细胞瘤数据进行两样本MR分析,以通过共定位识别共表达基因。基于共表达基因使用套索回归构建了相关的预后模型。此外,我们证实了高风险和低风险组与肿瘤微环境和免疫细胞浸润之间的相关性。随后,我们评估了风险评分与免疫治疗和抗肿瘤药物敏感性之间的关系。

结果

差异分析确定了485个下调基因和349个上调基因,它们在NB中起重要作用。MR分析确定了4个与NB相关的显著共表达基因:CAV2、CTSK、LXN和NDRG2。GO和KEGG富集分析表明,这些基因参与关键的生物学过程和途径。构建了基于这四个基因的预后模型,并证实了其作为预后因素的独立性。NB患者被分为两个不同的风险评分组,生存分析表明,高风险组的总生存期较差,免疫浸润较低,免疫治疗反应较差。相比之下,低风险组在免疫治疗中显示出潜在疗效,对抗肿瘤药物的敏感性较高。

结论

我们的研究结果为NB的分子基础提供了新的见解,识别了四个新型生物标志物,并基于四个共表达基因开发了一个风险评分模型。该模型有可能成为预测NB患者预后和指导治疗的有效工具。

https://cdn.ncbi.nlm.nih.gov/pmc/blobs/2a57/12014998/c94bb360a1ba/12672_2025_2414_Fig1_HTML.jpg

文献AI研究员

20分钟写一篇综述,助力文献阅读效率提升50倍。

立即体验

用中文搜PubMed

大模型驱动的PubMed中文搜索引擎

马上搜索

文档翻译

学术文献翻译模型,支持多种主流文档格式。

立即体验