Suppr超能文献

基于人群深度测序数据对乌干达艾滋病毒多重感染的流行率和风险因素进行量化。

Quantifying prevalence and risk factors of HIV multiple infection in Uganda from population-based deep-sequence data.

作者信息

Martin Michael A, Brizzi Andrea, Xi Xiaoyue, Galiwango Ronald Moses, Moyo Sikhulile, Ssemwanga Deogratius, Blenkinsop Alexandra, Redd Andrew D, Abeler-Dörner Lucie, Fraser Christophe, Reynolds Steven J, Quinn Thomas C, Kagaayi Joseph, Bonsall David, Serwadda David, Nakigozi Gertrude, Kigozi Godfrey, Grabowski M Kate, Ratmann Oliver

机构信息

Department of Pathology, Johns Hopkins School of Medicine, Baltimore, Maryland, United States of America.

Department of Mathematics, Imperial College London, London, United Kingdom.

出版信息

PLoS Pathog. 2025 Apr 22;21(4):e1013065. doi: 10.1371/journal.ppat.1013065. eCollection 2025 Apr.

Abstract

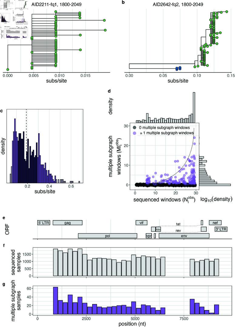
People living with HIV can acquire secondary infections through a process called superinfection, giving rise to simultaneous infection with genetically distinct variants (multiple infection). Multiple infection provides the necessary conditions for the generation of novel recombinant forms of HIV and may worsen clinical outcomes and increase the rate of transmission to HIV seronegative sexual partners. To date, studies of HIV multiple infection have relied on insensitive bulk-sequencing, labor intensive single genome amplification protocols, or deep-sequencing of short genome regions. Here, we identified multiple infections in whole-genome or near whole-genome HIV RNA deep-sequence data generated from plasma samples of 2,029 people living with viremic HIV who participated in the population-based Rakai Community Cohort Study (RCCS). We estimated individual- and population-level probabilities of being multiply infected and assessed epidemiological risk factors using the novel Bayesian deep-phylogenetic multiple infection model (deep - phyloMI) which accounts for bias due to partial sequencing success and false-negative and false-positive detection rates. We estimated that between 2010 and 2020, 4.09% (95% highest posterior density interval (HPD) 2.95%-5.45%) of RCCS participants with viremic HIV multiple infection at time of sampling. Participants living in high-HIV prevalence communities along Lake Victoria were 2.33-fold (95% HPD 1.3-3.7) more likely to harbor a multiple infection compared to individuals in lower prevalence neighboring communities. This work introduces a high-throughput surveillance framework for identifying people with multiple HIV infections and quantifying population-level prevalence and risk factors of multiple infection for clinical and epidemiological investigations.

摘要

感染艾滋病毒的人可通过一种称为双重感染的过程获得继发感染,从而导致同时感染基因不同的变体(多重感染)。多重感染为新型艾滋病毒重组形式的产生提供了必要条件,并可能使临床结果恶化,增加向艾滋病毒血清阴性性伴侣的传播率。迄今为止,对艾滋病毒多重感染的研究依赖于不敏感的批量测序、劳动密集型的单基因组扩增方案或短基因组区域的深度测序。在这里,我们在参与基于人群的拉凯社区队列研究(RCCS)的2029名病毒血症艾滋病毒感染者的血浆样本生成的全基因组或近全基因组艾滋病毒RNA深度测序数据中识别出多重感染。我们使用新颖的贝叶斯深度系统发育多重感染模型(深度系统发育多重感染模型)估计了个体和人群水平的多重感染概率,并评估了流行病学危险因素,该模型考虑了部分测序成功以及假阴性和假阳性检测率导致的偏差。我们估计,在2010年至2020年期间,RCCS中在采样时患有病毒血症艾滋病毒多重感染的参与者占4.09%(95%最高后验密度区间(HPD)2.95%-5.45%)。与艾滋病毒低流行率的邻近社区的个体相比,生活在维多利亚湖沿岸艾滋病毒高流行社区的参与者携带多重感染的可能性高2.33倍(95%HPD 1.3-3.7)。这项工作引入了一个高通量监测框架,用于识别艾滋病毒多重感染患者,并量化临床和流行病学调查中多重感染的人群水平患病率和危险因素。

https://cdn.ncbi.nlm.nih.gov/pmc/blobs/f6cb/12055032/42f0198dac4c/ppat.1013065.g001.jpg

文献AI研究员

20分钟写一篇综述,助力文献阅读效率提升50倍。

立即体验

用中文搜PubMed

大模型驱动的PubMed中文搜索引擎

马上搜索

文档翻译

学术文献翻译模型,支持多种主流文档格式。

立即体验