Suppr超能文献

肺腺癌中碱凋亡相关lncRNA风险模型的构建及免疫治疗靶点分析

Development of an alkaliptosis-related lncRNA risk model and immunotherapy target analysis in lung adenocarcinoma.

作者信息

Xiong Xiang, Liu Wen, Yao Chuan

机构信息

Department of Cardiothoracic Surgery, The Affiliated Hospital of Jiujiang University, Jiujiang, Jiangxi, China.

出版信息

Front Genet. 2025 Apr 8;16:1573480. doi: 10.3389/fgene.2025.1573480. eCollection 2025.

Abstract

BACKGROUND

Lung cancer has the highest mortality rate among all cancers worldwide. Alkaliptosis is characterized by a pH-dependent form of regulated cell death. In this study, we constructed a model related to alkaliptosis-associated long non-coding RNAs (lncRNAs) and developed a prognosis-related framework, followed by the identification of potential therapeutic drugs.

METHODS

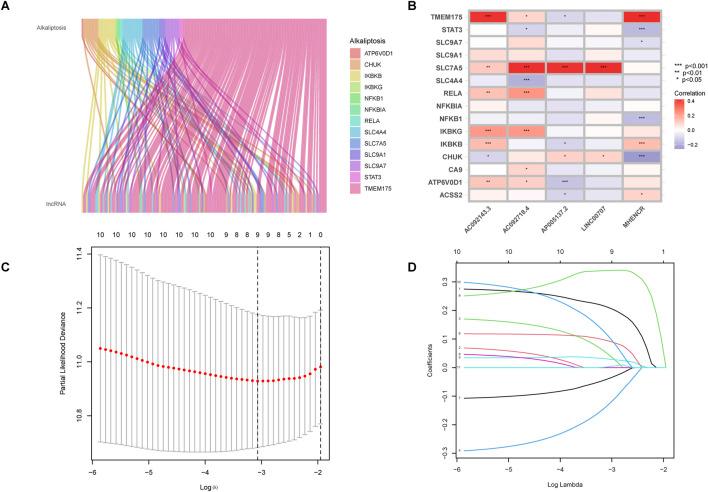
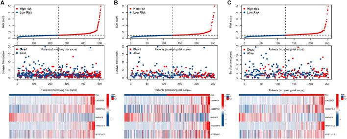
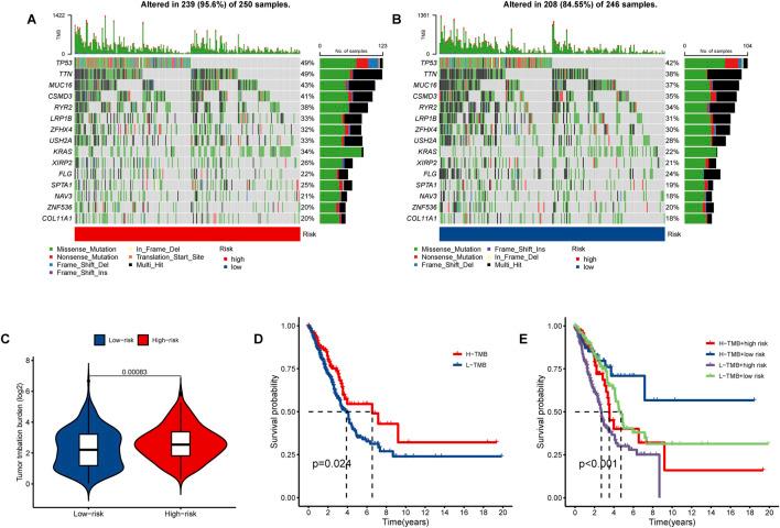
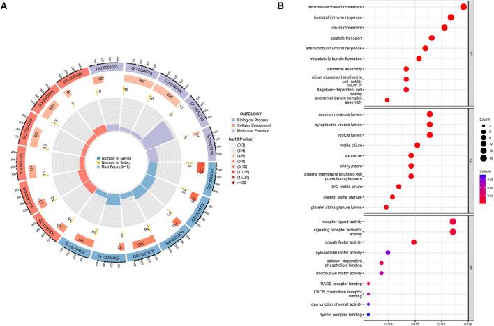
The TCGA database was utilized to obtain RNA-seq-based transcriptome profiling data, clinical information, and mutation data. We conducted multivariate Cox regression analysis to identify alkaliptosis-related lncRNAs. Subsequently, we employed the training group to construct the prognostic model and utilized the testing group to validate the model's accuracy. Calibration curves were generated to illustrate the discrepancies between predicted and observed outcomes. Principal Component Analysis (PCA) was performed to investigate the distribution of LUAD patients across high- and low-risk groups. Additionally, Gene Ontology (GO) and Gene Set Enrichment Analysis (GSEA) were conducted. Immune cell infiltration and Tumor Mutational Burden (TMB) analyses were carried out using the CIBERSORT and maftools algorithms. Finally, the "oncoPredict" package was employed to predict immunotherapy sensitivity and to further forecast potential anti-tumor immune drugs. qPCR was used for experimental verification.

RESULTS

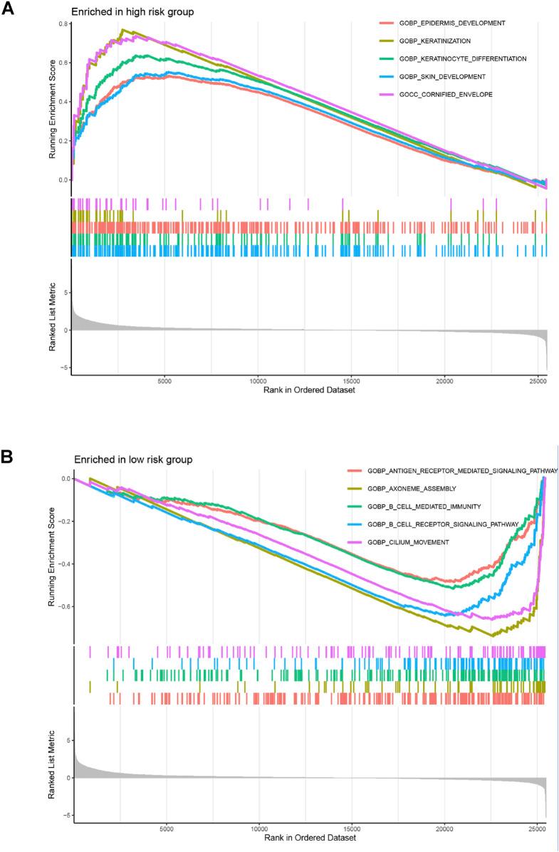
We identified 155 alkaliptosis-related lncRNAs and determined that 5 of these lncRNAs serve as independent prognostic factors. The progression-free survival (PFS) and overall survival (OS) rates of the low-risk group were significantly higher than those of the high-risk group. The risk signature functions as a prognostic factor that is independent of other variables. Different stages (I-II and III-IV) effectively predict the survival rates of lung adenocarcinoma (LUAD) patients, and these lncRNAs can reliably forecast these signatures. GSEA revealed that processes related to chromosome segregation and immune response activation were significantly enriched in both the high- and low-risk groups. The high-risk group exhibited a lower fraction of plasma cells and a higher proportion of activated CD4 memory T cells. Additionally, the OS of the low TMB group was significantly lower compared to the high TMB group. Furthermore, drug sensitivity was significantly greater in the high-risk group than in the low-risk group. These lncRNAs may serve as biomarkers for treating LUAD patients.

CONCLUSION

In summary, the construction of an alkaliptosis-related lncRNA prognostic model and drug sensitivity analysis in LUAD patients provides new insights into the clinical diagnosis and treatment of advanced LUAD patients.

摘要

背景

肺癌是全球所有癌症中死亡率最高的。碱中毒性细胞死亡以一种pH依赖的调节性细胞死亡形式为特征。在本研究中,我们构建了一个与碱中毒性细胞死亡相关的长链非编码RNA(lncRNA)模型,并开发了一个与预后相关的框架,随后鉴定了潜在的治疗药物。

方法

利用TCGA数据库获取基于RNA测序的转录组谱数据、临床信息和突变数据。我们进行多变量Cox回归分析以鉴定与碱中毒性细胞死亡相关的lncRNA。随后,我们使用训练组构建预后模型,并使用测试组验证模型的准确性。生成校准曲线以说明预测结果与观察结果之间的差异。进行主成分分析(PCA)以研究肺腺癌(LUAD)患者在高风险组和低风险组中的分布。此外,进行了基因本体论(GO)和基因集富集分析(GSEA)。使用CIBERSORT和maftools算法进行免疫细胞浸润和肿瘤突变负荷(TMB)分析。最后,使用“oncoPredict”软件包预测免疫治疗敏感性并进一步预测潜在的抗肿瘤免疫药物。使用qPCR进行实验验证。

结果

我们鉴定出155个与碱中毒性细胞死亡相关的lncRNA,并确定其中5个lncRNA作为独立的预后因素。低风险组的无进展生存期(PFS)和总生存期(OS)率显著高于高风险组。风险特征作为一个独立于其他变量的预后因素发挥作用。不同阶段(I-II期和III-IV期)有效地预测了肺腺癌(LUAD)患者的生存率,并且这些lncRNA可以可靠地预测这些特征。GSEA显示,与染色体分离和免疫反应激活相关的过程在高风险组和低风险组中均显著富集。高风险组的浆细胞比例较低,活化的CD4记忆T细胞比例较高。此外,低TMB组的OS显著低于高TMB组。此外,高风险组的药物敏感性显著高于低风险组。这些lncRNA可能作为治疗LUAD患者的生物标志物。

结论

总之,在LUAD患者中构建与碱中毒性细胞死亡相关的lncRNA预后模型和药物敏感性分析为晚期LUAD患者的临床诊断和治疗提供了新的见解。

https://cdn.ncbi.nlm.nih.gov/pmc/blobs/2223/12011837/11e3d1c69a08/fgene-16-1573480-g001.jpg

文献AI研究员

20分钟写一篇综述,助力文献阅读效率提升50倍。

立即体验

用中文搜PubMed

大模型驱动的PubMed中文搜索引擎

马上搜索

文档翻译

学术文献翻译模型,支持多种主流文档格式。

立即体验