Suppr超能文献

阻塞性睡眠呼吸暂停低通气综合征全转录组的差异表达及相关性分析

Differential expression and correlation analysis of global transcriptome for obstructive sleep apnea hypopnea syndrome.

作者信息

Chen Ziyi, Wang Guihua, Song Lichen, Zhang Yuanyuan, Wang Guangming

机构信息

School of Clinical Medicine, Dali University, Dali, Yunnan, China.

Respiratory and Critical Care Medicine Department, The First Affiliated Hospital of Dali University, Dali, Yunnan, China.

出版信息

Front Mol Biosci. 2025 Apr 8;12:1529386. doi: 10.3389/fmolb.2025.1529386. eCollection 2025.

Abstract

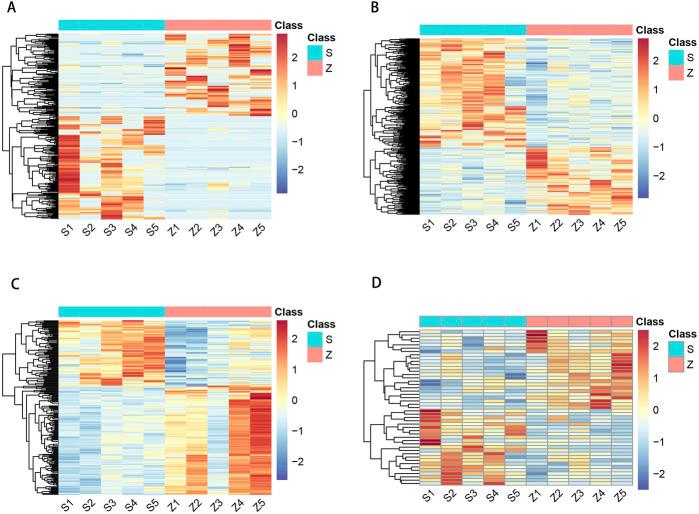
In order to investigate the gene expression patterns and molecular regulatory mechanisms of obstructive sleep apnea hypopnea syndrome (OSAHS), the global transcriptome expression profiles of OSAHS patients and healthy people were analyzed using transcriptome sequencing technology. Differential expression of circular RNA, microRNA, long noncoding RNA, and messenger RNA was investigated between the two groups. To further explore the role of differentially expressed genes in OSAHS, we functionally annotated the differentially expressed genes using enrichment analysis of GO and KEGG pathways. Finally, the ceRNA regulatory network of OSAHS was constructed. And validate the differentially expressed mRNA through qRT-PCR analysis. The results showed that 349 circRNAs,552 lncRNAs,205 miRNAs, 502 mRNAs were differentially expressed in patients with OSAHS compared with the healthy population. Terms such as centrosome, positive regulation of execution phase of apoptosis, oxidoreductase activity, regulation of Th 17 cell differentiation and immune response, neutrophil mediated cytotoxicity were enriched in the GO list, suggesting a potential correlation with OSAHS. Pathway analysis showed that Ferroptosis, Herpes simplex virus 1 infection, Pathways in cancer, Hematopoietic cell lineage and other pathways play an important role in OSAHS. By constructing a ternary network, two circRNAs and four lncRNAs were screened as ceRNAs to compete with miRNAs in the co-expression network, and associated with OSAHS by regulating the function of mRNAs in the network. By constructing a quaternary network miR-8485 and miR-6089 were found to be the top two ranked miRNAs most closely associated with OSAHS. Both qRT-PCR and transcriptome sequencing analysis showed similar trends. This provides more theoretical basis for exploring the complex molecular mechanisms of global transcriptome in the development of OSAHS.

摘要

为了研究阻塞性睡眠呼吸暂停低通气综合征(OSAHS)的基因表达模式和分子调控机制,采用转录组测序技术分析了OSAHS患者和健康人的全转录组表达谱。研究了两组之间环状RNA、微小RNA、长链非编码RNA和信使RNA的差异表达。为了进一步探讨差异表达基因在OSAHS中的作用,我们通过GO和KEGG通路的富集分析对差异表达基因进行了功能注释。最后,构建了OSAHS的ceRNA调控网络。并通过qRT-PCR分析验证差异表达的mRNA。结果显示,与健康人群相比,OSAHS患者中有349个环状RNA、552个长链非编码RNA、205个微小RNA、502个信使RNA差异表达。在GO列表中富集了诸如中心体、凋亡执行阶段的正调控、氧化还原酶活性、Th17细胞分化和免疫反应的调控、中性粒细胞介导的细胞毒性等术语,提示与OSAHS存在潜在相关性。通路分析表明,铁死亡、单纯疱疹病毒1感染、癌症通路、造血细胞谱系等通路在OSAHS中起重要作用。通过构建三元网络,筛选出两个环状RNA和四个长链非编码RNA作为ceRNA在共表达网络中与微小RNA竞争,并通过调节网络中信使RNA的功能与OSAHS相关。通过构建四元网络发现miR-8485和miR-6089是与OSAHS最密切相关的排名前两位的微小RNA。qRT-PCR和转录组测序分析均显示出相似的趋势。这为探索OSAHS发生发展过程中全转录组复杂分子机制提供了更多的理论依据。

https://cdn.ncbi.nlm.nih.gov/pmc/blobs/9539/12011602/858c957dae16/fmolb-12-1529386-g001.jpg

文献AI研究员

20分钟写一篇综述,助力文献阅读效率提升50倍。

立即体验

用中文搜PubMed

大模型驱动的PubMed中文搜索引擎

马上搜索

文档翻译

学术文献翻译模型,支持多种主流文档格式。

立即体验