Suppr超能文献

基于间皮素的纳米疫苗在胰腺癌KPC原位小鼠模型中的抗肿瘤疗效

Anti-Tumor Efficacy of a Mesothelin-Based Nanovaccine in a KPC Orthotopic Mouse Model of Pancreatic Cancer.

作者信息

Ferrari Daniele P, Çobanoglu Özmen, Sayedipour Sana, Luna Omar, Ferkel Sonia A M, Agorku David, Perez Yomkippur, Cruz Luis J, Albericio Fernando, Trottein François, Alves Frauke, Markus Marietta Andrea, Ramos-Gomes Fernanda

机构信息

Translational Molecular Imaging, Max-Planck-Institute for Multidisciplinary Sciences, 37075 Göttingen, Germany.

Univ. Lille, CNRS, INSERM, CHU Lille, Institut Pasteur de Lille, U1019-UMR 9017-CIIL-Center for Infection and Immunity of Lille, F-59000 Lille, France.

出版信息

Vaccines (Basel). 2025 Mar 14;13(3):314. doi: 10.3390/vaccines13030314.

Abstract

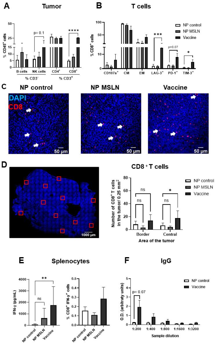
: Immunotherapy has shown promising results in some cancers, but its efficacy remains limited in pancreatic ductal adenocarcinoma (PDAC). Vaccines in nanoparticle form (nanovaccines) can incorporate immunostimulating components to induce a potent immune response. As mesothelin (MSLN) is a tumor-associated antigen overexpressed in PDAC, we evaluated the effect of MSLN nanovaccine in a syngeneic orthotopic KPC-PDAC mouse model. : An MSLN peptide combining three MSLN epitopes and two adjuvants, poly I:C and R848, was encapsulated in PLGA-chitosan nanoparticles to generate the nanovaccine. : The MSLN nanovaccine was successfully taken up by dendritic cells in vitro and was found in inguinal lymph nodes 24 h after subcutaneous injection into C57BL/6 mice. Nanovaccine re-stimulation of splenocytes from vaccinated mice led to increased levels of interferon-γ in vitro compared to unstimulated splenocytes. Higher levels of MSLN-specific IgM and IgG antibodies were detected in the serum of vaccinated mice compared to that of control mice. Three vaccination regimens were tested: a prophylactic scheme that included vaccination before tumor induction and two therapeutic schemes involving early and late vaccination after tumor cell inoculation. MSLN nanovaccination inhibited KPC tumor progression and metastasis and induced higher CD8 T cell infiltration in the tumor that developed in response to prophylactic and early therapeutic schedules but not in response to a later vaccination approach. Although the nanovaccine treatment elicited higher humoral and cellular antigen-specific responses in tumor-bearing mice for both vaccination strategies, the therapeutic vaccination also increased the expression of exhaustion markers in CD8 T cells. : Our results support the relevance of an MSLN-based nanovaccine as a new immunotherapy treatment for PDAC and propose an innovative method of vaccine delivery using NPs.

摘要

免疫疗法在某些癌症中已显示出有前景的结果,但在胰腺导管腺癌(PDAC)中其疗效仍然有限。纳米颗粒形式的疫苗(纳米疫苗)可以包含免疫刺激成分以诱导强烈的免疫反应。由于间皮素(MSLN)是一种在PDAC中过表达的肿瘤相关抗原,我们在同基因原位KPC-PDAC小鼠模型中评估了MSLN纳米疫苗的效果。:将结合三个MSLN表位和两种佐剂聚肌胞苷酸(poly I:C)和R848的MSLN肽封装在聚乳酸-羟基乙酸共聚物-壳聚糖纳米颗粒中以制备纳米疫苗。:MSLN纳米疫苗在体外成功被树突状细胞摄取,并在皮下注射到C57BL/6小鼠体内24小时后在腹股沟淋巴结中被发现。与未刺激的脾细胞相比,纳米疫苗对接种疫苗小鼠的脾细胞进行再刺激导致体外γ干扰素水平升高。与对照小鼠相比,在接种疫苗小鼠的血清中检测到更高水平的MSLN特异性IgM和IgG抗体。测试了三种疫苗接种方案:一种预防性方案,包括在肿瘤诱导前接种疫苗;两种治疗性方案,分别涉及在接种肿瘤细胞后的早期和晚期接种疫苗。MSLN纳米疫苗接种抑制了KPC肿瘤的进展和转移,并在响应预防性和早期治疗方案而形成的肿瘤中诱导了更高的CD8 T细胞浸润,但对晚期接种疫苗方法无此效果。尽管纳米疫苗治疗在两种接种策略中均在荷瘤小鼠中引发了更高的体液和细胞抗原特异性反应,但治疗性接种也增加了CD8 T细胞中耗竭标志物的表达。:我们的结果支持基于MSLN的纳米疫苗作为PDAC新免疫疗法的相关性,并提出了一种使用纳米颗粒进行疫苗递送的创新方法。

https://cdn.ncbi.nlm.nih.gov/pmc/blobs/89ab/11946167/e9f9192f99cb/vaccines-13-00314-g001.jpg

文献AI研究员

20分钟写一篇综述,助力文献阅读效率提升50倍。

立即体验

用中文搜PubMed

大模型驱动的PubMed中文搜索引擎

马上搜索

文档翻译

学术文献翻译模型,支持多种主流文档格式。

立即体验