Suppr超能文献

牛乳铁蛋白素-乳铁杀菌肽经重组乳酸杆菌口服治疗对小鼠感染的塞内卡病毒A和口蹄疫病毒的抑制作用

Inhibitory Effects of Bovine Lactoferricin-Lactoferrampin on Senecavirus A and Foot-and-Mouth Disease Virus with Recombinant Lactobacillus Oral Treatment in Mice.

作者信息

Zhao Wenyue, Zhang Senhao, Sui Ling, Wang Xiaona, Li Jiaxuan, Cui Wen, Jiang Yanping, Qiao Xinyuan, Tang Lijie

机构信息

College of Veterinary Medicine, Northeast Agricultural University, Harbin 150030, China.

Heilongjiang Key Laboratory for Animal Disease Control and Pharmaceutical Development, Harbin 150030, China.

出版信息

Vet Sci. 2025 Feb 25;12(3):199. doi: 10.3390/vetsci12030199.

Abstract

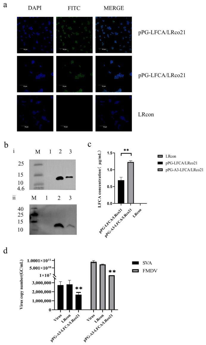
Foot-and-mouth disease virus (FMDV) and Senecavirus A (SVA) have similar pathogenic characteristics, and both are important pathogens that harm the livestock industry. Studies have shown that lactoferrin peptides can inhibit the replication of various viruses and enhance the body's immune functions. Based on this, in the present study, we aimed to investigate the effects of bovine lactoferricin-lactoferrampin (LFCA) on replicating FMDV and SVA and to analyze its role in the cellular antioxidant response caused by viral infection; in addition, we fed mice with constructed recombinant expressing LFCA. Treatment with LFCA at different stages significantly inhibited the replication of both SVA and FMDV. Pretreatment before SVA infection achieved an inhibition rate of up to 94.9%, while treatment during the FMDV replication stage achieved an inhibition rate of 74.3%. After infection with either virus, intracellular ROS and MDA levels were significantly reduced, as was GSH-Px activity. However, SOD activity showed no significant difference, compared with the virus-exposed group, and remained at a high level, suggesting an increased cellular antioxidant capacity. LFCA treatment significantly increased the transcription levels of the , , and genes. In mouse experiments, the LFCA-treated group showed significantly lower viral loads in lung and intestinal tissues, compared with the SVA infection group, validating LFCA's protective effect against SVA infection. These findings demonstrate the potential of LFCA as an antiviral drug.

摘要

口蹄疫病毒(FMDV)和A组赛尼卡病毒(SVA)具有相似的致病特征,二者均是危害畜牧业的重要病原体。研究表明,乳铁蛋白肽能够抑制多种病毒的复制并增强机体免疫功能。基于此,在本研究中,我们旨在探究牛乳铁素-乳铁杀菌肽(LFCA)对FMDV和SVA复制的影响,并分析其在病毒感染引起的细胞抗氧化反应中的作用;此外,我们用构建的表达LFCA的重组体喂养小鼠。在不同阶段用LFCA进行处理均显著抑制了SVA和FMDV的复制。在SVA感染前进行预处理,抑制率高达94.9%,而在FMDV复制阶段进行处理,抑制率为74.3%。感染任何一种病毒后,细胞内活性氧(ROS)和丙二醛(MDA)水平均显著降低,谷胱甘肽过氧化物酶(GSH-Px)活性也降低。然而,与病毒暴露组相比,超氧化物歧化酶(SOD)活性无显著差异,且维持在较高水平,表明细胞抗氧化能力增强。LFCA处理显著提高了 、 和 基因的转录水平。在小鼠实验中,与SVA感染组相比,LFCA处理组肺和肠道组织中的病毒载量显著更低,证实了LFCA对SVA感染的保护作用。这些研究结果证明了LFCA作为一种抗病毒药物具有潜力。

https://cdn.ncbi.nlm.nih.gov/pmc/blobs/6003/11945493/af0a92a5f300/vetsci-12-00199-g001.jpg

文献AI研究员

20分钟写一篇综述,助力文献阅读效率提升50倍。

立即体验

用中文搜PubMed

大模型驱动的PubMed中文搜索引擎

马上搜索

文档翻译

学术文献翻译模型,支持多种主流文档格式。

立即体验