Suppr超能文献

基因和年龄驱动的神经免疫及椎间盘变化突出了SM/J小鼠的椎间盘突出易感性和疼痛相关行为。

Genetics- and age-driven neuroimmune and disc changes underscore herniation susceptibility and pain-associated behaviors in SM/J mice.

作者信息

Novais Emanuel J, Ottone Olivia K, Brown Eric V, Madhu Vedavathi, Tran Victoria A, Ramteke Pranay, Dighe Abhijit S, Solga Michael D, Manchel Alexandra, Lepore Angelo C, Risbud Makarand V

机构信息

Orthopaedic Department, Local Health Unit of the Litoral Alentejano, Santiago do Cacém, Portugal.

Department of Orthopaedic Surgery, Sidney Kimmel Medical College, Thomas Jefferson University, Philadelphia, PA, USA.

出版信息

Sci Adv. 2025 Apr 25;11(17):eado6847. doi: 10.1126/sciadv.ado6847. Epub 2025 Apr 23.

Abstract

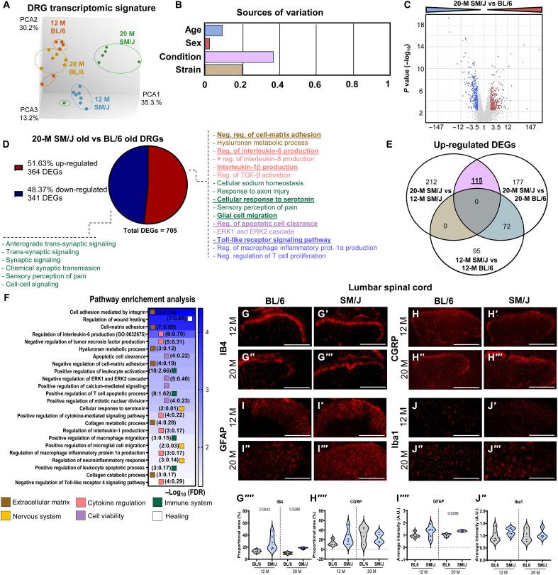
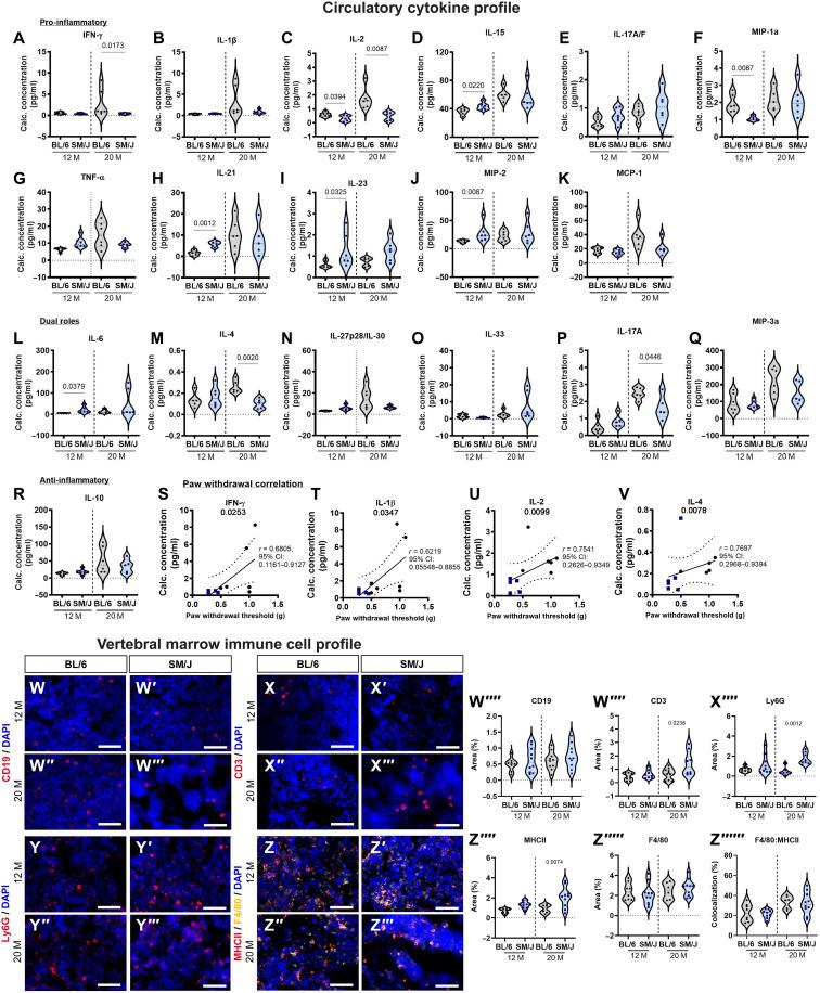
There are no appropriate mouse models to study the pathophysiology of spontaneous disc herniations in a wild-type setting. SM/J mice, a poor healer inbred strain, presented a high incidence of age-associated lumbar disc herniations with neurovascular innervations. Transcriptomic comparisons of the SM/J annulus fibrosus with human tissues showed shared pathways related to immune cell activation and inflammation. Notably, aged SM/J mice showed increased pain sensitization and neuroinflammation with altered extracellular matrix regulation in the dorsal root ganglia and spinal cord. There were increased T cells in the vertebral marrow, and cytometry by time-of-flight analysis showed increased splenic CD8+ T cells, nonspecific activation of CD8+ memory T cells, and enhanced interferon-γ production in the myeloid compartment. Single-cell RNA sequencing of peripheral blood mononuclear cells showed more B cells, with lower proportions of T cells, monocytes, and granulocytes. This study highlights the contribution of genetic background and aging to increased susceptibility of spontaneous intervertebral disc herniations in a clinically relevant murine model.

摘要

在野生型背景下,没有合适的小鼠模型来研究自发性椎间盘突出症的病理生理学。SM/J小鼠是一种愈合能力较差的近交系,出现与年龄相关的腰椎间盘突出症并伴有神经血管支配的发生率很高。对SM/J纤维环与人组织进行转录组比较,发现了与免疫细胞激活和炎症相关的共同通路。值得注意的是,老年SM/J小鼠表现出疼痛敏感性增加和神经炎症,背根神经节和脊髓中的细胞外基质调节发生改变。椎骨髓中的T细胞增多,飞行时间分析的细胞计数显示脾脏CD8+T细胞增多,CD8+记忆T细胞非特异性激活,髓样区室中干扰素-γ产生增强。外周血单个核细胞的单细胞RNA测序显示B细胞更多,T细胞、单核细胞和粒细胞的比例更低。这项研究强调了遗传背景和衰老对临床相关小鼠模型中自发性椎间盘突出症易感性增加的影响。

https://cdn.ncbi.nlm.nih.gov/pmc/blobs/25fe/12017323/3381997452ca/sciadv.ado6847-f1.jpg

文献AI研究员

20分钟写一篇综述,助力文献阅读效率提升50倍。

立即体验

用中文搜PubMed

大模型驱动的PubMed中文搜索引擎

马上搜索

文档翻译

学术文献翻译模型,支持多种主流文档格式。

立即体验