Suppr超能文献

生酮作用通过超越脂肪氧化的机制减轻与代谢功能障碍相关的脂肪性肝病。

Ketogenesis mitigates metabolic dysfunction-associated steatotic liver disease through mechanisms that extend beyond fat oxidation.

作者信息

Queathem Eric D, Stagg David B, Nelson Alisa B, Chaves Alec B, Crown Scott B, Fulghum Kyle, d'Avignon D Andre, Ryder Justin R, Bolan Patrick J, Hayir Abdirahman, Gillingham Jacob R, Jannatpour Shannon, Rome Ferrol I, Williams Ashley S, Muoio Deborah M, Ikramuddin Sayeed, Hughey Curtis C, Puchalska Patrycja, Crawford Peter A

机构信息

Division of Molecular Medicine, Department of Medicine.

Department of Biochemistry, Molecular Biology and Biophysics, and.

出版信息

J Clin Invest. 2025 Apr 24;135(12). doi: 10.1172/JCI191021. eCollection 2025 Jun 16.

Abstract

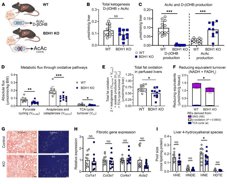
The progression of metabolic dysfunction-associated steatotic liver disease (MASLD) to metabolic dysfunction-associated steatohepatitis (MASH) involves alterations in both liver-autonomous and systemic metabolism that influence the liver's balance of fat accretion and disposal. Here, we quantify the contributions of hepatic oxidative pathways to liver injury in MASLD-MASH. Using NMR spectroscopy, UHPLC-MS, and GC-MS, we performed stable isotope tracing and formal flux modeling to quantify hepatic oxidative fluxes in humans across the spectrum of MASLD-MASH, and in mouse models of impaired ketogenesis. In humans with MASH, liver injury correlated positively with ketogenesis and total fat oxidation, but not with turnover of the tricarboxylic acid cycle. Loss-of-function mouse models demonstrated that disruption of mitochondrial HMG-CoA synthase (HMGCS2), the rate-limiting step of ketogenesis, impairs overall hepatic fat oxidation and induces an MASLD-MASH-like phenotype. Disruption of mitochondrial β-hydroxybutyrate dehydrogenase (BDH1), the terminal step of ketogenesis, also impaired fat oxidation, but surprisingly did not exacerbate steatotic liver injury. Taken together, these findings suggest that quantifiable variations in overall hepatic fat oxidation may not be a primary determinant of MASLD-to-MASH progression, but rather that maintenance of ketogenesis could serve a protective role through additional mechanisms that extend beyond overall rates of fat oxidation.

摘要

代谢功能障碍相关脂肪性肝病(MASLD)进展为代谢功能障碍相关脂肪性肝炎(MASH),涉及肝脏自主代谢和全身代谢的改变,这些改变影响肝脏脂肪蓄积与清除的平衡。在此,我们量化了肝脏氧化途径对MASLD-MASH中肝损伤的作用。我们使用核磁共振波谱法、超高效液相色谱-质谱联用仪和气相色谱-质谱联用仪,进行了稳定同位素示踪和形式通量建模,以量化MASLD-MASH全谱范围内人类以及生酮受损小鼠模型中的肝脏氧化通量。在患有MASH的人类中,肝损伤与生酮作用和总脂肪氧化呈正相关,但与三羧酸循环的周转无关。功能丧失小鼠模型表明,生酮作用的限速步骤——线粒体HMG-CoA合酶(HMGCS2)的破坏,损害了肝脏整体脂肪氧化,并诱导出类似MASLD-MASH的表型。生酮作用的终末步骤——线粒体β-羟基丁酸脱氢酶(BDH1)的破坏,同样损害了脂肪氧化,但令人惊讶的是并未加剧脂肪性肝损伤。综上所述,这些发现表明,肝脏整体脂肪氧化的可量化变化可能不是MASLD向MASH进展的主要决定因素,而是生酮作用的维持可能通过超出脂肪氧化总体速率之外的其他机制发挥保护作用。

https://cdn.ncbi.nlm.nih.gov/pmc/blobs/2620/12165805/6d5a7bbb26e7/jci-135-191021-g013.jpg

文献AI研究员

20分钟写一篇综述,助力文献阅读效率提升50倍。

立即体验

用中文搜PubMed

大模型驱动的PubMed中文搜索引擎

马上搜索

文档翻译

学术文献翻译模型,支持多种主流文档格式。

立即体验