Suppr超能文献

与中性粒细胞胞外陷阱(NETs)相关的基因可预测骨肉瘤的预后,并与骨肉瘤的免疫微环境相关。

NETs-related genes predict prognosis and are correlated with the immune microenvironment in osteosarcoma.

作者信息

Chu Dawei, Huang Rui, Shi Jiandang, Xu Ruiqing, Wei Daihao

机构信息

First Clinical Medical College of Ningxia Medical University, Yinchuan, Ningxia Hui Autonomous Region, China.

Department of Orthopedic, General Hospital of Ningxia Medical University, Yinchuan, Ningxia Hui Autonomous Region, China.

出版信息

Front Oncol. 2025 Apr 10;15:1551074. doi: 10.3389/fonc.2025.1551074. eCollection 2025.

Abstract

BACKGROUND

Osteosarcoma is the most common primary bone tumor. It has a high rate of early metastasis, and its treatment is one of the most challenging topics in the bone tumor field. Recent studies have shown that neutrophil extracellular traps play an important role in tumor metastasis and may provide new horizons for exploring metastasis in osteosarcoma.

METHODS

OS data were downloaded from the TARGET database and Gene Expression Omnibus datasets. Univariate Cox regression was conducted to assess NETRGs. Patients were subsequently categorized into high- and low-risk groups on the basis of risk score values derived from multivariate Cox analysis, and prognostic models were established. The immune infiltration of relevant genes and drug sensitivity of key genes were also analyzed.

RESULTS

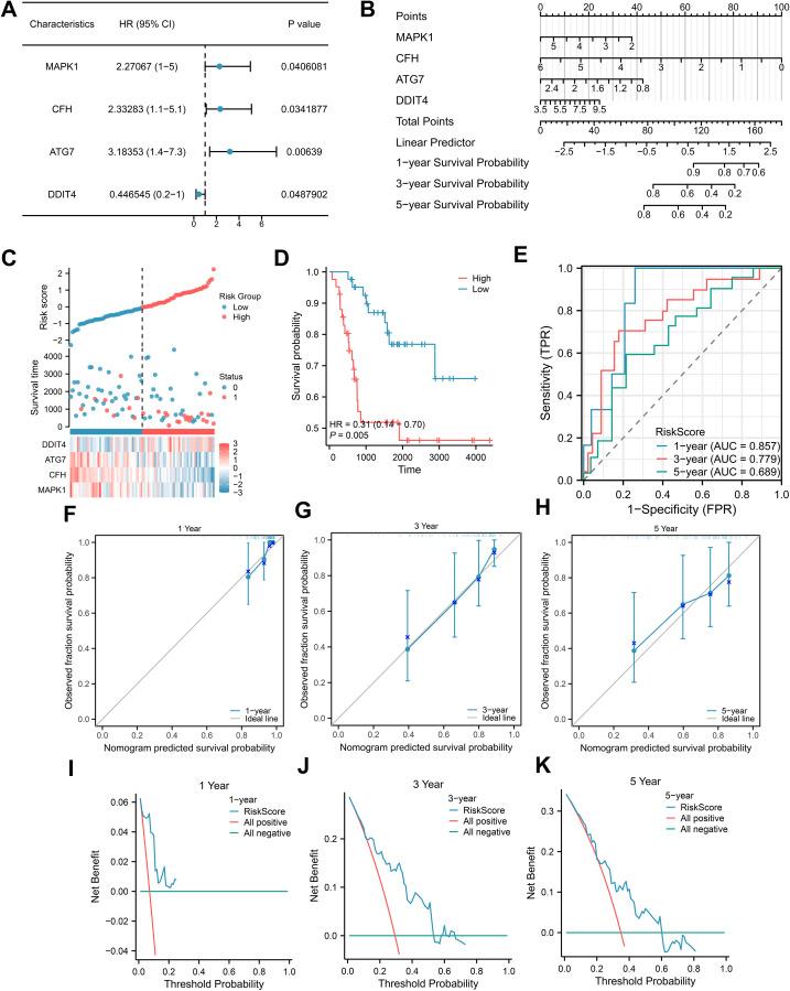
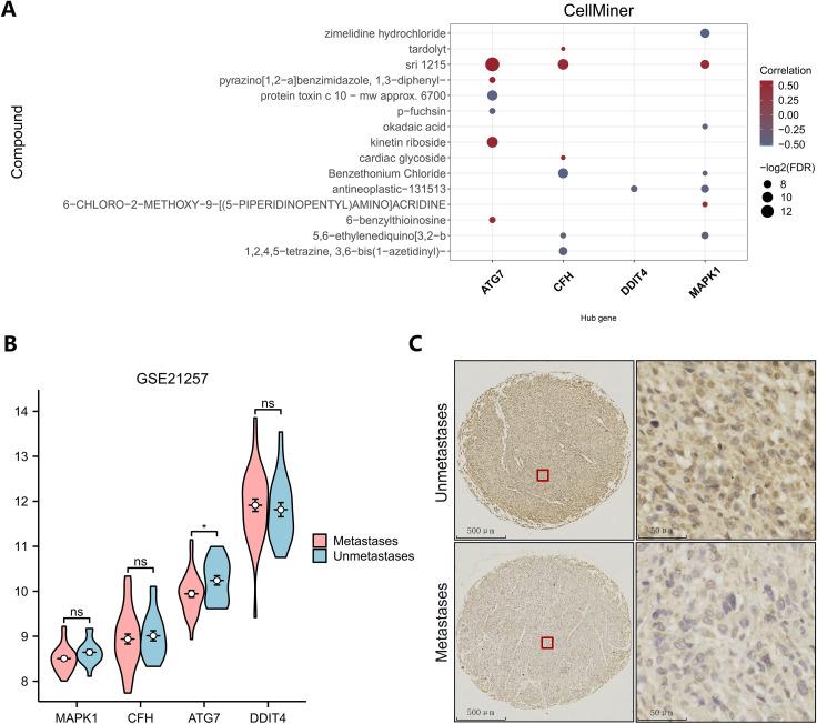
A total of 15 NETs-related genes associated with osteosarcoma metastases were identified. Among them, a total of 4 genes were related to prognosis, namely, MAPK1, CFH, ATG7 and DDIT4, and a prognostic model based on these 4 genes was established. The prognosis was worse in the high-risk group, whose areas under the ROC curves (AUCs) were 0.857, 0.779, and 0.689 at 1, 3, and 5 years, respectively. The key genes were subsequently found to be associated with the infiltration of 20 types of immune cells. Finally, the small-molecule drug toxin c 10, an approximately 6700 mw protein, may target key genes. Finally, ATG7 was validated at the histological level by combining the results of the validation group dataset analysis.

CONCLUSIONS

A risk model based on 4 NETRDEGs is a reliable prognostic predictor for OS patients, and CFH and ATG7 may serve as a new diagnostic and therapeutic target.

摘要

背景

骨肉瘤是最常见的原发性骨肿瘤。它具有较高的早期转移率,其治疗是骨肿瘤领域最具挑战性的课题之一。最近的研究表明,中性粒细胞胞外陷阱在肿瘤转移中起重要作用,可能为探索骨肉瘤转移提供新的视角。

方法

从TARGET数据库和基因表达综合数据集下载骨肉瘤数据。进行单变量Cox回归以评估中性粒细胞胞外陷阱相关基因(NETRGs)。随后根据多变量Cox分析得出的风险评分值将患者分为高风险组和低风险组,并建立预后模型。还分析了相关基因的免疫浸润和关键基因的药物敏感性。

结果

共鉴定出15个与骨肉瘤转移相关的NETs相关基因。其中,共有4个基因与预后相关,即MAPK1、CFH、ATG7和DDIT4,并基于这4个基因建立了预后模型。高风险组的预后较差,其受试者工作特征曲线(ROC)下面积在1年、3年和5年时分别为0.857、0.779和0.689。随后发现关键基因与20种免疫细胞的浸润有关。最后,小分子药物毒素c 10(一种分子量约为6700的蛋白质)可能靶向关键基因。最后,结合验证组数据集分析结果,在组织学水平上验证了ATG7。

结论

基于4个中性粒细胞胞外陷阱相关差异表达基因(NETRDEGs)的风险模型是骨肉瘤患者可靠的预后预测指标,CFH和ATG7可能作为新的诊断和治疗靶点。

https://cdn.ncbi.nlm.nih.gov/pmc/blobs/7f56/12018237/65b555ddaff9/fonc-15-1551074-g001.jpg

文献AI研究员

20分钟写一篇综述,助力文献阅读效率提升50倍。

立即体验

用中文搜PubMed

大模型驱动的PubMed中文搜索引擎

马上搜索

文档翻译

学术文献翻译模型,支持多种主流文档格式。

立即体验