Suppr超能文献

聚苯乙烯微塑料和镉通过TLR4/MyD88/NF-κB信号通路驱动肠-肝轴,对肉鸡产生毒性作用。

Polystyrene Microplastics and Cadmium Drive the Gut-Liver Axis Through the TLR4/MyD88/NF-κB Signaling Pathway to Cause Toxic Effects on Broilers.

作者信息

Fan Ruiwen, Tian Wenqi, Qin Chen, Li Peng, Sun Yuhang, Long Miao, Yang Shuhua

机构信息

College of Veterinary and Animal Science, Shenyang Agricultural University, Shenyang 110866, China.

出版信息

Toxics. 2025 Mar 27;13(4):248. doi: 10.3390/toxics13040248.

Abstract

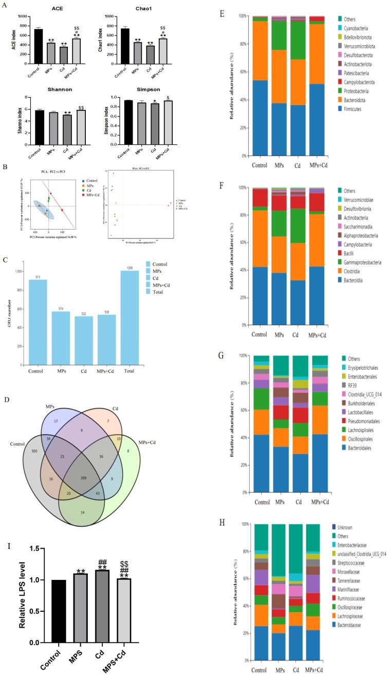
Nowadays, the risk of oral intake of microplastics (MPs) and cadmium (Cd) by poultry is high. In some industrially polluted areas, the chicken feed samples contain 9.60 × 10 ± 1.09 × 10 MPs per kilogram (mean ± std) in wet weight, and the Cd content in chicken feed has been detected to reach up to 5.61 mg/kg. But scholars still focus more on the toxic effects of MPs and Cd on the liver and intestines of aquatic animals. There are few studies that use poultry as research animals and consider these two organs as an integrated system to investigate the toxicity of MPs and Cd on the gut-liver axis and the mechanisms of inflammation. Therefore, in this research, broilers were used as experimental subjects, and experimental models were established by single or combined exposure of MPs (100 mg/L) and Cd (140 mg/kg) to explore the effects of MPs and Cd on the intestinal mucosae and liver of broilers, as well as the mechanisms behind these toxic effects. In this study, the degree of adverse effects (decreased expression of tight junction proteins, changes in intestinal morphology, abundance and diversity of intestinal flora, liver inflammation) caused by the single exposure group was higher than that of the combined exposure group. The results showed that MPs and Cd induced intestinal damage and liver inflammation in broilers by interfering with the TLR4/MyD88/NF-κB pathway and intestinal flora homeostasis. The toxicity of combined exposure was lower than that of single exposure.

摘要

如今,家禽经口摄入微塑料(MPs)和镉(Cd)的风险很高。在一些工业污染地区,鸡饲料样本湿重中每千克含有9.60×10±1.09×10个微塑料(平均值±标准差),并且已检测到鸡饲料中的镉含量高达5.61毫克/千克。但学者们仍更多地关注微塑料和镉对水生动物肝脏和肠道的毒性作用。很少有研究以家禽作为研究动物,并将这两个器官视为一个整体系统来研究微塑料和镉对肠-肝轴的毒性及炎症机制。因此,在本研究中,以肉鸡作为实验对象,通过微塑料(100毫克/升)和镉(140毫克/千克)单一或联合暴露建立实验模型,以探究微塑料和镉对肉鸡肠道黏膜和肝脏的影响以及这些毒性作用背后的机制。在本研究中,单一暴露组引起的不良反应程度(紧密连接蛋白表达降低、肠道形态变化、肠道菌群丰度和多样性、肝脏炎症)高于联合暴露组。结果表明,微塑料和镉通过干扰TLR4/MyD88/NF-κB信号通路和肠道菌群稳态诱导肉鸡肠道损伤和肝脏炎症。联合暴露的毒性低于单一暴露。

https://cdn.ncbi.nlm.nih.gov/pmc/blobs/6c8a/12031519/53e705090842/toxics-13-00248-g001.jpg

文献AI研究员

20分钟写一篇综述,助力文献阅读效率提升50倍。

立即体验

用中文搜PubMed

大模型驱动的PubMed中文搜索引擎

马上搜索

文档翻译

学术文献翻译模型,支持多种主流文档格式。

立即体验