Suppr超能文献

机械负荷通过OTUB1的非经典去泛素化诱导Talin2上调驱动小关节骨关节炎发病机制。

Mechanical Load-Induced Upregulation of Talin2 through Non-Canonical Deubiquitination of OTUB1 Drives Facet Joint Osteoarthritis Pathogenesis.

作者信息

Huang Yizhen, Sun Heng, Chen Haojie, Wang Xiangpeng, Zhao Junduo, Jiao Yang, Zhou Hongyi, Cai Haoyu, Dai Jiafeng, Huang Xuan, Chen Weiyun, Shen Jianxiong

机构信息

Department of Orthopaedics, Peking Union Medical College Hospital, Peking Union Medical College and Chinese Academy of Medical Sciences, Beijing, 100730, P. R. China.

Graduate School of Peking Union Medical College and Chinese Academy of Medical Sciences, Beijing, 100730, P. R. China.

出版信息

Adv Sci (Weinh). 2025 Jul;12(25):e2501046. doi: 10.1002/advs.202501046. Epub 2025 Apr 25.

Abstract

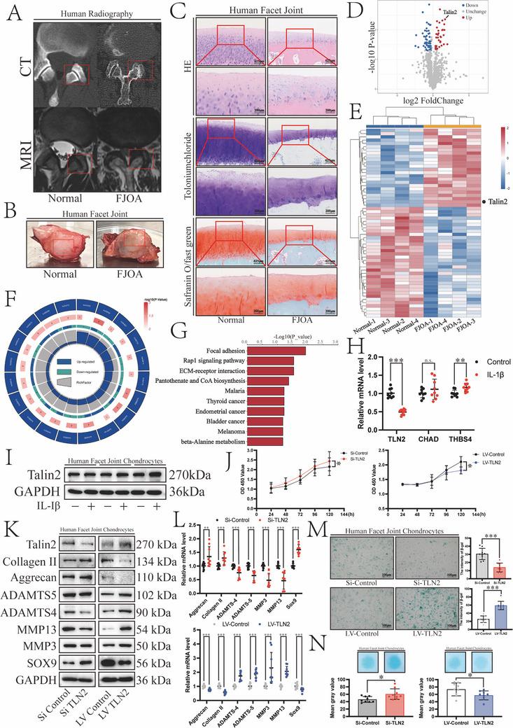
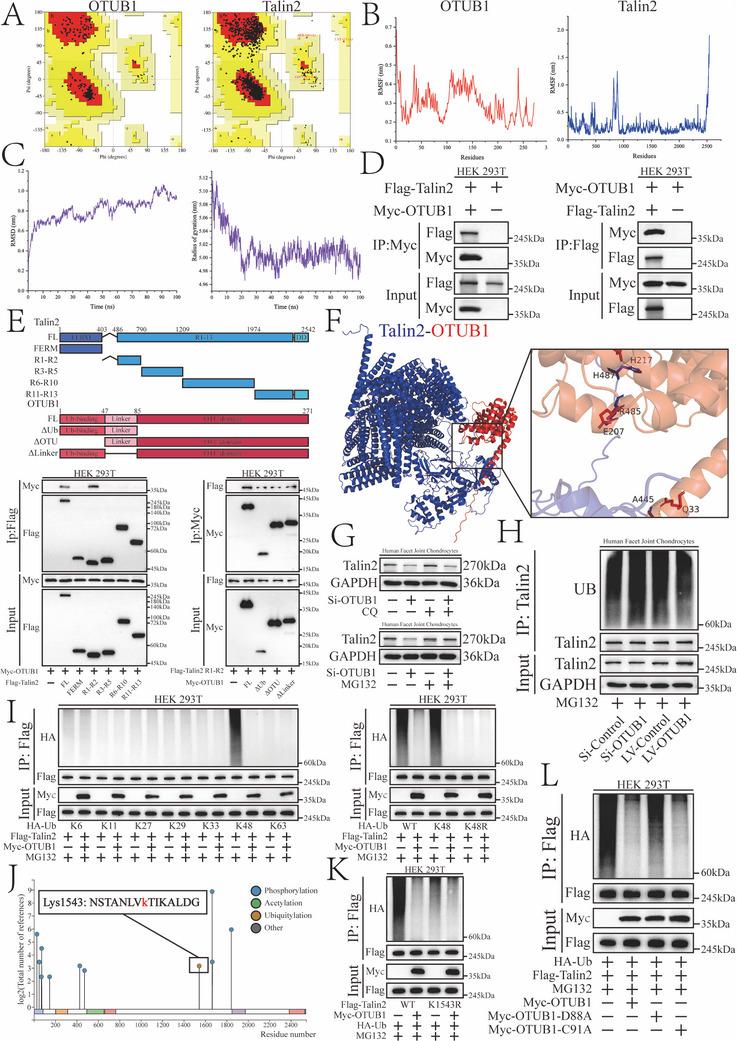
Facet joint osteoarthritis (FJOA) is a prevalent degenerative condition in the aging population; however, the underlying pathophysiological mechanisms remain poorly understood and current therapeutic strategies remain limited to palliative pain management. In this study, novel potential therapeutic targets and prevention paradigms for FJOA are systematically explored. Proteomic screening and validation show that Talin2 is specifically upregulated in FJOA samples. Immunoprecipitation-mass spectrometry, transcriptome RNA sequencing, and bioinformatics simulation analyses, combined with in vitro and in vivo experiments, are conducted to elucidate the molecular mechanism of the role of Talin2 in FJOA. Increased expression levels of Talin2 in FJOA promote the degradation of the extracellular matrix and inhibit its synthesis. Talin2 is found to be stabilized via non-canonical deubiquitination and direct interaction with ovarian tumor domain-containing ubiquitin aldehyde-binding protein 1 (OTUB1). C-C motif ligand 2 (CCL2), an inflammatory chemoattractant, is identified to be a target gene of Talin2. Furthermore, mechanical loading potentiates the Talin2/OTUB1 interaction, resulting in the stabilization of Talin2 and enhances non-canonical deubiquitination. Therefore, Talin2 regulates CCL2 expression and promotes FJOA. Given that Talin2 is stabilized and deubiquitinated by OTUB1, especially under mechanical load, the Talin2/OTUB1 interaction may be a promising therapeutic target for FJOA.

摘要

小关节骨关节炎(FJOA)是老年人群中一种常见的退行性疾病;然而,其潜在的病理生理机制仍知之甚少,目前的治疗策略仍局限于缓解疼痛。在本研究中,系统地探索了FJOA的新型潜在治疗靶点和预防模式。蛋白质组学筛选和验证表明,Talin2在FJOA样本中特异性上调。进行免疫沉淀-质谱分析、转录组RNA测序和生物信息学模拟分析,并结合体外和体内实验,以阐明Talin2在FJOA中作用的分子机制。FJOA中Talin2表达水平的增加促进细胞外基质的降解并抑制其合成。发现Talin2通过非经典去泛素化以及与含卵巢肿瘤结构域的泛素醛结合蛋白1(OTUB1)的直接相互作用而稳定。炎症趋化因子C-C基序配体2(CCL2)被确定为Talin2的靶基因。此外,机械负荷增强了Talin2/OTUB1相互作用,导致Talin2稳定并增强非经典去泛素化。因此,Talin2调节CCL2表达并促进FJOA。鉴于Talin2由OTUB1稳定并去泛素化,特别是在机械负荷下,Talin2/OTUB1相互作用可能是FJOA一个有前景的治疗靶点。

https://cdn.ncbi.nlm.nih.gov/pmc/blobs/37c0/12224972/a1b08ac55460/ADVS-12-2501046-g001.jpg

文献AI研究员

20分钟写一篇综述,助力文献阅读效率提升50倍。

立即体验

用中文搜PubMed

大模型驱动的PubMed中文搜索引擎

马上搜索

文档翻译

学术文献翻译模型,支持多种主流文档格式。

立即体验