Suppr超能文献

ATP6AP1驱动肝细胞癌中焦亡介导的免疫逃逸:一个机器学习引导的治疗靶点。

ATP6AP1 drives pyroptosis-mediated immune evasion in hepatocellular carcinoma: a machine learning-guided therapeutic target.

作者信息

Tang Lei, Wang Xiyue, Xia Zhengzheng, Yan Jiayu, Lin Shanshan

机构信息

Department of Infectious Diseases, The Second Affiliated Hospital of Anhui Medical University, Hefei, 230601, China.

The First Clinical College, Guangdong Medical University, Zhanjiang, 524023, Guangdong, China.

出版信息

Discov Oncol. 2025 Apr 25;16(1):616. doi: 10.1007/s12672-025-02426-1.

Abstract

BACKGROUND

Hepatocellular carcinoma (HCC) remains a major therapeutic challenge due to its immunosuppressive tumor microenvironment (TME) and resistance to immune checkpoint inhibitors (ICIs). Pyroptosis is a form of cell death with complex dual functions in tumor immunity. However, the precise regulatory mechanisms and interactions between pyroptosis and immune evasion in HCC remain poorly understood. This study aimed to elucidate the role of ATP6AP1 in pyroptosis-mediated TME remodeling and its potential as a therapeutic target.

METHODS

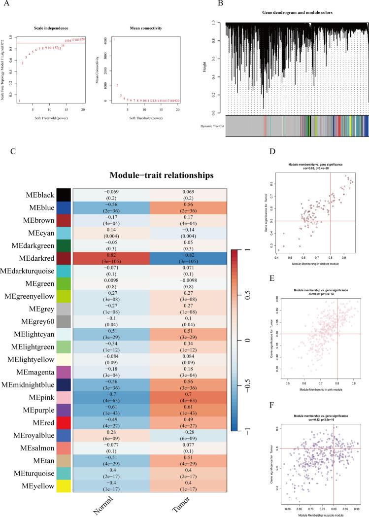
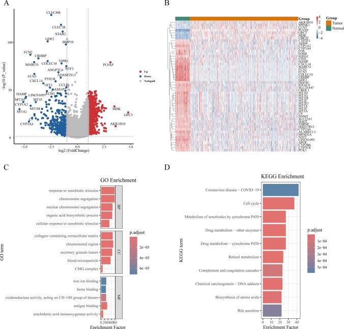
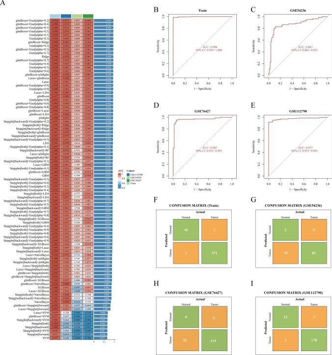
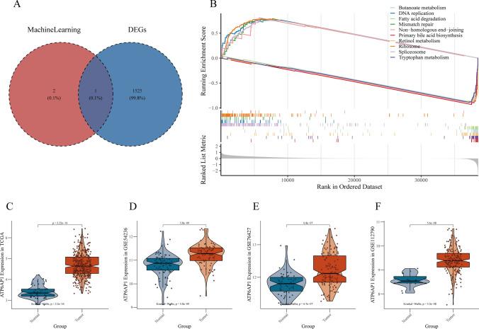
We integrated large-scale datasets from TCGA and GEO databases to identify core modules by weighted gene co-expression network analysis (WGCNA), while mutation profiling and survival analysis verified clinical relevance. Multiple machine learning techniques, including GBM (gradient boosting machine), XGBoost (extreme gradient boosting machine), SVM (support vector machine), LASSO (least absolute shrinkage and selection operator) and random forest, as well as functional analysis, were used to systematically investigate the role of ATP6AP1 in HCC. Finally, CIBERSORT was used to analyze the immune infiltration pattern to gain insight into the mechanism.

RESULTS

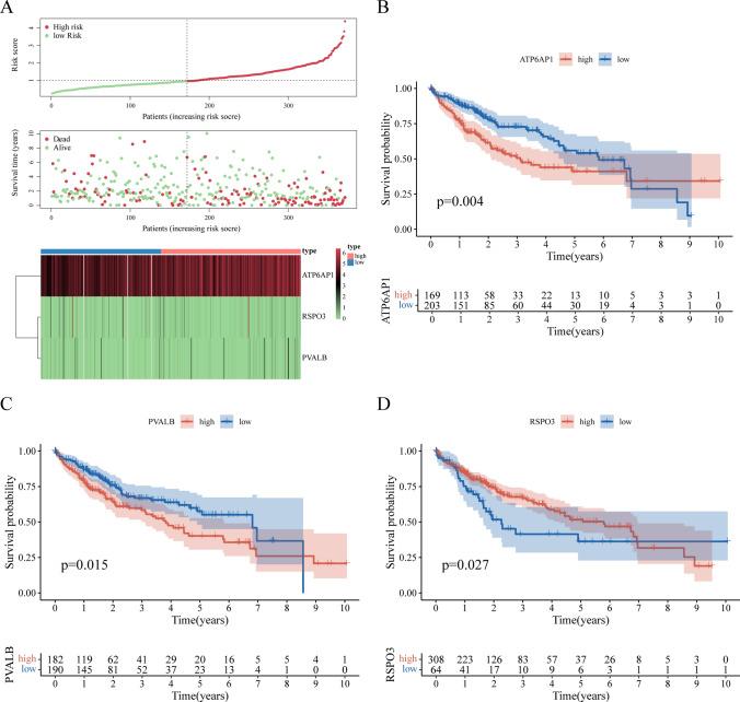
Through a rigorous multi-algorithm screening process, ATP6AP1 was found to be a highly reliable biomarker with an area under the curve (AUC) of 0.979. We found that it has a recurrent C > T mutation with an incidence of 68%. Notably, its expression level was associated with stage (P < 0.001). We also found that regions with high ATP6AP1 expression were enriched in resting DCS (P < 0.05) and regulatory T cells (P < 0.05), which further promoted immunosuppressed TME.

CONCLUSIONS

In our study, the machine learning-trained diagnostic model (AUC = 0.998) and the identified pyroptosis-related core gene ATP6AP1 provided an actionable strategy to overcome immune resistance in HCC. Mechanistically, ATP6AP1 stabilizes V-ATPase, which acidifies lysosomes, impairs antigen presentation, and drives pyroptotic inflammasome activation. This study highlights that ATP6AP1 plays a key role in promoting the lysosomal acidisis-pyroptosis-immunosuppression axis, and targeting ATP6AP1 can reshape the TME and enhance the efficacy of immunotherapy in HCC patients.

摘要

背景

肝细胞癌(HCC)由于其免疫抑制性肿瘤微环境(TME)以及对免疫检查点抑制剂(ICI)的耐药性,仍然是一个重大的治疗挑战。细胞焦亡是一种在肿瘤免疫中具有复杂双重功能的细胞死亡形式。然而,HCC中细胞焦亡与免疫逃逸之间的确切调控机制和相互作用仍知之甚少。本研究旨在阐明ATP6AP1在细胞焦亡介导的TME重塑中的作用及其作为治疗靶点的潜力。

方法

我们整合了来自TCGA和GEO数据库的大规模数据集,通过加权基因共表达网络分析(WGCNA)确定核心模块,同时通过突变谱分析和生存分析验证临床相关性。使用包括梯度提升机(GBM)、极端梯度提升机(XGBoost)、支持向量机(SVM)、最小绝对收缩和选择算子(LASSO)以及随机森林在内的多种机器学习技术,以及功能分析,系统地研究ATP6AP1在HCC中的作用。最后,使用CIBERSORT分析免疫浸润模式以深入了解其机制。

结果

通过严格的多算法筛选过程,发现ATP6AP1是一种高度可靠的生物标志物,曲线下面积(AUC)为0.979。我们发现它存在C>T的反复突变,发生率为68%。值得注意的是,其表达水平与分期相关(P<0.001)。我们还发现,ATP6AP1高表达区域富含静息树突状细胞(P<0.05)和调节性T细胞(P<0.05),这进一步促进了免疫抑制性TME。

结论

在我们的研究中,机器学习训练的诊断模型(AUC = 0.998)以及鉴定出的与细胞焦亡相关的核心基因ATP6AP1提供了一种可行的策略来克服HCC中的免疫抵抗。从机制上讲,ATP6AP1稳定V-ATP酶,使溶酶体酸化,损害抗原呈递,并驱动细胞焦亡炎性小体激活。本研究强调ATP6AP1在促进溶酶体酸化-细胞焦亡-免疫抑制轴中起关键作用,靶向ATP6AP1可以重塑TME并提高HCC患者免疫治疗的疗效。

https://cdn.ncbi.nlm.nih.gov/pmc/blobs/328f/12032091/b08389aee2f3/12672_2025_2426_Fig1_HTML.jpg

文献AI研究员

20分钟写一篇综述,助力文献阅读效率提升50倍。

立即体验

用中文搜PubMed

大模型驱动的PubMed中文搜索引擎

马上搜索

文档翻译

学术文献翻译模型,支持多种主流文档格式。

立即体验